AUCTORES
Globalize your Research
Research Article | DOI: https://doi.org/10.31579/2693-7247/067
1 Industrial and Environmental Toxicology Expert, France.
*Corresponding Author: Aouatif CHENTOUF, Industrial and Environmental Toxicology Expert, France.
Citation: Aouatif CHENTOUF (2022). Toxicological Evaluation of Complex Mixtures: Prediction and interactions – A review. J. Pharmaceutics and Pharmacology Research. 5(3); DOI: 10.31579/2693-7247/067
Copyright: © 2022 Aouatif CHENTOUF, This is an open-access article distributed under the terms of the Creative Commons Attribution License, which permits unrestricted use, distribution, and reproduction in any medium, provided the original author and source are credited.
Received: 31 December 2021 | Accepted: 19 January 2022 | Published: 14 February 2022
Keywords: mixtures; additive effect; synergy; potentialization; cumulative risk; interaction; exposure; pesticides; hydrocarbons
The evaluation of chemical mixtures is a complex subject and follows several approaches.
To strengthen the scientific basis of the toxicology of chemicals mixtures, studies have been carried out to determine the biological concepts and basic formulas of mathematics for the extrapolation of low doses.
The extrapolation of these doses should be considered as a key issue in the assessment of potential health risks from exposure to chemical mixtures in the atmosphere, by-products of drinking water disinfection, or in recombinant additives ..., etc.
Clearly, the intervention of biologists, biomathematicians and bioengineers in toxicology mixtures is essential for the development of this. Studies on complex mixtures use multidisciplinary knowledge.
The risk of complex mixtures remains a challenge. Before the results of the toxicity test can be used to adjust the risk assessment calculations, it is important to assess the chemical composition and to understand the mechanism of chemical interactions observed in animals chronically exposed to low doses of chemical mixtures.
The current development of exposure biomarkers allows the assessment of the internal dose of exposure to toxic substances, integrating all the media and pathways of contact, thus allowing a precise assessment of the risk to human health.
Finally, it is time to initiate research projects related to this theme, and more particularly to the development of toxicological and eco-toxicological tests, to better study interactions at low doses. This will not only improve scientific knowledge, but also provide essential skills to increase safety against exposure to complex mixtures.
A battery of tests seems essential to evaluate the toxic potential of the mixtures, and to better understand the different possible interactions between the substitutes.
However, the toxicological and eco-toxicological and risk assessment models appear to be limited by, on the one hand, the non-specificity of the mechanisms of action but at stake, and on the other hand, their lack of representativeness of in vivo effects
It would therefore be interesting and desirable for these tests to be better understood, in order to define and interpret the mechanisms of action of the mixtures.
This bibliographic review aimed to provide some answers to the central question which is: the nature of the possible interactions between contaminants that can influence their toxicities.
Contents ……………………………………………………………………………………………………… 2
Abreviations list ……………………………………………………………………………………………... 2
List of Figures ……………………………………………………………………………………………….. 2
List of paintings ……………………………………………………………………………………………… 2
Summary …………………………………………………………………………………………………….. 4
Abstract ……………………………………..……………………………………………………………….. 4
Resumen …………………………………..…………………………………………………………………. 4
General Introduction …………………………………………………………………………………………. 4
1. General context ……………………………………………………………………………………. 4
2. Goals ………………………………………………………………………………………………. 5
3. Problem of mixtures ……………………………………………………………………………….. 5
CH 1. Toxicology of mixtures and risk assessment 6
1. Toxicology of mixtures: state of the art …………………………………………………………… 6
1.1. Definition of mixtures ……………………………………………………………………………... 7
1.2. The different types of interaction ………………………………………………………………….. 7
2. The concepts of interactions in the scientific literature ……………………………………………. 10
2.1. The possible interactions in a complex mixture …………………………………………………… 10
2.2. Interactive effects ………………………………………………………………………………….. 11
2.3. The toxicity of a mixture …………………………………………………………………………... 11
3. The toxic and ecotoxic effects of mixtures: commented literature study …………………………. 11
3.1. Ecotoxic aspects …………………………………………………………………………………… 12
3.2. Case of phytosanitary products ……………………………………………………………………. 12
3.3. Importance of the experimental context for the evaluation of the ecotoxicological risk …………... 12
4. Risk assessment approaches and methods for mixtures …………………………………………… 13
4.1. Assessment of the risk linked to multi-substance exposure: Approach of the Health Agencies ….. 13
4.2. Approaches adopted in the field of occupational hygiene ………………………………………… 18
4.3. Risk analysis of complex mixtures ………….……………………………………………………. 18
4.4. Main conclusions of the scientific experts in terms of evaluation.................................................... 21
CH 2. Mechanisms of complex mixtures and their effects on health / Reprotoxicity and Genotoxicity 22
1. Evaluation test of the toxicity of binary mixtures of industrial solvents ………………………….. 23
1.1. Toxicological interactions in binary mixtures of solvents ………………………………………… 23
1.2. Association of bladder cancer with chemical exposure in the workplace: a study by
Richardson et al. …………………………………………………………………………………… 23
1.3. Genotoxicity of polycyclic aromatic hydrocarbons alone and in mixture: work of TOXALIM ….. 23
1.4. Some outstanding results from research programs…………………………………………………. 24
2. Quantitative and molecular mechanisms of complex mixtures ……………………………………. 25
2.1. Quantitative mechanisms …………………………………………………………………………... 25
2.3. Methodology of health risk assessment…………………………………………………………….. 27
3. Genotoxicity and Reprotoxicity of complex mixtures ……………………………………………... 30
3.1. Studies conducted by Carpenter et al. in 2011 on the genotoxicity and reprotoxicity of complex
mixtures ……………………………………………………………………………………………... 30
3.2. Studies conducted by Kirby et al on the toxicity of simple and complex mixtures …………............. 31
3.3. Examples adapted from the article by Müller et al. ………………………………………………… 32
General conclusion ……………………………………………………………………………………………. 34
Bibliographical references …………………………………………………………………………………….. 35
Annexes ………………………………………………………………………………………………………... 39
List of abbreviations and acronyms
ACGIH American Conference of Government Industrial Hygienists
LCA Life Cycle Analysis
ADEME Environment and Energy Management Agency
ADI Acceptable Daily Intake
DNA Deoxyribonucleic acid
EFSA European Food Safety Authority
AFSSA French Food Safety Agency (currently ANSES)
AFSSET French Agency for Environmental and Occupational Health Safety (currently ANSES)
AL Acceptable level
ASTEE Scientific and Technical Association for Water and the Environment
ATSDR Agency for Toxic Substances and Disease Registry
B (a) P Benzo (a) pyrene
BEEP Scale of Potential Ecotoxic Effects
BINWOE BINary Weight of Evidence
BMD Benchmark Dose
BRGM Geological and Mining Research Office (see : Bureau de Recherches Géologiques et Minières)
CA Addition of concentrations (doses)
CE European Commission
CIRC International Agency for Research on Cancer (see IARC)
CNRS Scientific Research National Center
COT Committee on Toxicity of Chemicals
CR Cancer risk
CRI Cumulative Risk Index (= IRA)
CSHPF Superior Council of Public Hygiene of France
DGAL General Direction of Food
ADI Acceptable daily intake (see ADI)
LD50 Lethal Dose 50%
LOAEL Minimum dose with observed adverse effect
DR Dose Ratio
NOAEL Dose with no observed adverse effect
ECB European Chemicals Bureau
ECETOC European Center for Ecotoxicology and Toxicology of Chemicals
EChA European Chemicals Agency
EDA Effect Directed Analysis
EFSA European Food Safety authority
EIFAC European Inland Fisheries Advisory Commission
EMEA European Medicines Evaluation Agency
EQRS Quantitative Assessment of Health Risks
ERC Excess Collective Risk
ERE Ecosystem risk assessment
ERI Excess of Individual Risk
ERS Health risk assessment
ERU Excess of Unit Risk
FAO Food and Agriculture Organization of the United Nations
FS Safety factor
GC Gas chromatography
PAH Polycyclic Aromatic Hydrocarbons
HCN Health Council of Netherlands
HI Hazard Index
HII Hazard Index interaction
HPLC High Pressure liquid Chromotography
HQ Hazard Quotient
HRS High-resolution mass spectrometry
IA Independence of action
IARC French International Agency for Research on Cancer (see CIRC in French)
ICP-AES Inductively coupled plasma atomic emission spectroscopy
ICPE Installation Classified for the Protection of the Environment
ILSI International Life Sciences Institute
INERIS French National Institute for Industrial Environment and Risks
INRS French National Institute for Research and Security
INVS French Institute for Public Health Surveillance (see Institut de Veille Sanitaire in French)
IPCS International Program on Chemical Safety
IR Risk Index
IRIS Integrated Risk Information System, US-EPA toxicology database
IRSST The Institut de recherche Robert-Sauvé en santé et en sécurité du travail-QUEBEC
ISPED Institute of Public Health, Epidemiology and Development
ISS Integral Search System
I-TEF International Toxic Equivalent Factor
I-TEQ International Toxic Equivalent Quantity
JECFA Joint FAO / WHO Expert Committee on Food Additives
Kow Octanol / water partition coefficient
LOAEL Lowest Observed Adverse Effect Level
MEDD Ministry of Ecology and Sustainable Development (now Ministry of Ecology, Sustainable Development, Transport and Housing)
MoA Mode of action
MOE Margin of exposure
MRL Minimum Risk Level
MTM Multi Test Macroinvertebrates
NCRP National Council on Radiation Protection and Measurements
NIOSH National Institute for Occupational Safety and Health
NMA Maximum acceptable level of the substance
NOAEL No Observed Adverse Effect Level
NOEC No Observed Effect Concentration
NRC National Research Council
NTP National Toxicology Program
OECD Organization for Economic Co-operation and Development
OEHHA Office of Environmental Health Hazard Assessment
WHO World Health Organization
OSHA Occupational Safety and Health Administration
NATO /CCMS Committee on the Challenges of the Modern Society of the North Atlantic Council
PBPK / PD Physiologically Based Pharmacokinetic and Pharmaco-dynamic
PCB Polychlorinated biphenyls
PCB (- dl) Polychlorinatedbiphenyl (Dioxin-like)
PCDD Polychlorinated dibenzodioxins (or dioxins)
PCDD / Fs Polychlorinated dioxins, furans
PCDF Polychlorinated dibenzofurans (or furans)
PEC Predicted Environmental Concentration (expected concentration of the substance in the environment)
PlCT Pollution lnduced Community Tolerance
PNEC Predicted No-Effect Concentration
PODI Point starting
POP Persistent organic pollutants
PTWI Provisional tolerable weekly intake
QSAR Quantitative structure-activity relationship
REACH Registration, evaluation, authorization and restriction of chemicals
RECORD Association for Cooperative Research on Waste and the Environment
REL Recommended Exposure Limits
RfC Reference concentration
RfD Reference Dose
RP Reference Point
IRISC Integrated Risk Information System of Closure
RIVM Dutch Institute for Environmental Health
RPF Relative Potency Factor
RSD Waste Health Network
SCCNFP Scientific Committee on Cosmetic Products and Non-Food Products
SFSE French Society of Health and Environment
SFSP French Society of Public Health
TCDD 2, 3, 7, 8-tetrachlorodibenzo-p-dioxin
TDI Tolerable Daily Intake
TEF Toxic Equivalency Factors
TEQ Toxic Equivalent Quantity
TGD Technical Guidance Document
IT Toxicity Index
TIE Toxicity Identification Evaluation
TLV Toxic Level Value
TPH Total Petroleum Hydrocarbons
TTC Threshold of Toxicological Concern
TTD Target-Organ Toxicity Dose
UF Uncertainty factor
US-EPA United States Environmental Protection Agency
UT Toxic Unit
OELs Occupational exposure limit values
VME Average Exposure Value
VTR Toxicological Reference Value
WEA Whole Effluent Assessment
WET Whole Effluent Toxicity
WoE Weight of Evidence
WR Radiation weighting factor
1. General context
Humans are constantly exposed to chemicals, especially in the workplace, and to the effects of mixtures of pollutants and extremely complex chemical contaminants [Burgess, 1995] which may differ for each mixture depending on the chemical composition. However, knowledge on the toxicity of mixtures of chemical agents is almost non-existent since they come under recent sciences (Toxicology and Ecotoxicology).
Admittedly, risk assessment methods associated with mixtures have been developed in recent years, which despite their imperfections, have made it possible to make significant advances in the protection of exposed persons. However, the latter mainly focus on the study of the effects of chemical compounds alone. Yet living organisms are rarely exposed to a single toxic substance and molecule [WHO, 2009; Kortenkamp et al. 2009].
This is why the subject of multiple exposures and their effects is today of capital importance both for the population in general, as well as for the scientific community and regulatory authorities as evidenced by the positions taken by the WHO (2009) or the European Union on the toxicity of mixtures. Thus, improving the knowledge in question appears to be a major subject of interest and research [Hansen et al., 1998; Carpenter et al., 1998].
2. Objectives
The objective of this bibliograohic review, which is not exhaustive, is to study the different mixtures of chemical substances, and to identify the possible interactions between the constituents of the mixture and their effects.
Indeed, most workers are exposed to multiple contaminants. The health criteria for these exposures usually do not consider the possibility of interactions between these agents. However, it is probable that a combined exposure to several substances implies an interaction between these substances.
Exposure to mixtures of chemical substances in the workplace raises many questions regarding the possibilities of interaction between them.
Thus, this bibliographic review takes on all its importance since the mixture based on chemical substances raises more and more concerns and questions in the industrial environment by the various toxicologists and risk assessors linked to acute and chronic exposure to mixtures.
However, the most majority of toxicological studies focus on substances considered independently of one another. Studies involving several substances (generally 2 to 4) are limited in number, and do not represent actual exposures (other compositions of the mixture, different chronology of simultaneous or consecutive exposures, etc.). Complexity being considered the main reason why mixtures have not been well studied.
Finally, this bibliographic review aimed to provide some answers to the central question which is: the nature of the possible interactions between contaminants and their consequences on the toxicity associated with a mixture.
To this end, a state of the art of the bibliography research available on the subject is presented in the first chapter, then the different approaches to the toxicological evaluation of mixtures of chemical substances are explained, and finally the most relevant approaches used in this field are highlighted.
3. Problem of mixtures
The term “chemical mixture” is understood to mean all the substances (identified or not), regardless of their sources or their temporal or spatial proximity, which may jointly contribute to toxicity in the study population [US-EPA, 2000].
In some cases, the mixtures are very complex, made up of compounds that are formed simultaneously as a by-product of a source or a process (emissions from combustion plants or diesel fumes). In other cases, the mixtures of compounds are commercial products (gasoline, chemical solvents, pesticide formulations, etc.) and possibly emitted into the environment.
There is another category of mixtures made up of compounds (without chemical or commercial link) placed in the same place for treatment or storage (example of waste storage). Multi-chemical exposures are very common, such as those linked to air and soil pollution by human industrial and agricultural activities, to food additives, to the contamination of water and beverages by substances formed during water disinfection, etc.
The health criteria relating to these exposures usually do not consider the possibility of interactions between these contaminants, which can lead to a modification of the toxicity. However, this factor should be given high priority [NIOSH., 1996].
The constituents of the mixtures can interact with each other at the level of absorption, distribution, metabolism, or excretion. But, unfortunately, no current toxicological analysis approach allows considering these toxicological interactions, as there is no special strategy and standard protocol available to determine the toxic and genotoxic effects of complex mixtures.
This is, in large part, due to the fact that there are no tools to predict the magnitude of toxicokinetic interactions in complex mixtures of chemicals or to consider toxicokinetic interactions in the risk analysis. complex mixtures of pollutants. The combined effects are scientifically difficult to apprehend.
The evaluation of a mixture does not depend on its individual ingredients, but rather on a knowledge of their combined toxicity when used in different proportions. This can be explained by the synergistic or antagonistic effect [Bliss, 1939].
Six decades after Bliss's publication in 1939, few studies have looked at the interactive effects within chemical mixtures. Studies by Yang [1994] have shown that 95% of toxicology resources are devoted to studies of simple pure chemicals.
However, mixtures of chemicals present in the environment are most often complex and consist of parent compounds, transformation or reaction products, residues, and potentially inert materials.
The REACH regulation required the registration of more than 30,000 chemical substances in use today, and put in place a process to complete the missing information on the dangers of these substances and to identify appropriate risk management measures. Indeed, exposure to combinations of pollutants sometimes has unintended consequences, resulting in a toxic response that is significantly higher or lower than the simple sum of the responses induced by the components of the mixture taken individually. The toxic effects of the mixtures can be acute and chronic, carcinogenic, genotoxic or others.
Such effects, which are the consequence of what are called "toxicological interactions", can be beneficial (a chemical product confers protection against the toxic effects of another product) or dangerous (the toxicity associated with a product. is increased in the presence of another product).
The development of new scientific concepts has recently appeared to define complex exposures that better reflect reality. Thus, "the exposome" was proposed in 2005 bythe molecular epidemiologist and director of the International Agency for Research in Cancer in Lyon, Christopher Paul Wild (Wild 2005), “who defends the need for a rebalancing of cancer research - which according to him then granted a quasi-privilege exclusive to genes - in the direction of these famous environmental factors” [Guchet, 2017].
This new paradigm takes into consideration all the sources of pollution or exposure likely to contribute to the deterioration of the health of individuals, i.e. all the routes of exposure to a pollutant and, when possible, the interactions between pollutants.
Thus, this study will be structured in two main parts. The first devoted to the literature review on the different types of interactions of complex mixtures and the assessment of the toxicological risk of complex mixtures. Subsequently, in a second part, the mechanisms of action of complex mixtures and the risk analysis of complex mixtures will be discussed, according to the literature, focusing on their genotoxicity and reprotoxicity and ends with recommendations regarding risk assessment of exposure to complex mixtures.
1.- TOXICOLOGY OF MIXTURES: state of the art
In the absence of an exhaustive list of the effects that each of the constituents can cause, and the lack of knowledge of the dose or the concentration at which the response takes place, it is very always difficult to know the overall effect of a mixture. Indeed, by definition, the concentration of the constituents of complex mixtures is variable and the constituents are sometimes unknown.
Before getting to the heart of the matter, it would be interesting to give general definitions of the terms used in this bibliographic review.
The chemical composition can vary over time or depending on different conditions under which the mixture is produced. The components may be simultaneously formed as a by-product of a process, produced intentionally, or may coexist as a result of disposal practices. The risk assessments of complex mixtures are preferably based on the toxicity and exposure data of the mixture. Gasoline is an example of a complex mixture [US-EPA 2000; ATSDR, 2004; Monosson, 2005].
In studies published in the mid-twentieth century on the combined actions of chemical mixtures, the scientific community underlines the existence of two distinct mechanisms: interaction and non-interaction.
In terms of risk analysis, the non-interaction corresponds to the additivity - method used in the case of relatively simple mixtures comprising at most a dozen compounds -.
The concept of interaction includes all other cases where the effects of a chemical mixture is different from the first two types of action. This results in either a higher effect (ie synergism, supra-additivity) or a lower effect (ie antagonism, infra-additivity) compared to that expected on the basis of single additivity (Casse et al. 1998). A simplified diagram is presented (Figure 1).

- when data on the interaction are not available - ;
Tables 1 and 2 summarize the different terms used to describe the toxicological interactions, frequently described by: antagonism, additivity, potentiation, and synergy [Hertzber., 2000], as well as the combined actions of the components of the mixtures [ Cot, 2002 and Seed et al., 1995].
| Interaction | Model | Observed effects | |
| Infra-additivity | Antagonism | 0 + 3 = 2 | Decrease |
| -2 + 3 = 1 | |||
| Additivity | Addition | 1 + 2 = 3 | Lack of interaction |
| Supra-additivity | Potential | 0 + 3 = 7 | Increase |
| Synergy | 1 + 2 = 7 | ||
Table 1: Possible interactions between chemicals
| Concept | Term used in this report | Synonym (s) | Effects observed |
| Non-interaction | Dose addition | Simple similar action Additivity Concentration addition Simple joint action Summation Loewe additivity | Chemicals have the same effect on the body and differ only in potency: hence the combined effect of two agents can be estimated from the total dose both agents together |
| Independent action | Simple dissimilar action Simple independent action Independent joint action Effect / response addition Bliss independence | Chemicals have differing effects on the body and hence the combined effect of two agents is equal to the separate effects of each agent given alone | |
| Interaction | Synergism | Increase Potentiation Supra-additivity | The combined effect of two agents is greater than would be seen if no interaction had occured |
| Antagonism | Depotentiation Sub-additivity Inhibition Infra-additivity Negative synergy Masking | The combined effect of two agents is less than shoud be seen if no interaction had occured |
NB: Carbon tetrachloride and ethanol (ethyl alcohol), for example, are both toxic to the liver, but combined they cause much greater damage than the sum of their hepatotoxic effects.
Table 2: Terms used to describe the combined actions of the components of mixtures (COT, 2002 and Seed et al., 1995)
The phenomenon of antagonism occurs when the interaction between two components of the mixture leads to a total toxic response less than the sum of the individual responses (Figure 2). Antagonism is the basis of many medical treatments and antidotes for poisoning.

For example, ethyl alcohol (ethanol) can counteract the toxic effects of methyl alcohol (methanol) by preventing it from coming into contact with the enzyme responsible for the oxidation of methanol. Another typical example of this class of interactions is the protection conferred by selenium against mercury toxicity.
Additivity occurs when the combined effect of two or more chemicals is equal to the sum of the effects of each chemical taken individually (no direct interaction) (Figure 3).

The risk analysis of mixtures is generally based on the additivity of doses (concentrations) (a) and additivity of responses (b) models.
It is believed that each compound in a mixture may contribute to the overall effect observed by acting in proportion to its concentration, and that dose additivity means that the combined response of the substances in the mixture is greater than that of each substance taken. individually [Kortenkamp et al., 1999; US EPA, 1986].
However, this notion of dose additivity does not take into account the possibility of toxicological interactions whereas, from a biological point of view, several interactions could take place [Haddad et al. 1999]. They can be of the toxicokinetic type if the substances follow the same metabolic pathway (alteration ofabsorption, elimination, biotransformation, and distribution), or toxicodynamic type (alteration of the intensity of toxic effects) if the molecular target is identical [Fournier et al. 2014].
individual substances that compose it. An example of an additivity response as well as an example presented by cadmium and mercury are illustrated in Figure 4. This second model is based on the principle that the substances in a mixture act independently of each other [Calabrese, 1991].
Scientists who have worked on toxicological and ecotoxic interactions favor the concentration additivity model since it overestimates the effects of the mixture, unlike the response additivity model which certainly gives more precise estimates, but often slightly lower than the actual toxicity of the mixture [RECORD, 2011].
The additivity of concentrations is recommended in the European Union, the United States and by international organizations because of its simplicity [Reffstrup 2010; Zeman 2008; Faust and Scholze 2004].
Finally, it should be noted that the use of the two additivity models for the risk analysis of substances mixed with these two models is limited due, on the one hand, to the absence of reference values or standards for one to several substances constituting certain mixtures, and on the other hand, the deterministic aspect of these models. This is because they do not consider the variability or uncertainty associated with parameters, including reference and exposure values. Therefore, it seems essential to launch studies on mixtures of at least 4 compounds in order to be able to set a recognized threshold beyond which synergies or antagonisms could be concluded.

When a substance causes an increase in the toxicity of another substance, without itself producing the toxic effect considered (Figure 5), we will speak of potentiation [R-425: Impact of toxicological interactions on the management of hazardous situations. exposure to multiple contaminants]. In other words, this phenomenon occurs when a substance which usually does not have a toxic effect or has negligible toxicity is combined with a chemical, which has the effect of making the latter much more toxic.

The work that has focused on ketone-haloalkane interactions is a good example. Also, isopropanol has no effect on the liver, but may increase the hepatotoxicity of carbon tetrachloride. Likewise, the work on ketones-haloalkanes is a good example.
It is the most studied type of interaction in toxicology by research laboratories. It designates the interaction between at least two “compounds” their combined effect is greater than the sum of their own effects (this definition, used by the US-EPA 2000, relates to the influence on the toxicity observed without consider the real modes of interaction).
Synergistic responses are observed when all the substances in a mixture induce toxicity, but the combination of their responses is greater than the sum of the responses of each component of the mixture taken individually (Figure 6).
The increased toxicity seen on combined exposure to haloacetic acids and haloalkanes is a good example, as are the effects of carbon tetrachloride and ethanol on the liver (both toxic to the liver, but in combination they cause serious damage), or the effect of exposure to asbestos and cigarette smoke on the lung.
Inhalation of radon decay products and routine smoking have synergistic effects on the incidence of lung cancer [Morisson et al., 1998]. The incidence of lung cancer caused by occupational exposure to asbestos is much higher in smokers than in non-smokers.

Obviously, smoking, considered alone, represents exposure to a very complex mixture. Environmental tobacco smoke (ETF) contains over 4000 chemical compounds including over 50 carcinogens and mutagens. These include polycyclic aromatic hydrocarbons (PAHs), aromatic amines and other compounds. But this does not change the fact that the addition of a second environmental factor, radon or asbestos, has the consequence of increasing the risk.
In toxicology, when chemicals have synergistic effects, the potential risks they present are reassessed taking into account their synergistic characteristics.
Remark: It is possible to increase the toxicity of certain insecticides several times, in particular pyrethrin (from chrysanthemums) and synthetic pyrethrins (pyrethroids) by adding compounds that are not insecticides. These synergistic products are sesamin, sesamolin, piperonyl butoxide, MGK-264 (bicycloheptene dicarboximide) and sesamex.
Piperonyl butoxide (PBO) is probably the most widely used synthetic pyrethrin synergist [Winckel et al. 2006]. The insecticidal activity of pyrethrins increases tenfold when one part of piperonyl butoxide is added to nine parts of pyrethrin. However, this molecule has harmful effects on human endocrine functions and on the environment. All the more so, the PBO has a greater persistence than the active substance. Residues are detected at levels which are abnormally high, mainly in cereal products, and even in certain organic products (highlighted in the Casdar projectSECURBIO which made it possible to identify the contaminant residues with which organic products could be confronted: pesticides, GMOs and mycotoxins).
Piperonyl butoxide (CAS: 51-03-6) is classified and CAT2 “Potential for endocrine disruption. In vitro data indicating potential for endocrine disruption in intact organisms. Also includes in-vivo effects that may, or may not, be ED-mediated. May include structural analyzes and metabolic considerations” for its “overall dangerousness”. Therefore, organic farming products containing PBO have been banned [Annex VIII of Regulation (EC) No 889/2008, additives and auxiliaries which can be used for the preparation of foodstuffs]. This decision took effect on March 31, 2018.
On the other hand, barbiturates have amplified effects on the central nervous system (CNS) and cause CNS depression when consumed together with general anesthetics, alcohol (acute consumption), narcotic pain relievers and pain relievers. 'other sleeping pills / sedatives [examples adapted from Klaassen, 2001].
The experimental study carried out by Mumtaz in 2005 elucidates the interactions within mixtures. In fact, renal cortical cells were exposed to 0.4 μM of mercury chloride, or 0.20 μM of cadmium chloride, or else Hg: Cd according to the 2/1, 5: 1, 10: 1 rations.
The cytotoxicity was measured by the release of LDH (Lactate Dehydrogenase) for 24 hours and the exposure of controls not treated with cadmium mercury chloride. The results are shown in Figures 7 and 8.

The curves illustrate the additivity responses between cadmium chloride and mercury chloride at a ration: Hg: Cd = 2: 1, and an absence of additivity (synergistic response) when the Hg: Cd ration is of the order of 10: 1.

The French National Institute for Industrial Environment and Risks (INERIS) has listed other types of interactions, in this case inhibition (in the case where the substance has no effect on a certain target organ but which, in the presence of another toxic substance, makes it less toxic; and Masking (when the components produce opposite or competing effects and the effects produced, by their combination, are less important than those suggested by toxic effects of components).
2.1. Possible interactions in a complex mixture
The nature of the interactions cannot be defined, nor predicted with certainty [Vyshocil et al, 2001]. Indeed, the study of the combined action of chemicals in a mixture is a complex subject.
This complexity is illustrated in the work of Løkke (2010) carried out within the framework of the European program "NoMiracle" (Novel Methods for Integrated Risk Assessment of Cumulative Stressors in Europe). He studied new methods of risk assessment of cumulative stressors in Europe, and set up new tools to analyze, characterize and quantify the combined risks to health or the environment.
It should be remembered that the notions of effects associated with several chemical substances date from the end of the 19th century - beginning of the 20th century thanks to the work of Loewe and Muischneck (1926), and those of Bliss (1939) who laid the groundwork theories of toxicological interactions.
Thus, in addition to the proportion of each substance in the mixture (dose rations), the scientific literature highlights the influence of other factors on the interaction between chemical substances present in a mixture (Figure 9), and more particularly, “Environmental Stressors” identified by Lokke such: environmental exposures (drugs, atmospheric pollutants, alcohol, tobacco, etc.), and biological factors (genetic polymorphism, differences associated with age, etc.).

Among the main conclusions of the "NoMiracle" program:
- the importance of time to deal with the toxicity and in particular the toxicity of chemical mixtures;
- the nature of the uncertainties associated with the risk assessment (knowing that theone of the problems that arises when analyzing uncertainties is how to distinguish the relative contribution of variability - that is, heterogeneity -, and that of true uncertainty regarding the characterization of expected risks for population); and,
- the value of visualization to identify and quantify the most relevant risks.
A major finding of the project was that researchers and regulators should focus on the receptor rather than the single stressor or combination of agents.
More work needs to be done in the mechanistic understanding and interpretation of mixed effects / multiple stressors.
2.2. Interactive effects
Few studies have been done on the interactive effects of chemical mixtures after Bliss's study. Literature search has revealed that most studies focus on exposure to two chemicals or exposure to binary mixtures (Hertzberg and Teuschler 2002; Yang 1994a).
The study by Cassee (1998) emphasizes that "as a rule" mixtures should not exhibit any harmful effects on health, while Yang (1994b) suggests that even at low levels of exposure to chemical mixtures they are can cause biological effects, some of which will not be detectable by current methods.
Similarly, the study by Semences (1995) favors caution in these terms: "although some studies" support the hypothesis that adverse effects are unlikely when exposed to complex mixtures, it is "cautious. to provide for exceptions to the "" rule.
Indeed, the studies which have been carried out on chemical mixtures at concentrations close to or below the NOEC (No Observed Effect Concentration) have reported potentially dangerous biological reactions [Cavieres et al., 2002; Rajapakse et al., 2002; Welshons et al., 2003].
Over the past 15 years, research on chemical mixtures has intensified, as evidenced by review articles [Carpenter et al. 2002; Feron et al. 2002; seeds et al. 1995] and the organization of international conferences on the subject. The interest in chemical interactions is an important step in understanding the effects of the toxicology of chemical mixtures on health, as well as their environmental impact.
2.3. The toxicity of a mixture
As a general rule, the toxicity of a mixture depends on the concentration of each constituent, the duration of exposure, the sequence of administration, the frequency of exposure, and individual susceptibility, etc.
Nowadays, the toxic effects of a mixture can be predicted from the similarity of the compounds. It can be a :
According to the scientific consensus, as soon as chemical substances do not show any similarity between them, it can be considered that, when mixed, the risk is acceptable.
3 THE TOXIC AND ECOTOXIC EFFECTS OF MIXTURES: A COMMITTED BIBLIOGRAPHIC STUDY
3.1. Ecotoxic aspects
In 2001, ECETOC published a bibliographic study on the aquatic toxicity of mixtures, in which the authors were interested in the toxic effects of mixtures of different compounds (metals, pesticides). They compared the conclusions of studies for acute and chronic exposures, with high concentrations used in the laboratory, to other studies carried out on ecosystems or effluents and therefore using more realistic exposures. But this work exclusively concerns the prospective evaluation of chemical substances. However, the concept of risk assessment distinguishes two approaches: prospective assessment (a priori) and retrospective assessment (a posteriori) [Suter, 1993].
3.1.1 Prospective evaluation
Prospective assessment concerns the discharges, substances or materials for which we want to know the risk they represent before deciding on their use or release into the environment. This assessment is mainly based on laboratory tests and predictive exposure models. The prospective risk assessment therefore estimates foreseeable exposures and does not generally consider the response of organisms identified in the field but those of organisms used in biological tests whose ecological realism can be questioned [Forbes and Forbes, 1997].
3.1.2 Retrospective evaluation
The retrospective assessment concerns existing pollution for which we
want to know the risks for the environment. In principle, it is based primarily on measurements of in situ exposure and effects. In this context and very recently, ADEME (2005) (confronted with the evaluation of waste and derived products with a view to agricultural recovery) or AFSSA (2006) (questioning the toxicity of migrants from food packaging), present an alternative to the classic methods of evaluating mixtures by proposing to collect information on the danger of the product (mainly through bio-tests) instead of analyzes of the composition and modeling of interactions.
In summary, although the concepts of toxicological interactions between chemical compounds are not new, the interest in mixtures is relatively recent with many articles dealing with the subject [Carpenter et al. 2002; Feron, 2002; Reffstrup et al., 2010; Kortenkamp et al., 2010], and a steady increase in the number of publications over the last decade (around 600 publications per year in Pubmed since 2006, Figure 10).

3.2. Case of phytosanitary products
Mixtures of chemicals used in agriculture are most often complex and consist of parent compounds (active substances and formulation aids), transformation or reaction products, residues and inert materials. There are very few data on the toxic and ecotoxic effects of these mixtures, as well as those of the co-formulants and adjuvants of pesticides.
Knowledge on the specific effects of certain formulation adjuvants, as well as on their interaction with the toxicity of the active ingredients is fragmentary and does not allow a decision to be made with certainty on the risk presented by these substances on the environment.
A realistic approach to the assessment of the risk associated with exposure to plant protection products must consider the consequences of combined exposures, as such exposures - simultaneous or sequential - could lead to effects which are quantitatively and / or qualitatively different from the effects expected in considering only the additivity of the responses generated by the products taken in isolation. Indeed, exposure to combinations of substances sometimes results in significantly greater toxicity (potentiation or synergy) or, on the contrary, lower (case of antagonism) than the simple sum of the responses induced by the components of the mixture taken. individually [Marking, 1985].
Evidence of toxic interactions in toxic mixtures should be an important aspect of the overall process of risk assessment of chemicals used in agriculture. However, this is a critical step in the evaluation procedure, since the experts most often lack reliable information on the quantitative characterization of the interactions between the molecules that go into the composition of the mixtures.
The approach currently used to assess the risk associated with exposure to mixtures of chemicals is based on the long-standing concept of additivity [Plackett & Hewlett, 1952; Sprague, 1970]. This approach may possibly be justified in the case of mixtures of substances having the same mode of action, and holds true for certain pesticides [Faust et al., 1994; Bailey et al., 1997]. However, this is not always the case, in particular for mixtures made up of molecules which have different chemical and toxicological properties.
Indeed, potentiation or synergy phenomena between active materials or between an active material and another micropollutant have often been observed [Solon & Nair, 1970; Macek, 1975; Ensenbach & Nagel, 1955; Pape-Lindtsrom & Lydy, 1997; Forget et al., 1999; Belden & Lydy, 2000; Woods et al., 2002]. The mechanisms involved are not always known, but the synergistic nature of the interaction between toxicants generally results either from an increase in the metabolic activation of one substance by another, or from the inhibition of the detoxification systems of one substance by another [Johnston et al., 1994].
Cases of antagonism have also been highlighted [Pape-Lindstrom & Lydy, 1997; Van der Geest et al., 2000; Bailey et al., 2001; Jin-Clark et al., 2002; Woods et al., 2002]. The antagonism between two substances can be of the functional type (case of substances which have opposite effects on the same physiological function), chemical (existence of chemical reactions between the substances which lead to the formation of less toxic derivatives), metabolic (modification absorption, biotransformation, distribution and / or excretion of one substance by another) or, occur at the level of biological receptors (competition for the same target; [Marking, 1985]).
However, there are very few data on the effects of mixtures of pesticides at sublethal concentrations and / or on biomarkers capable of providing information on the state of health of individuals [Bocquené et al., 1995; Forget et al., 1999; Jin-Clark et al., 2002]. Likewise, there are very few data on the effects of mixtures between active substances and adjuvants [Jumel et al., 2002].
3.3. Importance of the experimental context for the evaluation of the ecotoxicological risk
The risk assessment is generally based on the relationship between the exposure level and the maximum concentration for which no harmful effects are observed (NOAEL - No Observed Adverse Effect Level).
To characterize the risk of threshold toxic effects, the following formula is used:
The exposure concentration may be, for example, the Average Daily Dose (ADD) to assess a risk related to ingestion (food and water).
Two approaches are mainly studied by scientists and risk assessors: the first is to directly test the toxicity of a mixture, the second is to predict the toxicity of the mixture, based on the individual toxicity of each compound.
| Exposure concentration | <1> |
| = 1 adverse effects can occur | |
| NOAEL | > 1, adverse reactions are likely |
3.3.1. Monospecific toxicity tests
These tests form the basis of the ecotoxicological risk assessment for pesticides, although the most recent procedures involve, in some cases, the use of more complex devices such as mesocosms or microcosms. These will represent complex systems where organisms will be able to interact with each other and with the physical environment, in particular the sediments or elsewhere biodegradation processes of xenobiotics take place. In this context, organisms will be subjected to multiple routes of contamination.
Integrated systems
These systems provide relevant information for the evaluation of the fate and effects of pesticides in aquatic environments. They offer the opportunity to simultaneously identify the direct effects or "primary effects" and the indirect or "side effects" of these substances, while the monospecific toxicity tests (which simply bring together the model species such as: lymnea or stickleback and the products tested in water; the contamination of the organisms will then be done directly from the medium) carried out under simplified laboratory conditions usually only allow the evaluation of certain direct effects of the molecules tested.
More complex systems
The use of more complex systems, but nevertheless easily controllable, such as microcosms, can make it possible to take into account the phenomena which reduce (adsorption on suspended matter or on sediments for example) or increase (bioturbation, biotransformation or transformation leading to the formation of more toxic degradation products, seasonal variation in the sensitivity of organisms, etc.) bioavailability and / or toxicity of the products studied [Caquet et al., 2000]. In addition, they allow certain intra- and interspecific interactions which can influence, sometimes significantly, the nature and amplitude of the response of organisms to toxicants.
4. MIXTURE RISK ASSESSMENT APPROACHES AND METHODS
Data are limited on the toxicity of groups of chemicals or similar groups of chemicals. Where such data does not exist, evidence that different substances produce similar adverse effects on organs and / or physiological systems is brought together to create what are called assessment groups, which are used to predict outcomes. possible combined toxic effects of chemicals in the same group.
Substances in a mixture can act according to a similar "mechanism of toxicity" (ie the major steps leading to an adverse effect), and the doses can then simply be added together to predict the effects (addition of doses); or they can interact together to become more toxic (synergy) or less toxic (antagonism).
New tools, such as mathematical and biological models, are being used to predict both the organic processes of degradation and elimination of chemicals and their mechanisms of toxicity.
4.1.1 Assessment of the risk associated with multi-substance exposure: approaches from health agencies
The French Society of Health and Environment (SFSE) considers that the problem of mixtures is too important not to be taken into account in health risk assessments. It notes that several methods have been developed but they are still imperfect. However, these methods contribute in taking an important step in the direction of protection of exposed persones. they must therefore be used. These improvements in practices will have to evolve as research progresses in this field, by integrating new approaches.
As part of improving new approaches, the SFSE recommends:
4.1.2 Approach of the Scientific Committee on Health and Environmental Risks (SCHER)
The SCHER (Scientific Committee on Health and Environmental Risks) approach is one of the relevant approaches (Figure 11). It is one of the modeling examples for mixtures of pesticides referenced in the preliminary opinion of the three non-scientific committees of the Directorate-General for Health and Consumer Protection of the EU on the "toxicity and evaluation of mixtures chemicals”.

4.1.2. US EPA Guide
The first reference text on the risk assessment of multi-substance exposures was published in 1986 by the US EPA. The latter describes the key concepts related to exposure to mixtures of chemical compounds and their toxicity, including some specific study methods [US EPA, 1986]. In 1990, the US EPA set up a "Mix Tox" database (BD) which contains data from the literature on interactions in binary and ternary mixtures, to serve as a guide in toxicological interaction studies. However, the user of this BD is called upon to resort to toxicological judgment in the interpretation of these data within the framework of a toxicological risk analysis.
Knowledge on the consideration of chemical mixtures has been strengthened in recent years thanks to the update in 2000 of the US EPA report published in 1986. This guide describes scientific advances in terms of study methods and risk assessment, and presents three different approaches to assess the risks of mixtures depending on the nature and quality of the data available on the mixture of interest, the similar mixture, and the components of the mixture (Figure 12).

i.- data on the mixture of interest (the mixture is considered as an entity): The approach for the mixture of interest is currently more advanced to assess carcinogenic risks, which is explained by the long experience in the use of tests mutagenicity in vitro to assess carcinogenic potential;
ii.- data on a similar mixture;
iii.- data on the components of the mixture: this approach consists in evaluating the mixture through the analysis of its compounds, it is based on the additivity of the doses for chemical substances which have the same toxicological profile (Annex 4) and on the additivity risks for substances which have independent modes of action.
This approach is adopted to assess non-carcinogenic risks.
The true toxicological mechanism of action is seldom known for a given mixture and even for most of its compounds. Therefore, judgments about the mode of action (similar or independent) of the compounds in the mixture will be uncertain.
Finally, it should be noted that the three above-mentioned approaches are based on the assumption that interactions at low exposure doses are quite low, or do not occur and are therefore neglected in the risk assessment.
Indeed, the complexity of assessing the risks associated with a mixture (study of complex exposure and toxicity data, application of scientific methods) has led scientists to recommend default methods [RECORD, 2012], while inviting the risk assessor to study the different approaches and assess the range of risk values produced to determine the toxicological mechanism of action.
Recommended methods
In cases of low exposures, lack of data on interactions, and simple mixtures (less than 12 compounds), additivity is used.
- If the compounds in a mixture have similar toxicity, then additivity of doses is recommended. In this case, the doses of the compounds are weighted by their relative potency, and they are added together. The response to the mixture will be estimated for the combined dose.
- If the toxicity of the compounds of a mixture is different, then we have recourse to the additivity of the responses. The risks are then determined for each compound taken individually. The risk of mixing will be estimated by adding up the different individual risks.
The choice of the approach to be used will be guided by certain considerations (physiological and toxicological processes, dose-response relationships for each compound, type of data available on the responses).
However, it should be noted that there is no standardized method to take into account the interactions, and even less, a biological mathematical model that could serve as a method.
Therefore, the US-EPA recommends the "addition of dose" approach for non-genotoxic toxicants having the same modes of action or acting on the same organs, and the "addition of responses" approach for evaluation. Carcinogenic risk.
4.1.2.1. Additivity of doses
This approach is used when the dose of a compound does not produce any observable effects or health concern. But if several doses are added, the effects can be seen.
A substance can be considered as an “additive dose” if it is considered to be a concentration or a dilution of each substance making up the mixture. The substances are also assumed to behave in a similar manner with respect to absorption, metabolism, distribution, elimination and toxicity.
In other words, to apply this approach, two hypotheses are put forward: on the one hand, all the compounds have the same metabolisms and pharmacokinetic and toxicological mechanisms, and on the other hand, the dose-response relationships of the compounds are similar.
Among the methods most frequently used by the US-EPA as decision-making tools, we have:
As a general rule, the HI method is applied separately for each route of exposure, for a single specific toxic effect or toxicity for a single organ. The weighting factors of the compounds in the mixture are standardized so that their sum (which represents the indicator of risk associated with the mixture) is interpreted in relation to the benchmark value 1. Thus, exposure to the mixture is considered to be of concern if the HI is strictly greater than 1, which requires additional knowledge or compensatory measures.
It should be remembered that this particular case corresponds to the TEF method known for dioxins / furans, PCBs, and PAHs. The risk assessment for the mixture is carried out on the basis of the equivalent exposure and the dose-response relationship of the reference substance.
It should be noted that in each above-mentioned method, the exposure levels are weighted by a factor which represents their different toxicities (toxicologic potency) before being added together.

p1 represents the risk associated with exposure to compound A and p2 to compound B.
This formula can be generalized by the following equation:

Regarding mixtures composed of a few substances with low risks for each compound, the equation is simplified as follows:

Except that this approach leads to an overestimation of the risks associated with mixing.
4.1.2.3. Analysis of uncertainties
The overall uncertainty surrounding the estimates of an assessment results from the actual variability of certain design parameters and / or knowledge gaps.
Thus, the adoption of the default methods proposed by the US-EPA and used to assess the risks associated with a mixture, must be accompanied by a summary of the uncertainties, in the characterization of the risks, linked to the knowledge and information available. dealing with the effects of the mixture on health, and more specifically, the identification of hazards and the dose-response relationships.
This synthesis can deal with the quality of the toxicological reference values (TRV) used for each compound (uncertainty factor, confidence level of the producer organism, etc.).
4.1.3. ATSDR approach
The scientific scene was marked by the ATSDR conference organized in 2002, thanks to the recommendations formulated below:
The ATSDR report published in 2004 [ATSDR, 2004a] provided answers to the assessment of the health risks associated with polluted sites and soils, by using the study methods published by the US EPA and, by adding improvements, namely:
The synoptics of the ATSDR approach for threshold and non-threshold substances are shown in the diagram in Annex 1.
4.1.4.3 The substances at threshold
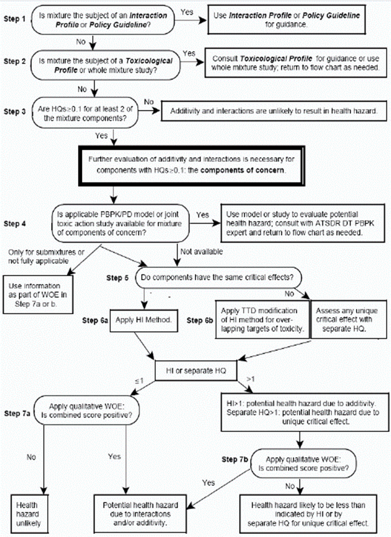
The risk assessment strategy adopted by the ATSDR for threshold substances is formalized in figure 13.

For substances with additive effects, the calculation of the HI is done according to the following equation:

With:
HI: Hazard Index
HQi: Hazard Quotient or risk index of substance i
DJEi: Daily exposure dose of substance i
TRVi: Toxicological reference value of substance i.
It should be remembered that we are talking about a context specific to the ATSDR where only the Minimum Risk Level (MRL), relating to critical effects, are used.
In the case of health risk assessment, it is excluded to develop specific TRVs. Therefore, for a given substance, we resort to the use of other TRVs available in the reference toxicological databases.[1]than the one selected. This approach is illustrated in Table 3.

Remark: In this example, it is considered that the effects on the same organ take place according to the same mechanism.
The WOE method proposed by Mumtaz and Durkin [Mumtaz, 1992 and 1994], proposes a weighting of the HI from the study of interactions by pair of substances (called BINWOE: binary weight of evidence).
According to the WOE method, HI is calculated according to this equation:

HI I: Adjusted Hazard Index
HI: Unadjusted Hazard Index, based on simple additivity
UF: Uncertainty factor, equal to 10 (Mumtaz, 1994)
WOEn: score describing the nature and intensity of interactions. WOEn = f (INWOE).
According to Mumtaz (1994), each BINWOE is a product of six factors belonging to the interval [-1; 1]. BINWOE = f1x f2 x f3 x f4 x f5 x f6. Annex 2 presents the factors for calculating the BINWOE score describing the nature and intensity of interactions between two substances.
This method was tested by comparing the calculated predictive score of interactions and the experimental results (study for 4 nephrotoxics) [Mumtaz, 1998]. The prediction of interactions on the target organ (the liver) has been shown to be relatively satisfactory. However, this method cannot predict the effects of the mixture on another organ. The variability of the possible concentrations of the substances composing the mixture represents a real limit.
To overcome this constraint, the US-EPA has developed an algorithm for calculating the interaction score which takes into account the differences in the proportion of the components of the mixture.
Finally, this approach seems to be interesting since it allows a quantitative evaluation of the interactions, provided that the toxicological studies are available in the scientific literature or are carried out specifically. But given the multiplicity of substances in the mixtures studied and the small number of studies carried out, this approach remains of limited scope.
-Simple additivity: the individual excess risks (ERI) are calculated for each substance and are added on condition that the ERIs are less than 0.01 and their sum is less than 0.1 [INERIS, 2006].
-The Integral Search System method (ISS): it makes it possible to predict the effects of a mixture of 3 or more substances from the study of binary mixtures (study of interactions by pair of substances, calculation of a weighting ratio of interactions qualifying their nature and quantifying their intensity).
This method is based on databases from the US-EPA and the National Cancer Institute which list nearly 6,000 chemical substances. In case of unavailability of toxicological data for a binary mixture, it is those of the known substances belonging to the same chemical class which will be used. Therefore, a large number of mixtures can be evaluated. However, like the WOE method, the main limitation of this tool is that the exposure levels are not taken into account.
4.1.4. Alternative assessment methods
Unable to conduct studies on all the substances and compounds of the mixtures, some scientists have proposed simplification methods to assess the risks of mixtures of known and unknown substances, in this case, the threshold of toxicological concern (TTC).
The Threshold of Toxicological Concern method (TTC): it considers that when a substance present in a mixture is below a certain exposure threshold, it is not necessary to include it in the risk assessment. And yet, the scientific literature highlights the importance of the combined effects that can occur, even if the substances in the mixture are present at levels less than or equal to the no-effect doses (NOAEL / NOAEC), or have modes of similar action.
The risks will only be truly assessed if the analysis of the composition of the mixture is exhaustive and if sufficient data are available to estimate the effects (subject of active research).
Physiologically based pharmaco-kinetic / dynamic models (PBPK / PD): These models make it possible to have an approach adapted to the exposures studied in terms of route and exposure levels, and to determine an interaction threshold. These new tools contribute to a better understanding of the toxicokinetic phase.
These models seem interesting, but they are not possible for the impact studies carried out within the framework of the health risk assessment.
The quantitative structure-activity model (QSAR): This model makes it possible to collect toxicological and ecotoxicological information on substances which are devoid of it. It is a mathematical model used to predict the physicochemical and biological properties and the fate of compounds in the environment from their chemical structure. Currently, this tool is not adequate for complex toxicological properties.
"Omics" approaches: make it possible to understand the complexity of living things as a whole, using the least restrictive methodologies possible, and to obtain a great deal of information on the cellular and / or tissue response to in vitro or in vivo exposure. They are used to highlight and identify new biomarkers (exposure [Castorina, 2003; Scherer, 2005], effect or susceptibility [Calderon, 1998]) to identify and quantify the exposures and effects associated with mixtures. [Viau, 2002], generate new knowledge on the mechanical level (modes of action), and develop new predictive toxicology tools to identify hazards.
However, these methods are now exploratory and do not seem to have a regulatory future in the short term.
4.2. Approaches adopted in the field of occupational hygiene
ACGIH, OSHA and NIOSH have adopted the HI-type approach, in this case the sum of the risk indices when the effects concern the same target organ according to the same mechanism of interaction (ACGIH, 2002; NIOSH; 2006). However, the ACGIH recommends examining the possibilities of synergy and potentiation on a case-by-case basis.
In addition, the IRSST has implemented a decision support tool for occupational physicians, toxicologists and hygienists in order to estimate the possibility of interactions of substances in a mixture in the workplace [IRSST, 2005].
This tool makes it possible to identify the effects on health, toxicokinetic data, mechanisms of action and target organs involved in the toxicity of all the chemical substances of the Regulation respecting the quality of the working environment in Quebec.
Also, the IRSST has "experience sheets" on 209 pairs of substances with an opinion on the type of interaction: supra-additivity, additivity, infra-additivity (antagonism) and "impossible to pronounce" (Appendix 3).
4.3. Risk analysis of complex mixtures
Currently, the approach used by default for the risk analysis of chemical mixtures is that of additivity. The results of this approach can be confirmed or refuted if appropriate data regarding the toxicity of the mixtures are available. Toxicokinetic interactions explain most of the deviations from additivity to the level of toxicity demonstrated by certain studies [Crishnan and Brodeur, 1991].
The additivity hypothesis of the toxic effects of substances present in a mixture is justified if these substances act on the same biological system and contribute to a common response [Goldstein et al., 1990].
In the absence of adequate data on a particular mixture, risk assessors can apply the data for each chemical, most often in an additive. According to the EPA, any information must reveal the potential for interaction (ie, synergy, antagonism). When we do not have sufficient data on the types of interactions, models of the additive response (or dose) are recommended "[EPA, 2000].
As it is difficult to determine which of the models, AR or AD, is the most appropriate for interpreting the results of toxicological studies, the analysis of the applicability of these models should be done in systematic studies, such as that of Stavenes Andersen. et al. (2009). The latter are interested in the types of interaction of substances in mixture on neurotoxic effects in vitro.
For their part, Price and Wiltshire (2009) propose the application of the probabilistic approach with the “Additivity of Doses” (AD) and “Additivity of Responses” (AR) models in order to overcome the limitations of the current approach. Their study deals more specifically with the modeling of the chronic non-carcinogenic effects of migrating substances from certain food packaging. To our knowledge, this is the first publication to introduce a probabilistic approach into the health risk analysis associated with mixtures containing components without reference values or standards.
4.3.1. The Exposome: a new concept to understand the risks of exposure
The exposome studies the exposures to which a man is subjected from his conception (intrauterine life) until his death. This disciplinary field aims to make the link between genetic factors and environmental exposures in the occurrence of diseases, such as cancer.
Three overlapping domains within the exposome have been described:
(1) a general external environment including factors such as urban environment, climatic factors, social capital, stress;
(2) a specific external environment with specific contaminants: diet, physical activity, tobacco, infections, etc.; and,
(3) an internal environment to include internal biological factors such as metabolic factors, intestinal microflora (gut microbiota), inflammation, oxidative stress.
Christopher Wild, of the International Agency for Research on Cancer, recalls that in the event of cancer prevention, it is the identification of genetic risk factors or even “genetic predispositions” which is mainly taken into account. The role of environmental contaminants in the cancerization process is largely underestimated and underestimated.
However, according to Professor Wild, chronic diseases and cancers have an environmental cause in the broad sense of the term, taking into account the different vectors of exposure (water, air, soil) but also the way of life (food, behavior, etc.).
Consequently, the concept of exposome launches new challenges and new questions towards epigenetics which shows that the environment influences the expression of genes.
A successful exposome should integrate many external and internal exposures from different sources throughout life.
4.3.2. Methods used to assess the exposure of the population to complex mixtures
The exposure of the general population to complex mixtures is assessed using different methods:
4.3.3. Toxicological evaluation of chemical mixturesTwo main types of approaches have been developed to assess the toxicity of mixtures of chemicals (Figure 14). The first, called the “bottom-up approach”, focuses on the toxicity of simple mixtures [Groten et al., 2001]. It is the most used to assess the toxicity and the risk associated with exposure to mixtures of chemicals.
In the case of simple mixtures, the substances are identified and do not exceed the number of ten (10). The toxicity data are collected, initially for all the components of the mixture, then the toxicity of the mixture is estimated according to the principle of additivity: the toxicity of the mixture is considered as the result of the toxicity of each substance in the mixture.
The second approach, called the “top-down approach”, consists in directly evaluating the toxicity of a mixture as a whole in order to generate very applied data for risk evaluation [Feron et al., 1998].
This approach therefore considers complex mixtures in which all the components are not necessarily identified or quantified. With this approach, the effect of the mixture is evaluated as a whole. Indeed, the complex mixture is no longer considered as a sum of substances but as a single entity.

Source: Feron, V.J. and al., 2002. Toxicological Evaluation of Chemical Mixtures.
These two approaches are quite different, the first being more theoretical and the second more applied. The theoretical approach concerning simple mixtures is often far from the reality of aquatic ecosystems where organisms are subjected to multiple stresses. However, because of its very simplicity, it provides new knowledge on the interactions between substances, and from a methodological point of view, it allows the development of predictive models of toxicity.
In the case of carcinogens, additivity of responses is used, while additivity of dose is applied in systemic toxicants acting by similar mechanisms [USEPA, 1986; Meek et al. 1994].
Regarding the additivity of doses, the dose of each of the components of the mixture is normalized by a protective value such as the reference dose or acceptable daily dose (danger index approach, also called the Rm approach [ACGIH, 1999]), or by the dose of a component of the mixture, usually the most toxic (toxic equivalence factor approach). These standardized doses are then added together.
A realistic approach to the risk assessment associated with exposure to xenobiotics should consider the consequences of combined exposures, as such exposures - simultaneous or sequential - could result in effects that are quantitatively and / or qualitatively different from the effects expected by considering the additivity of responses. Therefore, demonstrating the presence of toxic interactions among pollutants is an important aspect of the overall process of risk assessment of chemical mixtures. However, the “quantitative” characterization of interactions in the risk assessment of mixtures remains a challenge facing scientists and regulators.
Three approaches are possible to assess the toxicity of mixtures of chemicals:
i.-The first is to directly assess the toxicity of the mixture "as a whole" in order to generate appropriate data for the risk assessment. This approach is possible with well-defined mixtures. It would be excessively expensive and inefficient if it had to be applied to mixtures the composition of which is liable to vary over time or from place to place.
ii.-The second is an alternative approach involving the evaluation of interactions at different levels (binary, tertiary, etc.) to predict the toxicity of more complex mixtures. The results of such tests can be interpreted using statistical methods such as multivariate regression analysis. With four or five components in a mixture, this approach requires a large number of expensive and inefficient trials.
iii.- And finally, the physiological-based modeling TCBP[1]considered to be a potentially effective tool for the toxicological risk analysis of complex mixtures. Indeed, thanks to its mechanistic basis, it allows certain essential extrapolations to be made.
Until now, the toxicokinetics of several binary mixtures could be described by models TCBP; on the other hand, more complex mixtures have not yet been modeled due to the inability of researchers at describe the effect that would have a third Where fourth substance on the interaction at the binary level.
Tardif et al (1997) have already innovated by constructing a model for a ternary mixture (toluene, ethylbenzene and xylene). They were able to predict the interactions present between the components of this mixture by taking into account only the binary interactions (toluene-xylene, toluene ethylbenzene and xylene-ethylbenzene). It remains to be seen whether this approach applies to more complex mixtures.
4.3.4. Work by Haddad et al. to assess the risks of mixtures
During his various works, Haddad and his colleagues (2001) were able to develop a risk assessment methodology for chemical mixtures, which takes into account the pharmacokinetic interactions between the components (Figure 15).

This approach is used in the event of a risk assessment forthe health related to exposure of a mixed. The primary goal is to assess therisk in itself based on an estimate, which is intended to be more precise possible, of the exposure of the target tissues to the toxic entities of the components of the mixture in question. This can be do at using the modeling of mixtures based on binary interactions [Haddad. et al., 1999 a, b] combined with the approach of BHI [Haddad. et al.,1999 a, b].
The work of Haddad et al is the first to demonstrate the possibility of addressing the topic complex of toxicokinetic interactions in the context of the analysis from mixtures in a relatively simple and mechanistic way while respecting the basic principle of toxicology: "the response to the toxic agent is directly related to the dose received in the target tissue'.
Recent work by researchers at the Toxicology Research Center of Canada uses data on the mechanisms to predict the existence and magnitude of toxicological interactions, at different doses, and under different exposure scenarios. The interaction mechanisms considered include the modulation by one of the components of the mixture of the absorption, distribution, metabolism, excretion or of the interaction with receptors of other components of the mixture. The impact of these modulations may not be large at low exposure levels, but in most cases remains unknown.
Based on the analysis of the available scientific literature, the scientific expert committees of the European Commission reached the following conclusions:
1. Under certain conditions, the chemicals will act together so that the overall level of toxicity is affected.
2. Chemicals with common modes of action will act together to produce combination effects that are greater than the effects of each component of the mixture applied individually. These effects can be described by addition of dose / concentration.
3. For chemicals with different modes of action (acting independently) the concept is not robust.
4. Interactions (including antagonism, potentiation, and synergies) generally occur at medium or high dose levels (relative to lower effect levels). At low levels of exposure, they are unlikely to occur or are toxicologically insignificant.
5. Given the almost endless number of possible combinations of chemicals to which humans and environmental species are exposed, some form of initial filter to focus on mixtures of potential concern is needed. Several criteria for such screening are offered.
6. With regard to the assessment of chemical mixtures, there is a significant knowledge gap at present and a lack of information on exposure and the rather limited number of chemicals for which there is sufficient evidence. information on their mode of action.
Currently, there is no defined set of criteria to characterize or predict a mode of action for data-poor chemicals.
7. If no information on the mode of action is available, the dose / concentration addition method should be prioritized over the independent action approach.
To predict a possible interaction would require expert judgment and should be done on a case-by-case basis.
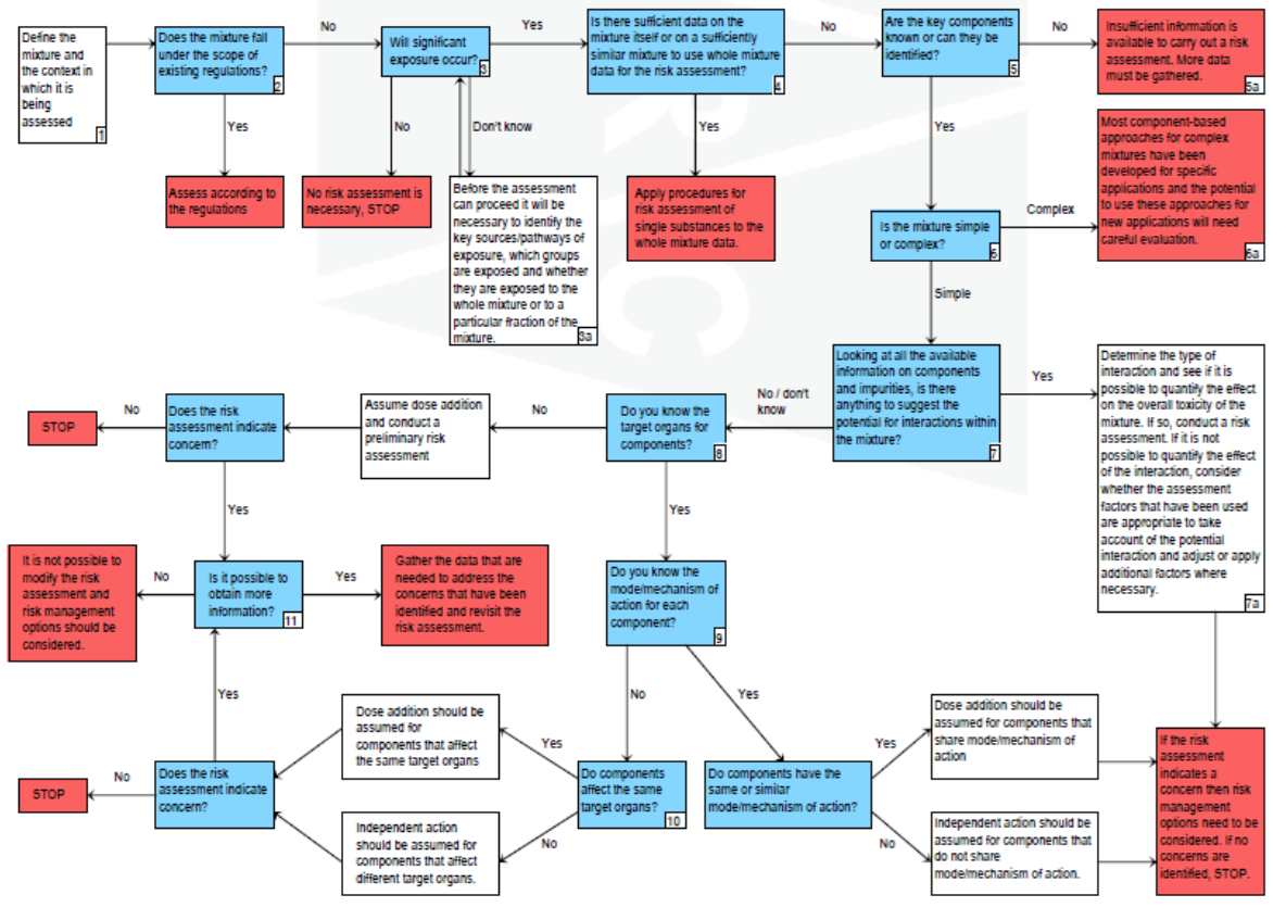
On the basis of these conclusions, decision support trees to assess the risk of mixtures are proposed. By way of example, Figure. 16 describes the risk assessment process associated with mixtures of a chemical nature.

II.- MECHANISMS OF COMPLEX MIXTURES AND THEIR EFFECTS ON HEALTH / REPROTOXICITY AND GENOTOXICITY
1.- EXPERIMENTAL EVALUATION OF THE TOXICITY OF BINARY MIXTURES OF INDUSTRIAL SOLVENTS
Knowledge of the toxic mechanism of a substance improves the possibilities of prevention and allows the design of chemicals that are better tolerated. It often avoids overexposure and guarantees a better understanding of fundamental biological mechanisms.
Certain chemical, physical or biological agents would be capable of modifying the frequency of hereditary diseases in humans or, would be at the origin of the appearance of cancers. However, many chemicals that cause cancer have mutagenic activity.
This is because the initiation stage of carcinogenesis involves DNA damage in somatic cells. If this lesion is not corrected it can fix itself irreversibly (this is called a mutation) and tests that determine mutagenic activity could also identify chemicals that are capable of causing cancer.
Thus, a large part of the in vitro and in vivo tests which are described in the guidelines, and which form the basis of genetic toxicology tests, are used to study both mutagenic activity (demonstration of the ability to damage l (deoxyribonucleic acid or DNA) and the possible carcinogenic activity of the chemicals.
1.1. Toxicological interactions in binary solvent mixtures: studies by McDermott et al.
Mc & Dermott et al. [2008] evaluated in vitro toxicological interactions occurring in binary mixtures of solvents. These authors chose two hydrophobic solvents: toluene and n-hexane, and a relatively hydrophilic solvent: methyl ethyl ketone (MEK).
T-Jurkat cells were exposed for five days to three different concentrations of these solvents, one of which corresponded to the LOAEL (minimum level inducing adverse effects).
Toxicity is measured according to 3 criteria: (i) damage to the cell membrane (concentration of the enzyme lactate dehydrogenase), (ii) disturbance of the concentration of calcium ions (Ca2 +) and, (iii) change in status glutathione redox.
Using the dose-response relationships for each solvent, the authors found that all the combinations of toluene and n-hexane induce supraadditive interactions for the three toxicity criteria. The same is true for MEC / n-hexane and MEC / toluene concerning the effect on lactate dehydrogenase and glutathione. Only the combinations involving the ECM resulted in an infra-additive effect on the Ca2 + concentration.
The study by Mc Dermott et al. shows that “mixed exposures to certain organic solvents in the workplace can generate supra-additivity at the level of oxidative stress and biochemical changes, and probably at the level of the immune system. "[Krishnan, 2008].
Furthermore, it should be noted that McDermott et al. demonstrated in vivo the existence of supra-additive interactions for most binary mixtures, in particular toluene, n-hexane and methyl ethyl ketone. These interact with each other at the metabolic level [Krishnan and Brodeur, 1991].
As for the results on in vitro synergy reported by McDermott et al., They must be interpreted through pharmacokinetic models, while taking into account the metabolic interactions. In fact, the pharmacokinetic model will make it possible to establish the atmospheric concentration of the solvents used in the in vitro studies. This in vitro - in vivo extrapolation will provide a better understanding of the risks for the organism exposed to the combinations. Subsequently, the threshold for these interactions can be assessed in relation to the exposure limit values of these solvents.
1.2. Association of bladder cancer with chemical exposure in the workplace: a study by Richardson et al.
Richardson et al. [2007] studied the association of the incidence of bladder cancer with exposure to chemicals in the workplace. In this study, cumulative exposures to 12,456 different industrial chemicals were estimated using participants' employment history information and an occupation-exposure matrix (developed in the United States). The study population consists of males aged 20 and over at the time of diagnosis (between 1983 and 1990) selected from the patient list for the province of British Columbia in Canada (British Columbia Cancer Registry).
Exposure to different substances in the workplace is assessed using data from the National Occupational Exposure Survey (United States) which is based on the occupation-exposure matrix. These data present the probability of exposure to a specific substance for a trade, or for a specific position in a given industrial sector. Logistic regression analysis reveals a significant association with exposure to petroleum products or additives, lubricating oils, paints, and soaps or detergents.
A principal component analysis indicates that five components (representing 29 chemicals such as: heptane, hexane, methyl-tert-buthylether, propenoic acid, sulfonic acid) account for more than 75% of the variance total.
The exposures comprising the first and second major components are mainly due to jobs in the slaughter industry and at petroleum service stations. The third main component corresponds to exhibitions in the fields of car construction and repair. A considerable proportion of the exposures in the fourth major component is attributable to the occupation of truck driver. Members of the 4th and 5th major components also had exhibits at petroleum service stations. Out of the seven chemical agents for which data are available for evaluation, a significant dose-response relationship and a statistically high risk were observed for 4 agents: mineral oils, benz (a) anthracene,
The case-control study by Richardson et al. reveals a significant positive association between the risk of developing bladder cancer and exposure to 29 chemical agents associated with particular occupations.
Mineral oils, benz (a) anthracene, 4-chloro-ortho-toluidine and diesel engine exhaust are the 4 chemical agents that explain an increase of at least 50% in bladder cancer observed in the population of workers studied. A better knowledge of the exposure dose and the mechanism of action of these substances will make it possible to re-evaluate the exposure levels without significant risk.
In general, the interpretation of the data leading to the risk assessment is not carried out in the same way depending on whether the constituents of the mixture have an identical mode of action or not. Thus, it is on the basis of a common mode of action (genotoxicity) leading to carcinogenicity that the effect of PAH mixtures is estimated.
When the information shows that all the toxic effects of interest sharing the same mode of action are sufficient, an equivalence factor is derived for each compound in the mixture relative to a reference substance. It represents all toxic effects and all exposure concentrations [INERIS, 2006]. This particular case corresponds to the method of toxic equivalence factors (TEF). The risk assessment associated with the mixture is then carried out on the basis of the equivalent exposure and the dose response relationship of the reference substance.
1.3. Genotoxicity of polycyclic aromatic hydrocarbons alone and in mixture: work of TOXALIM
The work carried out by the TOXALIM team within the framework of the HYDROMEL project [polycyclic aromatic hydrocarbons (PAHs) alone and in mixture], was carried out with the objective of improving the predictability of the effects of mixtures and, to study the modes of action as well as the mechanisms of interaction between certain compounds with respect to certain tissue targets or biological functions (CIME).
These studies led to the proposal of a new list of toxic equivalence factors (TEFs) for PAHs based on a recently developed in vitro genotoxicity test (γ-H2AX), compared to benzo (a) pyrene, the best known PAH [Audebert et al., 2012]. Work is continuing to determine the levels of uncertainty associated with interactions between PAHs when the latter are mixed.
Prior knowledge of the mode of action of substances may also be at the origin of the deliberate choice to test a mixture of compounds whose mode of action (or target) is different, but which will produce an effect of the same nature. The CIME project strategy consists of evaluating, on different targets, the effect of a ternary mixture of endocrine disruptors, each of whose constituents has a specific mechanism of action relating to de-masculinization or feminization (Figure 17), but which are all capable of producing the same final biological effect.

1.4. Some notable results of studies and research programs
The EXPOMATPEST (Impact of a maternal exposure to a pesticide mixture on immunity, haematopoiesis and central nervous system in offsprings. Goal: Improving knowledge on mechanisms (cellular and molecular changes) involved in pesticide mixtures toxicity. Pesticides tested: of Chlorpyrifos, Endosulfan and Atrazine alone.) research program has shown that pesticides alone (atrazine, chlorpyrifos, endosulfan), at doses at which they are supposed to have no harmful effect on health, disrupt hematopoiesis, immunity as well as the expression of certain liver genes linked to stress and cellular toxicity. These effects have been observed after pre- and postnatal exposure, some of which have been observed in young pups from weaning.
At the hematopoietic level, the mixture does not exert an effect superior to that of pesticides alone. On the other hand, on short-term synaptic plasticity, it exerts a greater effect than that of the pesticides individually considered in certain 14-week-old animals.
For the hepatic component, the mixture overall reproduces the modulations induced by pesticides alone with regard to the expression of stress and toxicity genes. In general, the impact of the mixture can hardly be predicted from the impact of pesticides alone since, depending on the parameter studied the mixture may or may not exert an effect greater than or equal to that of the pesticides taken individually. Tests carried out in vitro on the same mixture using murine or human hepatocytes in primary culture indicate that the effects observed on the mixture are mainly explained by the effects of the most active pesticide (endosulfan or chlorpyrifos depending on the tests) [Rouimi et al., 2012].
From the serum samples collected within the framework of the EXPOMATPEST project, a metabolomics analysis was carried out (“Exposure to individual pesticides or in combination: evaluation of biomarkers”, EPICEE, supported by ANSES). For both sexes, dietary exposure to pesticides alone is associated with a metabolic footprint distinct from that observed in unexposed animals. In addition, in males and females exposure to the mixture is characterized by metabolic changes different from those observed in individuals exposed to pesticides alone. It should also be noted that metabolic disturbances between the different animal groups appear from weaning.
These results show that it is possible to develop the metabolomic approach to characterize the plasma biomarkers of dietary exposure to low doses of pesticides alone or in mixture [Merhi et al., 2010].
During the work preceding the CIME project, it was observed that the deleterious effects caused by the genistein-vinchlozolin mixture were generally more pronounced than those obtained during exposure with the molecules alone [Eustache et al., 2009; Kouidhi et al., 2012].
In the case of CIME, aimed at studying the genistein-vinchlozolin-bisphenol A mixture, the effects obtained with bisphenol A alone are, in most cases, superior to those obtained with mixtures containing bisphenol A and are close to the effects obtained with the genistein-vinchlozoline mixture at equimolar doses. In general, continuous exposure to mixtures at low doses, including to the ternary mixture, does not have the same effects on the physiological parameters measured according to the generation considered, and some increase over the generation (not exposed ), reflecting the probable establishment of epigenetic mechanisms which remain to be elucidated.
In addition, the PERICLES program (exposure to mixtures of active substances and possible combined effects on human cells) addressed the problem of pesticide cocktails to which consumers are most likely to be exposed, starting from exposure. of the French population, in order to understand the nature of the cocktail effects in vitro on cells of human origin [Crépet et al., 2012]. The main cocktails and vector foods were determined by a statistical classification method developed for this purpose.
7 cocktails containing 2 to 6 pesticides were identified and in vitro toxicological tests, evaluating cell viability, genotoxicity, activation of xeno-hormonal receptors and other biomarkers were carried out on cell lines representative of different groups humans (liver, kidney, intestine, brain, colon) [Cravedi et al, 2012].
Thus, the study carried out made it possible to demonstrate more or less significant cytotoxic effects depending on the cocktails and cell lines. A cocktail was found to be genotoxic on a hepatic line (HepG2), with a greater effect than that resulting from the sum of the effects of the constituents of the mixture [Graillot et al., 2012]. Other modes of action, such as the transactivation of the PXR receptor in liver cells, have shown infra-additive effects of the mixtures tested [Rouimi et al., 2012].
The results show a great variability in the sensitivity of the cell models and of the tests carried out. In fact, these cocktails produce additive effects but also supra or infra-additive effects, which makes it difficult to predict the response of the cocktails from the results of the responses and the doses of the pesticides alone.
These various scientific projects and the network of partners that has been set up have made it possible to deal with research questions on exposure to mixtures, interactions between constituents of a mixture, the importance of the exposure window, relevant biological systems, modeling of observed effects.
They also required the development of new tools at the biological, analytical or statistical level. Thus, was developed an in cellulo assay in 96-well culture plates based on the phosphorylation of histone H2AX intended to evaluate the genotoxicity of the mixtures and to compare it with that of the constituents examined individually. This test was applied to mixtures of hydrocarbons or pesticides. Other work is underway, in collaboration with INERIS, with a view to developing models capable of organizing these data and interpreting them.
In terms of analytical chemistry, analyzes of urinary pesticide metabolites seem to have a bright future. The interest of this semi-targeted approach comes from the fact that the data acquisition is carried out in a global way (full HRMS) and that it is therefore possible a posteriori to search for pesticides or their metabolites not initially selected.
The rapid development of metabolomics and the prospects that this approach opens up in terms of identifying biomarkers capable of revealing cell and tissue dysfunctions early and without a priori have led INRA to develop this type of study, in particular. to apply it to mixtures.
The data acquired over the past three years and those currently being analyzed suggest that the assumption regularly made in risk assessment, which consists of not considering the interactions between the components of a mixture, does not reflect reality. Knowledge of these interactions is currently fragmentary, making it difficult to take them into account. This is a real field of research to be explored.
2. Quantitative and molecular mechanisms of complex mixtures (synergy, antagonism)
The study of chemical mixtures is limited for a certain number of reasons, and more particularly, for the complexity and heaviness of its implementation, and the difficulty of interpretation. It is much easier to study a single compound in an animal study and get the response information to a given dose.
An almost infinite number of combinations of the mixtures are possible, and often we do not know what is most important and What recommended dose range should be investigated. Few studies have been devoted to the interactions of mixtures, or even, of two chemicals.
In everyday life, we are exposed to multiple substances, and to the biological effects of different chemicals. However, homogenizing statistics on how to deal with complex mixtures is a new science which is under development [El Masri et al., 1997].
The approach currently used to assess the toxicity associated with exposure to mixtures of chemicals is based on the long-standing concept of additivity [Plackett and Hewlett, 1952; Sprague, 1970]. This approach may possibly be justified in the case of mixtures of substances having the same mode of action [Plackett and Hewlett, 1952; Sprague, 1970]. However, this is not always the case, in particular for mixtures made up of molecules which have very different chemical and toxicological properties.
Complex mixtures can act according to two different types of mechanisms: quantitative and molecular interaction.
2.1. Quantitative mechanisms
When several substances simultaneously access the living cellular environment, they can interact in such a way that the results do not constitute an extrapolation of the effects that these same substances would cause when acting individually.
The molecular mechanisms of the interaction are manifested by an acceleration, an inhibition or an absence of effect at the level of each of the successive phases of the penetration, the diffusion, the access to the cellular targets, the fixation on the molecular receptors, the metabolic transformation, and excretion.
The result is expressed by an increase in the effects observed (synergy or potentiation), a decrease (antagonism), or neutrality with or without additivity, if the factors all have an activity on the organism.
2.1.. Interaction between substances that do not produce the same effect
Xi, applied alone, produces the effect (ei) at the dose Dei. Put in the presence of one of the Y or Z effectors, it produces the same effect (ei) at the D'ei dose [Bounias, 1999].
Such an observation implies the implementation of series of measurements of the effect E for various doses of Xi, in the presence of one of the effectors, either at fixed doses or at doses proportional to those of Xi.

From the curves giving the responses as a function of the doses (Figure 18), an adequate modeling then makes it possible to deduce precisely what would be the dose of Xi which would produce the effect (ei) taken on the corresponding coordinate axis, in the presence of of one of the effectors. Repeating the operation for different doses of one of the effectors administered at the same time as X [Loewe et al., 1926].
2.1.2. Interaction between substances producing competing effects
In the presence of an Xai antagonist, substance Xi produces effect (ei) at doses D'ei higher than Dei. While in the presence of a synergist Xsi, we obtain D'ei less than Dei.
In the case of the absence of interaction, if the substances Xi and Xii act on the same targets, the system amounts to adding doses of the same product Xo. However, this does not result in the linearity of dose / effect responses, which must always be considered specifically. Such measurements then lead to particular representations of the interaction phenomena, which are all presentation variants of the same phenomenon.
The Loewe curves (Figure 19) still express the observable phenomena, but in a different way illustrated. The Diei dose is the dose of the interactive factor Xii producing the same effect (ei) as that produced by the Xei dose of Xi.

The concentration addition model is the most commonly used model to predict the effect of mixing. It is also commonly applied for the risk assessment of mixtures of substances. This model is also called the dose additivity model or the Loewe additivity model. The concentrations of each toxic component of the mixture are added to predict the toxicity of the mixture. Both substances are believed to have the same mechanism of toxic action [Berenbaum, 1985; Dreschner and Boedecker, 1995; Feron and Groten, 2002].
2.2. Molecular mechanisms of interaction: the case of pesticides
Any alteration of a physiological function results in a modification of the response of an organism to toxicants. Table 4 summarizes the various cases that may arise.
Let us take the case of pesticides, in fact, the fight against pests comes up against the problem of acquiring resistance, in particular, by selecting strains of parasites or predators with more developed and better adapted detoxification systems. This is why the pesticide industry has reinforced the effectiveness of its preparations by adding to the active ingredient inhibitors of the molecular detoxification system, such as inhibitors of cytochrome P hydroxylases.450.
This class of enzyme gives aromatic molecules a water solubility which makes them more easily abhorrent. Their inhibition thus increases the persistence of the toxicant in the organism.

(*) An alteration of the physiological system can result as well from an infection as from a psychic shock: the pathogenic germs, or the causes of the stress behave in this case, like factors of interaction whose role, although major, can go unnoticed during toxicological analyzes limited to the study of the effects of a substance acting in isolation in a control organism free of germs or preserved from sufficient stress [Benhadou et al., 1997].
Other inhibitors such as carbamates can synergize the action of pyrethroids by inhibiting the functioning of esterases which hydrolyze their molecules. AMPcyclase inhibitors synergize the action of formamidine pesticides - disrupting metabolic regulation - by stimulating cAMP production.
In general, a synergistic effect results from any interaction with the synthesis, the cellular translocation, the functioning of the active site, the molecular stability, and the degradation of any enzyme involved in the transformation of a toxic molecule.
2.2.1.The Fomesafen
Another example of mixtures altering physiological functions is represented by Fomesafen; it is a molecule of the diphenyl-ethers family used relatively specifically for post-emergence weed control of protein crops (soybeans and beans in particular).
These types of herbicides are inhibitors of protoporphyrinogen oxidase, the last enzyme in the heme biosynthetic pathway (the reaction is catalyzed either by a ferro-chelatase for hemoglobin and cytochromes P450, or by an Mg-chelatase for chlorophyll).
In animals, it has been shown that fomesafen and other diphenyl ethers (eg oxadiazon) act on the synthesis of hemes and can be the cause (in the event of prolonged exposure) of the appearance of porphyrias and abnormalities of hepatocytes in rodents. In addition, the disruption of the heme and hemoprotein biosynthetic pathway has a side effect, the proliferation of peroxisomes thereby affecting peroxidation phenomena (lipids, hydrogen) [INERIS report, 2006].
2.2.2. The diquat
In animal cells, diquat - a non-selective herbicide from the bipyridyl group, used for weeding many crops - can be transformed into a free radical, interacting with water to form the superoxide radical O-2, which is not very toxic in itself. same but, which in turn can generate the hydroxyl radical OH- very harmful. Once the cascade is initiated, the radicals formed will react with a number of constituents and cell structures, causing lipoperoxidation of membranes, denaturation of certain proteins and DNA damage.
2.2.3. Agral 90
It is a wetting agent based on polyethoxylated nonylphenols, used in an extemporaneous mixture with many commercial preparations of pesticides.
Highly polyethoxylated nonylphenols are of very low toxicity to living organisms, but their toxicity increases as biodegradation processes reduce the length of the ethoxylated chain and increase that of the hydrophobic chain. The mono-and di-ethoxylated derivatives of nonylphenol are notably known for their reprotoxicity, linked to their endocrine disrupting effect [INERIS report, 2006].
It should be noted that the mixture formed by the herbicide (Fomesafen or diquat) and Agral 90 groups together two types of substances which are likely to be found in aquatic environments and to accumulate in some of their compartments. Arrived in these environments, the two types of molecules can act independently on the organisms, but it is not excluded that the interactions between them modify their modes of action and their respective toxicities.
2.3. Methodology of health risk assessment
The National Research Council (1983) defines risk assessment as "an activity which consists in evaluating the toxic properties of a chemical and the conditions of human exposure to this product, with a view to ascertaining the reality of a chemical. human exposure and to characterize the nature of the effects which may result therefrom”.
Several methods have been developed in terms of health risk assessment; they are still imperfect, but nevertheless, contribute to the protection of the exposed persons. In this regard, the French Society of Health and Environment (SFSE) recommends:
- an iterative consideration of mixtures in health risk assessment;
- communication, analysis and institutional recognition of the toxicological reference values for “mixtures” published in the scientific literature; and,
- the production of toxicological profiles for certain frequent co-exposures.
The general approach to the assessment of health risks is based on four axes: identification of hazards, definition of dose-response relationships, assessment of human exposure and finally, characterization of health risks.
As for chemical mixtures, there are two evaluation approaches: either the mixture is evaluated as a whole (approach based on the mixture), or it is evaluated from available data on the compounds that constitute it (substance-by-substance approach).
Several approaches have been developed to take into account mixtures in the assessment of health risks, the sum of the hazard quotients[1] (QD) or excess individual risks[2] (ERI), relative toxicity factors (relative potency factors or RPF) through PODI (point of departure index) [Sarigiannis and Hansen, 2012]. These approaches are based on the additivity of doses or effects after grouping substances by toxicological target (same organs, e.g. kidney; or same effects, e.g. cancer), which is one of the default hypotheses recommended for evaluation of mixtures. This additivity hypothesis is therefore freed from more complex processes including certain types of interaction (antagonism, potentiation), which are considered a priori as unlikely [Kortenkamp et al., 2009] during low dose exposures. The limiting factor is, as always in health risk assessment, the availability of data,
For the choice of the level of approach, a compromise is often to be found between the number of substances to be considered and the number of substances for which we have homogeneous information allowing their effects to be aggregated. An iterative approach is therefore recommended.[3]. In this regard, when the additivity hypothesis is posed, the sum of the QDs or the sum of the ERIs is an operational default practice frequently used in first level risk assessment. It has the advantage of simplicity in an iterative approach logic. In this case, the first step is to identify and group together all the substances likely to expose the same population and having a common effect - generally reduced during this first step to its carcinogenic action or on the same target organ - by taking account of all the potential effects and not of the only critical effect from which the TRV[4] (Reference Toxicological Value) is constructed. The second is to add the QDs, or ERIs, of the substances grouped together. The approach is therefore a priori protective, which does not pose a decision problem as long as the sum of QD is less than 1 or the sum of the ERIs does not exceed the acceptable value. Otherwise, however, a more in-depth approach is required.
Regarding certain groups of substances, such as dioxins, furans and PCB-dl or PAHs, a more complex approach focusing on the relative toxicity of the substances with respect to each other is used since the toxic equivalence factors (TEFs) based on a common mechanism of action (binding to the arylhydrocarbon receptor) are recommended by "recognized" expert bodies (WHO, INERIS). However, this approach requires more in-depth knowledge of the mechanism of action of substances.
Thus, it seems that bringing to the attention of health risk assessment practitioners approaches of this type (such as the toxic equivalence factor or similar approaches [Fournier et al., 2014] published in the literature. example: phthalates [Hannas et al., 2011], various anti-androgens [Kortenkamp and Faust, 2010], fungicides [Jensen et al., 2013] for reprotoxic effects, or even the genotoxicity of PAHs [Audebert et al., 2012]), would be a first step to broaden the spectrum of families for which mixtures could be taken into account, like what is done for molecules which bind to the arylhydrocarbon receptor (PAH, dioxins, furans and PCB-dl).
An inventory of toxicological reference values (TRVs) that can be used for whole mixtures (e.g., diesel particles) could also be made available. Institutional recognition by publication in the databases of national or international expertise agencies would be a plus for taking into account routine health risk assessments, when possible. This would also respond to the wish of expert bodies to integrate these approaches and to the expectations of the population informed about the “cocktail” effects.
In addition, it could be useful to gather information, like the ATSDR (Interaction Profiles for Toxic Substances), on the additivity of risks and to propose approaches for certain co-exposures. This could be done for exposure situations for which taking into account the mixing aspect makes it possible to improve prevention. Aldehydes in indoor environments, chlorination by-products of drinking water are examples of frequent co-exposures, while examples of situations where concentrations may be high including service station environments (aromatic pollutants), laundry (solvents), polluted soils (metals, hydrocarbons, solvents, etc.).
The Risk Assessment Framework for Combined Exposures to Multiple Chemicals [Meek et al., 2011] of the World Health Organization (WHO) and the International Program on Chemical Safety (IPCS) discusses the impact on human health from combined exposures to multiple chemicals. The objective of this framework is to develop a “fit for purpose assessment” that uses only the necessary resources. This framework imposes the default assumption that substances act by adding dose, and it describes a phased approach, shown in Figure 20.
The WHO and IPCS framework can be applied taking into account the methods available and the level of improvement possible based on the data available to conduct each of the hazard and exposure assessments and perform the subsequent risk characterization.
amplitude of the risks to human health linked to exposure to a given substance for a given duration and route of exposure . They are constructed from toxicological or epidemiological studies establishing quantified relationships between exposure levels and effects. Science gaps and the protection of human health are integrated into their development.
![]() |
Finally, in terms of management, these approaches based on additivity make it possible to identify the substance (s) in the mixture that contribute the most to the health risk (Table 5). However, the limits and uncertainties of these models (linked to the modes of action, the number of constituent substances, the ratios, the times and frequencies of exposure, etc.) lead us to favor the methods of the mixture of interest for
get rid of possible supra or infra-additive interactions (appendix 5 describes the interactions that could increase the overall toxicity of chemical compounds in a mixture and how to deal with them in a risk assessment).
In the absence of data on the mixture, the Hazard Index (HI) is used instead to assess the health risks.

Chemical pollutants are classified according to their structures or their probable modes of action. Indeed, both classifications are interesting. As for the chemical structure, the classification is carried out as follows:
These compounds are also classified according to their main mode of action, namely:
To quantify genotoxicity, several methods are possible, including the comet test (COMET test) developed for our model organism [Erbes et al., 1997]. This method makes it possible to visualize breaks in DNA strands: after isolation of the nucleus, the genetic material is subjected to electrophoresis. The DNA nucleus remains dense in the case of an unaltered cell, whereas in the case of a single or double strand break, a comet will be visible, the tail of the comet being more or less important depending on the damage to the genetic material. Note that the mutation is considered to be the real hub of carcinogenesis since the discovery of critical cancer genes whose mutation is a sign of the malignant cell state among the thousands of other mutations usually present in the transformed cell.
Studies of genotoxicity and reprotoxicity of samples taken from the environment are often made difficult by the fact that they are usually mixtures of chemicals. Significant research to determine the combined effects of mixtures of chemicals has been initiated with a view to determining derive general principles that can be used for the toxicological evaluation of complex mixtures. One example is the studies carried out by Carpenter, Kirby and Müller,
3.1. Studies conducted by Carpenter et al. in 2011 on the genotoxicity and reprotoxicity of complex mixtures
Pimentel et al [1995] report that around 80,000 chemicals are used today, almost 10% of which are identified as carcinogenic, and that the use of chemicals tripled from 1941 to 1995 (Figure 21).


In reality, few chemicals have only a single cell target. Most act at multiple locations, on different cell types, or in some cases, at multiple targets in the same cell type.
There can be quite different actions on the kidney, liver, and brain, depending on the presence of genes, receptors, and cellular regulators in specific types of cells. When targets that regulate other organs and cells are affected (eg, the thyroid or pancreatic beta cells), the impact of the chemical agent is much greater.
One study suggests that "as a rule", mixtures below the NOAEL[1] should not present any health concern (interactive effects have been reported at the level of LOAEL[2]s) [Cassee et al., 1998], while another researcher suggests that even low-level exposure to chemical mixtures can cause subtle biological effects, some of which may not be discernible by current methods [Yang, 1994; Monosson, 2005].
Another review found that although a few studies "support the hypothesis that adverse effects are unlikely when the components of the mixture are present well below their different thresholds," it would be more prudent to "provide exceptions to the rule" [Seed et al., 1995]. Indeed, over the past 15 years, several studies of chemical mixtures (in the case of pesticides) at concentrations close to or below NOEC or NOAEL have underlined the harmfulness of these products [Cavieres et al., 2002; Rajapakse et al., 2002; Welshons et al., 2003].
The great contemporary concern with chemical mixtures arises from the possibility of synergistic interactions of compounds, more than from their additivity.
Epidemiological studies conducted by Erren have shown that smoking and exposure to asbestos exert synergistic effects on the incidence of lung cancer [Erren et al., 1999].
Smoking is involved in around 30% of all cancers, and mainly tumors of the lungs, but also of the pancreas, bladder, kidneys, oral cavity and esophagus.
Most cancers are linked to our way of life. Indeed, food includes a large number of chemical genotoxic agents including nitrosamines, polycyclic aromatic hydrocarbons, and heterocyclic amines (HA) which can be reproduced during reactions involving a mixture of amino acids, carbohydrates, and creatine or creatinine. The latter were found to be extremely genotoxic during mutagenesis tests.
According to the Carex survey in France, 5 million employees in France are potentially exposed to 139 carcinogenic substances or mixtures listed, at that time (1990-1993) by the International Cancer Research Center in Lyon, in groups 1 (carcinogens in humans) and 2A (probable carcinogens in humans). Currently the number of agents and groups of carcinogenic agents (groups 1 and 2A) stands at 152 (September 2003) [Picot., 2004].
Apart from asbestos, the example of which is widely discussed, we regret the virtual inexistence of reliable data relating to other products, except for some work by INERIS on HPA and benzene.
Nowadays, chemical pollution is suspected to cause one in two cancers. Among the substances produced and marketed, many of them are PCBs, PVCs, phthalates or brominated flame retardants which are carcinogenic, mutagenic and reprotoxic (CMR) substances. The reprotoxicity of these substances may partly explain the sterility of 15% of European couples.
3.2. Studies conducted by Kirby et al on the toxicity of simple and complex mixtures
In Kirby's studies, a series of model compounds and simple mixtures including polycyclic aromatic hydrocarbons (PAHs), pentachlorophenol (PCP), and halogenated aliphatic hydrocarbons (HAHs) were analyzed. Mixture toxicity was investigated using microbial genotoxicity assays and cytotoxicity assays with renal and neural cells.
The majority of binary mixtures described additive responses, except for a limited number of samples where binary mixtures induced inhibitory effects. As an example, benzo (a) pyrene (BAP) alone induced renal death of 30% of cells, while an equimolar dose of chrysene and BAP produced cell death of only 1.6%.
The results of examinations of the binary mixtures, carried out by Kirby, indicate that the results did not deviate significantly from the additivity. The toxicity of complex mixtures could not be examined. This could be due to the chemical interaction or, simply due to the presence of unidentified chemicals, such as alkyl PAHs or PAHs which are not included in the standard risk assessment process. And therefore, the risk associated with complex mixtures exists.
Before the results of the toxicity test can be used to adjust the risk assessment calculations, it is important to fully appreciate the chemical composition, and to understand the mechanism of the chemical interactions observed in animals chronically exposed to it. low doses of chemical mixtures. Tables 6 and 7 illustrate the example of genotoxicity of mixtures of PAH, BAP Benzo (a) pyrene, Anthracene, Chrysene.
| BAP | CHRY | ANTH | BAP + CHRY | |
| Genotoxicat | ++ | + | - | ++ |
| Renalb | ++ | + | - | - |
| Neuralb | + | - | - | + |
Table 6: Examples of genotoxicity of mixtures: In vitro effect of PAHs
| BAP | CHRY | PCP | BAP + PCP | |
| Genotoxicat | ++ | + | ++ | ++ |
| Renalb | ++ | + | - | - |
| Neuralb | + | - | - | - |
at Genotoxicity assays: (-), less than or equal to twice the solvent control;
(+),> twice solvent control; (++),> four times solvent control.
b Neural and renal cytotoxicity assays: (-), no significant difference
(p <0>
(p <0>
(p <0>
Table 7: In vitro effects of BAPs and PCPs
3.3. Examples adapted from the article by Müller et al., 2002
In order to test the genotoxicity of hydrocarbons produced as waste in industries, in vitro tests (comet analysis and micronucleus test) were carried out. The genotoxic potential of this mixture of hydrocarbons was examined on various types of human cells (lymphocytes and normal bronchoepithelial cells) and rat hepatocytes.
The results showed that the complex mixture of perhalogenated hydrocarbons acts as a direct genotoxic and causes DNA cleavages as well as the formation of micronucleus (Figures 22, 23 and 24).

Figure 22: DNA damage in human lymphocyte cells after treatment with a complex mixture compared to the negative control (Comet test)

Figure 23: DNA damage in human bronchial epithelial cells following treatment with a complex mixture compared to the negative control (Comet
For Figs 22 and 23. The results are expressed using the “tail moment” which corresponds to the product of the length of the comet tail by the percentage of DNA in the tail; * P> 0.001. Two experiments were performed for each test

The presence of an external metabolism system (S9 mixture of rat hepatocytes) in the human cell culture system did not cause any change in the observed effects, when compared to experiments in the absence of the S9 mixture. Therefore, the author and his team concluded that the mixture acts as a direct genotoxic and that there is no detoxification by the external enzyme system.

Additionally, in vitro comet and micronucleus analysis on primary human cell cultures indicated that these assays can also be used for genotoxicological analyzes of complex mixtures.
A number of environmental chemicals have actions that mimic or change the normal hormones of the sex differentiation system. The fetus is particularly vulnerable (period when organs are developing). If the normal balance between estrogen and androgen is disturbed, it can lead to feminization of males, or masculinization of females. These sudden effects during the fetal development period are of particular importance because they are often irreversible.
Concise guidance is provided on absorption, distribution (including placental transfer) and excretion in humans and laboratory animals. Mention is made of kinetic factors which may influence the dose-response relationship, such as saturation of absorption mechanisms, protein binding, metabolic activation, detoxification and DNA repair processes.
Studies providing information on the metabolic fate of the agent in humans and in laboratory animals are briefly discussed and comparisons between human and animal data are made whenever possible.
Comparative information on the relationship between exposure and the dose reaching the target can be particularly valuable for extrapolation from one species to another. Data regarding acute and chronic toxic effects (other than cancer), such as organ toxicity, increased cell proliferation, immunotoxicity and endocrine effects are made. Effects on reproductive function, teratogenicity, foetotoxicity and embryotoxicity are also briefly reported.
Tests for genotoxic effects are described because of the importance of genetic mutations and chromosomal damage in carcinogenesis [Vainio et al., 1992; Mc Gregor et al., 1999]. The value of the information provided on the characterization of the samples is reviewed and, where appropriate, commented on; for complex mixtures these comments are similar to those for animal carcinogenicity tests. The available data are subject to a critical interpretation by phylogenetic group depending on the results observed: DNA alterations, gene mutations, sister chromatid exchange, formation of micronuclei, chromosomal aberrations, aneuploidy and cell transformation in particular. The concentrations used are indicated,
This data is provided in the form of lists of test systems, results and benchmarks.
The tests for genotoxic and related effects presented in the monographs are also available as graphic activity profiles (GAP) prepared in collaboration with the Environmental Protection Agency (EPA) of the United States of America (see also Waters et al., 1987), using software[1] for microcomputer compatible with Microsoft WindowsR.
Positive results obtained from tests on prokaryotes, lower eukaryotes, insects and mammalian cell cultures suggest that genetic and related effects may exist in mammals. The results of these tests may also provide information on the types of genetic effects produced and the role played by metabolic activation. Some effects observed are clearly genetic (such as gene mutations and chromosomal aberrations), while others are more or less closely associated with genetic phenomena (unscheduled DNA synthesis, for example). The tests carried out in vitro to demonstrate tumor promoting activity and cell transformations may reveal modifications which do not necessarily result from genetic alterations, but which may be directly linked to the process of carcinogenesis. A critical study of these tests has been published [Montesano et al., 1986].
A genetic or other activity observed in laboratory mammals and in humans is considered to be of greater relevance than the same activity observed in other organisms, if it is established that an agent or mixture induces gene and chromosomal mutations in the whole mammal. This indicates that it may have carcinogenic activity, although this is not necessarily detectably expressed in one or all of the species studied.
The relative activity observed in tests for mutagenicity and related effects is not a reliable indicator of carcinogenic activity. Negative results obtained by mutagenicity tests in specific tissues from animals treated in vivo are less conclusive, in particular because they do not exclude the possibility of an effect in tissues other than those examined.
Furthermore, negative results obtained by means of short-term genotoxicity tests cannot be considered as decisively excluding the carcinogenicity of agents or mixtures which would act by other mechanisms, such as, for example, the effects appearing through receptors, cellular toxicity with regenerative proliferation and proliferation of peroxisomes [Vainio et al., 1992]. Factors which can skew results in short-term tests have been examined extensively [Montesano et al., 1986].
When available, data on mechanisms of carcinogenesis that do not cause structural alterations at the gene level are also provided.
The quality of epidemiological studies, concerning effects on reproduction and genetic and related effects in humans, is evaluated according to criteria identical to those used for epidemiological studies relating to cancer.
Structure-activity relationships are also described, where they may be useful in the evaluation of carcinogenesis of a given agent.
As for biological agents (viruses, bacteria, parasites), and other relevant data for carcinogenicity, we use the descriptions of infectious pathology, molecular biology (integration and expression of viruses and any genetic alteration observed in human tumors. ), as well as other observations, such as the cellular and tissue response to infection, the immune response and the presence of tumor markers.
"What is the significance of an acceptable daily intake established by a single substance, when the toxic and carcinogenic effects of mixtures of two substances are no longer known, that we are all exposed to dozens of substances acting by multiple inputs, that many substances act at mono-molecular doses and that formidable synergies have been demonstrated, amplifying up to a thousand times the effects of substances that are not very active in isolation? "[Jean HUSS. pollution_sante_jean_hess.htm].
Many questions remain to be asked about the experimental approach, in particular in the field of complex mixtures.
So far, the number of mixtures in the environment to which a direct toxicity assessment has been carried out has been limited. Current methodologies for the assessment of risk to human health generally treat mixtures as single mixtures, deriving the combined toxicity of different components primarily from single-chemical studies.
The presence of mixtures of pollutants in the general environment and the work environment is an unresolved toxicology and environmental health problem, despite its urgency. Are the effects independent, additive, synergistic, or antagonistic?
The toxic effect will depend on the dose of the product entering the body, the route of entry, the cumulative nature of the doses and effects, the metabolic capacities (genetic heritage, age, sex, etc.), the state of personal health, current conditions (fatigue, stress, etc.). Although knowledge of the substances is still to be developed, there is even less data on mixtures (preparations) to assess the possible synergistic, antagonistic and additive effects when several substances are present simultaneously (case of pollutants environmental, cigarette smoke, etc.).
To strengthen the scientific basis of mixture toxicology, studies were performed to determine biological concepts and fundamental mathematical formulas for extrapolation of low doses.
Therefore, extrapolation of these doses should be considered as a key issue in the assessment of possible health risks from exposure to chemical mixtures, such as chemical mixtures in the atmosphere, disinfection by-products of drinking water, the combined intake of additives, etc.
Notable developments include the production of new programs applicable to the study of mixture (CombiTool, BioMol, modeling reaction network), to the functional application of genomics and proteomics to the studies of mixture, to the use of nanochemical probes for forming in vivo images of physiological processes within cells; and applying the optical probe for complex sample analysis.
Certainly, the intervention of biologists, biomathematicians and bioengineers in mixture toxicology is essential for the development of this science. Studies on complex mixtures make use of multidisciplinary knowledge.
The risk associated with complex mixtures remains a challenge. Before the results of the toxicity test can be used to adjust the risk assessment calculations, it is important to fully appreciate the chemical composition and understand the mechanism of the chemical interactions observed in animals chronically exposed to it. low doses of chemical mixtures.
The current development of exposure biomarkers allows the evaluation of the internal dose of exposure to toxic substances, integrating all the media and contact routes, thus allowing a precise assessment of the risk to human health.
These improvements in practices will have to evolve as research progresses in this field, by integrating new approaches. We can cite, by way of example, a more detailed knowledge of the exposome (all the exposures) but also of the mechanisms of toxicity making it possible to study or predict the effects of mixtures by experiments carried out on real mixtures and also thanks to the progress in molecular biology, epigenetics and high-throughput techniques (genomics, proteomics, transcriptomics, metabolomics).
For many chemicals, there is no relevant information on the mode of action. This is why it is difficult to predict the interactions of chemicals in mixtures, especially their long-term effects. Studies are needed to define criteria that could predict the potentiation or synergy of effects.
The problem is even more complex concerning ecotoxicology. It is difficult (if not impossible) to understand all possible modes of action in complex biological communities, and ecologically relevant parameters are generally vague and not as specific (e.g. toxicity to particular organs, etc. ) than in human toxicology. In any case, it is necessary to improve knowledge and methods for assessing the risks associated with mixtures. Finally, the risk associated with complex mixtures remains a challenge. For the moment, the toxicity of mixed by-products is excluded (not accessible), we are only interested in the parent compounds.
Despite the difficulties encountered, the quantitative health risk assessment approach, through its ability to provide estimates in the field of low doses, including predictively, has emerged as a major tool for managing the quality of our physical environment.
As it relates to human health, it is essential that a public health professional be involved in this type of study. Interdisciplinarity is desirable because the scientific objects handled, very diverse, go far beyond the socio-health field. In addition, upstream collaboration would make it possible to plan the use in risk assessment of the results of studies and research from the development of their protocol.
Complementary to these reflections, the development and implementation of innovative socio-ecological intervention research must be supported by an evaluation process using methods from different but complementary disciplines (epidemiology, social sciences, political sciences, economics, etc.). According to the conclusions of Plano (2010), this diversity of quantitative, qualitative, critical, mixed approaches allows a more complete understanding of the problem studied, the validation / invalidation of all or part of the results, the illustration of the context, examining the processes and / or experiences within the intervention.
This plural methodological stance must be integrated from the training process in public health research.



BINWOE score calculation factors describing the nature and intensity of interactions between two substances according to the WOE method
APPENDIX 4 :
Toxicological profiles of mixtures proposed by ATSDR (2004)

Clearly Auctoresonline and particularly Psychology and Mental Health Care Journal is dedicated to improving health care services for individuals and populations. The editorial boards' ability to efficiently recognize and share the global importance of health literacy with a variety of stakeholders. Auctoresonline publishing platform can be used to facilitate of optimal client-based services and should be added to health care professionals' repertoire of evidence-based health care resources.
Journal of Clinical Cardiology and Cardiovascular Intervention The submission and review process was adequate. However I think that the publication total value should have been enlightened in early fases. Thank you for all.
Journal of Women Health Care and Issues By the present mail, I want to say thank to you and tour colleagues for facilitating my published article. Specially thank you for the peer review process, support from the editorial office. I appreciate positively the quality of your journal.
Journal of Clinical Research and Reports I would be very delighted to submit my testimonial regarding the reviewer board and the editorial office. The reviewer board were accurate and helpful regarding any modifications for my manuscript. And the editorial office were very helpful and supportive in contacting and monitoring with any update and offering help. It was my pleasure to contribute with your promising Journal and I am looking forward for more collaboration.
We would like to thank the Journal of Thoracic Disease and Cardiothoracic Surgery because of the services they provided us for our articles. The peer-review process was done in a very excellent time manner, and the opinions of the reviewers helped us to improve our manuscript further. The editorial office had an outstanding correspondence with us and guided us in many ways. During a hard time of the pandemic that is affecting every one of us tremendously, the editorial office helped us make everything easier for publishing scientific work. Hope for a more scientific relationship with your Journal.
The peer-review process which consisted high quality queries on the paper. I did answer six reviewers’ questions and comments before the paper was accepted. The support from the editorial office is excellent.
Journal of Neuroscience and Neurological Surgery. I had the experience of publishing a research article recently. The whole process was simple from submission to publication. The reviewers made specific and valuable recommendations and corrections that improved the quality of my publication. I strongly recommend this Journal.
Dr. Katarzyna Byczkowska My testimonial covering: "The peer review process is quick and effective. The support from the editorial office is very professional and friendly. Quality of the Clinical Cardiology and Cardiovascular Interventions is scientific and publishes ground-breaking research on cardiology that is useful for other professionals in the field.
Thank you most sincerely, with regard to the support you have given in relation to the reviewing process and the processing of my article entitled "Large Cell Neuroendocrine Carcinoma of The Prostate Gland: A Review and Update" for publication in your esteemed Journal, Journal of Cancer Research and Cellular Therapeutics". The editorial team has been very supportive.
Testimony of Journal of Clinical Otorhinolaryngology: work with your Reviews has been a educational and constructive experience. The editorial office were very helpful and supportive. It was a pleasure to contribute to your Journal.
Dr. Bernard Terkimbi Utoo, I am happy to publish my scientific work in Journal of Women Health Care and Issues (JWHCI). The manuscript submission was seamless and peer review process was top notch. I was amazed that 4 reviewers worked on the manuscript which made it a highly technical, standard and excellent quality paper. I appreciate the format and consideration for the APC as well as the speed of publication. It is my pleasure to continue with this scientific relationship with the esteem JWHCI.
This is an acknowledgment for peer reviewers, editorial board of Journal of Clinical Research and Reports. They show a lot of consideration for us as publishers for our research article “Evaluation of the different factors associated with side effects of COVID-19 vaccination on medical students, Mutah university, Al-Karak, Jordan”, in a very professional and easy way. This journal is one of outstanding medical journal.
Dear Hao Jiang, to Journal of Nutrition and Food Processing We greatly appreciate the efficient, professional and rapid processing of our paper by your team. If there is anything else we should do, please do not hesitate to let us know. On behalf of my co-authors, we would like to express our great appreciation to editor and reviewers.
As an author who has recently published in the journal "Brain and Neurological Disorders". I am delighted to provide a testimonial on the peer review process, editorial office support, and the overall quality of the journal. The peer review process at Brain and Neurological Disorders is rigorous and meticulous, ensuring that only high-quality, evidence-based research is published. The reviewers are experts in their fields, and their comments and suggestions were constructive and helped improve the quality of my manuscript. The review process was timely and efficient, with clear communication from the editorial office at each stage. The support from the editorial office was exceptional throughout the entire process. The editorial staff was responsive, professional, and always willing to help. They provided valuable guidance on formatting, structure, and ethical considerations, making the submission process seamless. Moreover, they kept me informed about the status of my manuscript and provided timely updates, which made the process less stressful. The journal Brain and Neurological Disorders is of the highest quality, with a strong focus on publishing cutting-edge research in the field of neurology. The articles published in this journal are well-researched, rigorously peer-reviewed, and written by experts in the field. The journal maintains high standards, ensuring that readers are provided with the most up-to-date and reliable information on brain and neurological disorders. In conclusion, I had a wonderful experience publishing in Brain and Neurological Disorders. The peer review process was thorough, the editorial office provided exceptional support, and the journal's quality is second to none. I would highly recommend this journal to any researcher working in the field of neurology and brain disorders.
Dear Agrippa Hilda, Journal of Neuroscience and Neurological Surgery, Editorial Coordinator, I trust this message finds you well. I want to extend my appreciation for considering my article for publication in your esteemed journal. I am pleased to provide a testimonial regarding the peer review process and the support received from your editorial office. The peer review process for my paper was carried out in a highly professional and thorough manner. The feedback and comments provided by the authors were constructive and very useful in improving the quality of the manuscript. This rigorous assessment process undoubtedly contributes to the high standards maintained by your journal.
International Journal of Clinical Case Reports and Reviews. I strongly recommend to consider submitting your work to this high-quality journal. The support and availability of the Editorial staff is outstanding and the review process was both efficient and rigorous.
Thank you very much for publishing my Research Article titled “Comparing Treatment Outcome Of Allergic Rhinitis Patients After Using Fluticasone Nasal Spray And Nasal Douching" in the Journal of Clinical Otorhinolaryngology. As Medical Professionals we are immensely benefited from study of various informative Articles and Papers published in this high quality Journal. I look forward to enriching my knowledge by regular study of the Journal and contribute my future work in the field of ENT through the Journal for use by the medical fraternity. The support from the Editorial office was excellent and very prompt. I also welcome the comments received from the readers of my Research Article.
Dear Erica Kelsey, Editorial Coordinator of Cancer Research and Cellular Therapeutics Our team is very satisfied with the processing of our paper by your journal. That was fast, efficient, rigorous, but without unnecessary complications. We appreciated the very short time between the submission of the paper and its publication on line on your site.
I am very glad to say that the peer review process is very successful and fast and support from the Editorial Office. Therefore, I would like to continue our scientific relationship for a long time. And I especially thank you for your kindly attention towards my article. Have a good day!
"We recently published an article entitled “Influence of beta-Cyclodextrins upon the Degradation of Carbofuran Derivatives under Alkaline Conditions" in the Journal of “Pesticides and Biofertilizers” to show that the cyclodextrins protect the carbamates increasing their half-life time in the presence of basic conditions This will be very helpful to understand carbofuran behaviour in the analytical, agro-environmental and food areas. We greatly appreciated the interaction with the editor and the editorial team; we were particularly well accompanied during the course of the revision process, since all various steps towards publication were short and without delay".
I would like to express my gratitude towards you process of article review and submission. I found this to be very fair and expedient. Your follow up has been excellent. I have many publications in national and international journal and your process has been one of the best so far. Keep up the great work.
We are grateful for this opportunity to provide a glowing recommendation to the Journal of Psychiatry and Psychotherapy. We found that the editorial team were very supportive, helpful, kept us abreast of timelines and over all very professional in nature. The peer review process was rigorous, efficient and constructive that really enhanced our article submission. The experience with this journal remains one of our best ever and we look forward to providing future submissions in the near future.
I am very pleased to serve as EBM of the journal, I hope many years of my experience in stem cells can help the journal from one way or another. As we know, stem cells hold great potential for regenerative medicine, which are mostly used to promote the repair response of diseased, dysfunctional or injured tissue using stem cells or their derivatives. I think Stem Cell Research and Therapeutics International is a great platform to publish and share the understanding towards the biology and translational or clinical application of stem cells.
I would like to give my testimony in the support I have got by the peer review process and to support the editorial office where they were of asset to support young author like me to be encouraged to publish their work in your respected journal and globalize and share knowledge across the globe. I really give my great gratitude to your journal and the peer review including the editorial office.
I am delighted to publish our manuscript entitled "A Perspective on Cocaine Induced Stroke - Its Mechanisms and Management" in the Journal of Neuroscience and Neurological Surgery. The peer review process, support from the editorial office, and quality of the journal are excellent. The manuscripts published are of high quality and of excellent scientific value. I recommend this journal very much to colleagues.
Dr.Tania Muñoz, My experience as researcher and author of a review article in The Journal Clinical Cardiology and Interventions has been very enriching and stimulating. The editorial team is excellent, performs its work with absolute responsibility and delivery. They are proactive, dynamic and receptive to all proposals. Supporting at all times the vast universe of authors who choose them as an option for publication. The team of review specialists, members of the editorial board, are brilliant professionals, with remarkable performance in medical research and scientific methodology. Together they form a frontline team that consolidates the JCCI as a magnificent option for the publication and review of high-level medical articles and broad collective interest. I am honored to be able to share my review article and open to receive all your comments.
“The peer review process of JPMHC is quick and effective. Authors are benefited by good and professional reviewers with huge experience in the field of psychology and mental health. The support from the editorial office is very professional. People to contact to are friendly and happy to help and assist any query authors might have. Quality of the Journal is scientific and publishes ground-breaking research on mental health that is useful for other professionals in the field”.
Dear editorial department: On behalf of our team, I hereby certify the reliability and superiority of the International Journal of Clinical Case Reports and Reviews in the peer review process, editorial support, and journal quality. Firstly, the peer review process of the International Journal of Clinical Case Reports and Reviews is rigorous, fair, transparent, fast, and of high quality. The editorial department invites experts from relevant fields as anonymous reviewers to review all submitted manuscripts. These experts have rich academic backgrounds and experience, and can accurately evaluate the academic quality, originality, and suitability of manuscripts. The editorial department is committed to ensuring the rigor of the peer review process, while also making every effort to ensure a fast review cycle to meet the needs of authors and the academic community. Secondly, the editorial team of the International Journal of Clinical Case Reports and Reviews is composed of a group of senior scholars and professionals with rich experience and professional knowledge in related fields. The editorial department is committed to assisting authors in improving their manuscripts, ensuring their academic accuracy, clarity, and completeness. Editors actively collaborate with authors, providing useful suggestions and feedback to promote the improvement and development of the manuscript. We believe that the support of the editorial department is one of the key factors in ensuring the quality of the journal. Finally, the International Journal of Clinical Case Reports and Reviews is renowned for its high- quality articles and strict academic standards. The editorial department is committed to publishing innovative and academically valuable research results to promote the development and progress of related fields. The International Journal of Clinical Case Reports and Reviews is reasonably priced and ensures excellent service and quality ratio, allowing authors to obtain high-level academic publishing opportunities in an affordable manner. I hereby solemnly declare that the International Journal of Clinical Case Reports and Reviews has a high level of credibility and superiority in terms of peer review process, editorial support, reasonable fees, and journal quality. Sincerely, Rui Tao.
Clinical Cardiology and Cardiovascular Interventions I testity the covering of the peer review process, support from the editorial office, and quality of the journal.
Clinical Cardiology and Cardiovascular Interventions, we deeply appreciate the interest shown in our work and its publication. It has been a true pleasure to collaborate with you. The peer review process, as well as the support provided by the editorial office, have been exceptional, and the quality of the journal is very high, which was a determining factor in our decision to publish with you.
The peer reviewers process is quick and effective, the supports from editorial office is excellent, the quality of journal is high. I would like to collabroate with Internatioanl journal of Clinical Case Reports and Reviews journal clinically in the future time.
Clinical Cardiology and Cardiovascular Interventions, I would like to express my sincerest gratitude for the trust placed in our team for the publication in your journal. It has been a true pleasure to collaborate with you on this project. I am pleased to inform you that both the peer review process and the attention from the editorial coordination have been excellent. Your team has worked with dedication and professionalism to ensure that your publication meets the highest standards of quality. We are confident that this collaboration will result in mutual success, and we are eager to see the fruits of this shared effort.
Dear Dr. Jessica Magne, Editorial Coordinator 0f Clinical Cardiology and Cardiovascular Interventions, I hope this message finds you well. I want to express my utmost gratitude for your excellent work and for the dedication and speed in the publication process of my article titled "Navigating Innovation: Qualitative Insights on Using Technology for Health Education in Acute Coronary Syndrome Patients." I am very satisfied with the peer review process, the support from the editorial office, and the quality of the journal. I hope we can maintain our scientific relationship in the long term.
Dear Monica Gissare, - Editorial Coordinator of Nutrition and Food Processing. ¨My testimony with you is truly professional, with a positive response regarding the follow-up of the article and its review, you took into account my qualities and the importance of the topic¨.
Dear Dr. Jessica Magne, Editorial Coordinator 0f Clinical Cardiology and Cardiovascular Interventions, The review process for the article “The Handling of Anti-aggregants and Anticoagulants in the Oncologic Heart Patient Submitted to Surgery” was extremely rigorous and detailed. From the initial submission to the final acceptance, the editorial team at the “Journal of Clinical Cardiology and Cardiovascular Interventions” demonstrated a high level of professionalism and dedication. The reviewers provided constructive and detailed feedback, which was essential for improving the quality of our work. Communication was always clear and efficient, ensuring that all our questions were promptly addressed. The quality of the “Journal of Clinical Cardiology and Cardiovascular Interventions” is undeniable. It is a peer-reviewed, open-access publication dedicated exclusively to disseminating high-quality research in the field of clinical cardiology and cardiovascular interventions. The journal's impact factor is currently under evaluation, and it is indexed in reputable databases, which further reinforces its credibility and relevance in the scientific field. I highly recommend this journal to researchers looking for a reputable platform to publish their studies.
Dear Editorial Coordinator of the Journal of Nutrition and Food Processing! "I would like to thank the Journal of Nutrition and Food Processing for including and publishing my article. The peer review process was very quick, movement and precise. The Editorial Board has done an extremely conscientious job with much help, valuable comments and advices. I find the journal very valuable from a professional point of view, thank you very much for allowing me to be part of it and I would like to participate in the future!”
Dealing with The Journal of Neurology and Neurological Surgery was very smooth and comprehensive. The office staff took time to address my needs and the response from editors and the office was prompt and fair. I certainly hope to publish with this journal again.Their professionalism is apparent and more than satisfactory. Susan Weiner
My Testimonial Covering as fellowing: Lin-Show Chin. The peer reviewers process is quick and effective, the supports from editorial office is excellent, the quality of journal is high. I would like to collabroate with Internatioanl journal of Clinical Case Reports and Reviews.
My experience publishing in Psychology and Mental Health Care was exceptional. The peer review process was rigorous and constructive, with reviewers providing valuable insights that helped enhance the quality of our work. The editorial team was highly supportive and responsive, making the submission process smooth and efficient. The journal's commitment to high standards and academic rigor makes it a respected platform for quality research. I am grateful for the opportunity to publish in such a reputable journal.
My experience publishing in International Journal of Clinical Case Reports and Reviews was exceptional. I Come forth to Provide a Testimonial Covering the Peer Review Process and the editorial office for the Professional and Impartial Evaluation of the Manuscript.
I would like to offer my testimony in the support. I have received through the peer review process and support the editorial office where they are to support young authors like me, encourage them to publish their work in your esteemed journals, and globalize and share knowledge globally. I really appreciate your journal, peer review, and editorial office.
Dear Agrippa Hilda- Editorial Coordinator of Journal of Neuroscience and Neurological Surgery, "The peer review process was very quick and of high quality, which can also be seen in the articles in the journal. The collaboration with the editorial office was very good."
I would like to express my sincere gratitude for the support and efficiency provided by the editorial office throughout the publication process of my article, “Delayed Vulvar Metastases from Rectal Carcinoma: A Case Report.” I greatly appreciate the assistance and guidance I received from your team, which made the entire process smooth and efficient. The peer review process was thorough and constructive, contributing to the overall quality of the final article. I am very grateful for the high level of professionalism and commitment shown by the editorial staff, and I look forward to maintaining a long-term collaboration with the International Journal of Clinical Case Reports and Reviews.
To Dear Erin Aust, I would like to express my heartfelt appreciation for the opportunity to have my work published in this esteemed journal. The entire publication process was smooth and well-organized, and I am extremely satisfied with the final result. The Editorial Team demonstrated the utmost professionalism, providing prompt and insightful feedback throughout the review process. Their clear communication and constructive suggestions were invaluable in enhancing my manuscript, and their meticulous attention to detail and dedication to quality are truly commendable. Additionally, the support from the Editorial Office was exceptional. From the initial submission to the final publication, I was guided through every step of the process with great care and professionalism. The team's responsiveness and assistance made the entire experience both easy and stress-free. I am also deeply impressed by the quality and reputation of the journal. It is an honor to have my research featured in such a respected publication, and I am confident that it will make a meaningful contribution to the field.
"I am grateful for the opportunity of contributing to [International Journal of Clinical Case Reports and Reviews] and for the rigorous review process that enhances the quality of research published in your esteemed journal. I sincerely appreciate the time and effort of your team who have dedicatedly helped me in improvising changes and modifying my manuscript. The insightful comments and constructive feedback provided have been invaluable in refining and strengthening my work".
I thank the ‘Journal of Clinical Research and Reports’ for accepting this article for publication. This is a rigorously peer reviewed journal which is on all major global scientific data bases. I note the review process was prompt, thorough and professionally critical. It gave us an insight into a number of important scientific/statistical issues. The review prompted us to review the relevant literature again and look at the limitations of the study. The peer reviewers were open, clear in the instructions and the editorial team was very prompt in their communication. This journal certainly publishes quality research articles. I would recommend the journal for any future publications.
Dear Jessica Magne, with gratitude for the joint work. Fast process of receiving and processing the submitted scientific materials in “Clinical Cardiology and Cardiovascular Interventions”. High level of competence of the editors with clear and correct recommendations and ideas for enriching the article.
We found the peer review process quick and positive in its input. The support from the editorial officer has been very agile, always with the intention of improving the article and taking into account our subsequent corrections.
My article, titled 'No Way Out of the Smartphone Epidemic Without Considering the Insights of Brain Research,' has been republished in the International Journal of Clinical Case Reports and Reviews. The review process was seamless and professional, with the editors being both friendly and supportive. I am deeply grateful for their efforts.
To Dear Erin Aust – Editorial Coordinator of Journal of General Medicine and Clinical Practice! I declare that I am absolutely satisfied with your work carried out with great competence in following the manuscript during the various stages from its receipt, during the revision process to the final acceptance for publication. Thank Prof. Elvira Farina
Dear Jessica, and the super professional team of the ‘Clinical Cardiology and Cardiovascular Interventions’ I am sincerely grateful to the coordinated work of the journal team for the no problem with the submission of my manuscript: “Cardiometabolic Disorders in A Pregnant Woman with Severe Preeclampsia on the Background of Morbid Obesity (Case Report).” The review process by 5 experts was fast, and the comments were professional, which made it more specific and academic, and the process of publication and presentation of the article was excellent. I recommend that my colleagues publish articles in this journal, and I am interested in further scientific cooperation. Sincerely and best wishes, Dr. Oleg Golyanovskiy.
Dear Ashley Rosa, Editorial Coordinator of the journal - Psychology and Mental Health Care. " The process of obtaining publication of my article in the Psychology and Mental Health Journal was positive in all areas. The peer review process resulted in a number of valuable comments, the editorial process was collaborative and timely, and the quality of this journal has been quickly noticed, resulting in alternative journals contacting me to publish with them." Warm regards, Susan Anne Smith, PhD. Australian Breastfeeding Association.
Dear Jessica Magne, Editorial Coordinator, Clinical Cardiology and Cardiovascular Interventions, Auctores Publishing LLC. I appreciate the journal (JCCI) editorial office support, the entire team leads were always ready to help, not only on technical front but also on thorough process. Also, I should thank dear reviewers’ attention to detail and creative approach to teach me and bring new insights by their comments. Surely, more discussions and introduction of other hemodynamic devices would provide better prevention and management of shock states. Your efforts and dedication in presenting educational materials in this journal are commendable. Best wishes from, Farahnaz Fallahian.
Dear Maria Emerson, Editorial Coordinator, International Journal of Clinical Case Reports and Reviews, Auctores Publishing LLC. I am delighted to have published our manuscript, "Acute Colonic Pseudo-Obstruction (ACPO): A rare but serious complication following caesarean section." I want to thank the editorial team, especially Maria Emerson, for their prompt review of the manuscript, quick responses to queries, and overall support. Yours sincerely Dr. Victor Olagundoye.
Dear Ashley Rosa, Editorial Coordinator, International Journal of Clinical Case Reports and Reviews. Many thanks for publishing this manuscript after I lost confidence the editors were most helpful, more than other journals Best wishes from, Susan Anne Smith, PhD. Australian Breastfeeding Association.
Dear Agrippa Hilda, Editorial Coordinator, Journal of Neuroscience and Neurological Surgery. The entire process including article submission, review, revision, and publication was extremely easy. The journal editor was prompt and helpful, and the reviewers contributed to the quality of the paper. Thank you so much! Eric Nussbaum, MD
Dr Hala Al Shaikh This is to acknowledge that the peer review process for the article ’ A Novel Gnrh1 Gene Mutation in Four Omani Male Siblings, Presentation and Management ’ sent to the International Journal of Clinical Case Reports and Reviews was quick and smooth. The editorial office was prompt with easy communication.
Dear Erin Aust, Editorial Coordinator, Journal of General Medicine and Clinical Practice. We are pleased to share our experience with the “Journal of General Medicine and Clinical Practice”, following the successful publication of our article. The peer review process was thorough and constructive, helping to improve the clarity and quality of the manuscript. We are especially thankful to Ms. Erin Aust, the Editorial Coordinator, for her prompt communication and continuous support throughout the process. Her professionalism ensured a smooth and efficient publication experience. The journal upholds high editorial standards, and we highly recommend it to fellow researchers seeking a credible platform for their work. Best wishes By, Dr. Rakhi Mishra.
Dear Jessica Magne, Editorial Coordinator, Clinical Cardiology and Cardiovascular Interventions, Auctores Publishing LLC. The peer review process of the journal of Clinical Cardiology and Cardiovascular Interventions was excellent and fast, as was the support of the editorial office and the quality of the journal. Kind regards Walter F. Riesen Prof. Dr. Dr. h.c. Walter F. Riesen.
Dear Ashley Rosa, Editorial Coordinator, International Journal of Clinical Case Reports and Reviews, Auctores Publishing LLC. Thank you for publishing our article, Exploring Clozapine's Efficacy in Managing Aggression: A Multiple Single-Case Study in Forensic Psychiatry in the international journal of clinical case reports and reviews. We found the peer review process very professional and efficient. The comments were constructive, and the whole process was efficient. On behalf of the co-authors, I would like to thank you for publishing this article. With regards, Dr. Jelle R. Lettinga.
Dear Clarissa Eric, Editorial Coordinator, Journal of Clinical Case Reports and Studies, I would like to express my deep admiration for the exceptional professionalism demonstrated by your journal. I am thoroughly impressed by the speed of the editorial process, the substantive and insightful reviews, and the meticulous preparation of the manuscript for publication. Additionally, I greatly appreciate the courteous and immediate responses from your editorial office to all my inquiries. Best Regards, Dariusz Ziora
Dear Chrystine Mejia, Editorial Coordinator, Journal of Neurodegeneration and Neurorehabilitation, Auctores Publishing LLC, We would like to thank the editorial team for the smooth and high-quality communication leading up to the publication of our article in the Journal of Neurodegeneration and Neurorehabilitation. The reviewers have extensive knowledge in the field, and their relevant questions helped to add value to our publication. Kind regards, Dr. Ravi Shrivastava.
Dear Clarissa Eric, Editorial Coordinator, Journal of Clinical Case Reports and Studies, Auctores Publishing LLC, USA Office: +1-(302)-520-2644. I would like to express my sincere appreciation for the efficient and professional handling of my case report by the ‘Journal of Clinical Case Reports and Studies’. The peer review process was not only fast but also highly constructive—the reviewers’ comments were clear, relevant, and greatly helped me improve the quality and clarity of my manuscript. I also received excellent support from the editorial office throughout the process. Communication was smooth and timely, and I felt well guided at every stage, from submission to publication. The overall quality and rigor of the journal are truly commendable. I am pleased to have published my work with Journal of Clinical Case Reports and Studies, and I look forward to future opportunities for collaboration. Sincerely, Aline Tollet, UCLouvain.
Dear Ms. Mayra Duenas, Editorial Coordinator, International Journal of Clinical Case Reports and Reviews. “The International Journal of Clinical Case Reports and Reviews represented the “ideal house” to share with the research community a first experience with the use of the Simeox device for speech rehabilitation. High scientific reputation and attractive website communication were first determinants for the selection of this Journal, and the following submission process exceeded expectations: fast but highly professional peer review, great support by the editorial office, elegant graphic layout. Exactly what a dynamic research team - also composed by allied professionals - needs!" From, Chiara Beccaluva, PT - Italy.
Dear Maria Emerson, Editorial Coordinator, we have deeply appreciated the professionalism demonstrated by the International Journal of Clinical Case Reports and Reviews. The reviewers have extensive knowledge of our field and have been very efficient and fast in supporting the process. I am really looking forward to further collaboration. Thanks. Best regards, Dr. Claudio Ligresti
Dear Chrystine Mejia, Editorial Coordinator, Journal of Neurodegeneration and Neurorehabilitation. “The peer review process was efficient and constructive, and the editorial office provided excellent communication and support throughout. The journal ensures scientific rigor and high editorial standards, while also offering a smooth and timely publication process. We sincerely appreciate the work of the editorial team in facilitating the dissemination of innovative approaches such as the Bonori Method.” Best regards, Dr. Matteo Bonori.
I recommend without hesitation submitting relevant papers on medical decision making to the International Journal of Clinical Case Reports and Reviews. I am very grateful to the editorial staff. Maria Emerson was a pleasure to communicate with. The time from submission to publication was an extremely short 3 weeks. The editorial staff submitted the paper to three reviewers. Two of the reviewers commented positively on the value of publishing the paper. The editorial staff quickly recognized the third reviewer’s comments as an unjust attempt to reject the paper. I revised the paper as recommended by the first two reviewers.
Dear Maria Emerson, Editorial Coordinator, Journal of Clinical Research and Reports. Thank you for publishing our case report: "Clinical Case of Effective Fetal Stem Cells Treatment in a Patient with Autism Spectrum Disorder" within the "Journal of Clinical Research and Reports" being submitted by the team of EmCell doctors from Kyiv, Ukraine. We much appreciate a professional and transparent peer-review process from Auctores. All research Doctors are so grateful to your Editorial Office and Auctores Publishing support! I amiably wish our article publication maintained a top quality of your International Scientific Journal. My best wishes for a prosperity of the Journal of Clinical Research and Reports. Hope our scientific relationship and cooperation will remain long lasting. Thank you very much indeed. Kind regards, Dr. Andriy Sinelnyk Cell Therapy Center EmCell
Dear Editorial Team, Clinical Cardiology and Cardiovascular Interventions. It was truly a rewarding experience to work with the journal “Clinical Cardiology and Cardiovascular Interventions”. The peer review process was insightful and encouraging, helping us refine our work to a higher standard. The editorial office offered exceptional support with prompt and thoughtful communication. I highly value the journal’s role in promoting scientific advancement and am honored to be part of it. Best regards, Meng-Jou Lee, MD, Department of Anesthesiology, National Taiwan University Hospital.
Dear Editorial Team, Journal-Clinical Cardiology and Cardiovascular Interventions, “Publishing my article with Clinical Cardiology and Cardiovascular Interventions has been a highly positive experience. The peer-review process was rigorous yet supportive, offering valuable feedback that strengthened my work. The editorial team demonstrated exceptional professionalism, prompt communication, and a genuine commitment to maintaining the highest scientific standards. I am very pleased with the publication quality and proud to be associated with such a reputable journal.” Warm regards, Dr. Mahmoud Kamal Moustafa Ahmed
Dear Maria Emerson, Editorial Coordinator of ‘International Journal of Clinical Case Reports and Reviews’, I appreciate the opportunity to publish my article with your journal. The editorial office provided clear communication during the submission and review process, and I found the overall experience professional and constructive. Best regards, Elena Salvatore.
Dear Mayra Duenas, Editorial Coordinator of ‘International Journal of Clinical Case Reports and Reviews Herewith I confirm an optimal peer review process and a great support of the editorial office of the present journal
Dear Editorial Team, Clinical Cardiology and Cardiovascular Interventions. I am really grateful for the peers review; their feedback gave me the opportunity to reflect on the message and impact of my work and to ameliorate the article. The editors did a great job in addition by encouraging me to continue with the process of publishing.
Dear Cecilia Lilly, Editorial Coordinator, Endocrinology and Disorders, Thank you so much for your quick response regarding reviewing and all process till publishing our manuscript entitled: Prevalence of Pre-Diabetes and its Associated Risk Factors Among Nile College Students, Sudan. Best regards, Dr Mamoun Magzoub.
International Journal of Clinical Case Reports and Reviews is a high quality journal that has a clear and concise submission process. The peer review process was comprehensive and constructive. Support from the editorial office was excellent, since the administrative staff were responsive. The journal provides a fast and timely publication timeline.
Dear Maria Emerson, Editorial Coordinator of International Journal of Clinical Case Reports and Reviews, What distinguishes International Journal of Clinical Case Report and Review is not only the scientific rigor of its publications, but the intellectual climate in which research is evaluated. The submission process is refreshingly free of unnecessary formal barriers and bureaucratic rituals that often complicate academic publishing without adding real value. The peer-review system is demanding yet constructive, guided by genuine scientific dialogue rather than hierarchical or authoritarian attitudes. Reviewers act as collaborators in improving the manuscript, not as gatekeepers imposing arbitrary standards. This journal offers a rare balance: high methodological standards combined with a respectful, transparent, and supportive editorial approach. In an era where publishing can feel more burdensome than research itself, this platform restores the original purpose of peer review — to refine ideas, not to obstruct them Prof. Perlat Kapisyzi, FCCP PULMONOLOGIST AND THORACIC IMAGING.
Dear Grace Pierce, International Journal of Clinical Case Reports and Reviews I appreciate the opportunity to review for Auctore Journal, as the overall editorial process was smooth, transparent and professionally managed. This journal maintains high scientific standards and ensures timely communications with authors, which is truly commendable. I would like to express my special thanks to editor Grace Pierce for his constant guidance, promt responses, and supportive coordination throughout the review process. I am also greatful to Eleanor Bailey from the finance department for her clear communication and efficient handling of all administrative matters. Overall, my experience with Auctore Journal has been highly positive and rewarding. Best regards, Sabita sinha
Dear Mayra Duenas, Editorial Coordinator of the journal IJCCR, I write here a little on my experience as an author submitting to the International Journal of Clinical Case Reports and Reviews (IJCCR). This was my first submission to IJCCR and my manuscript was inherently an outsider’s effort. It attempted to broadly identify and then make some sense of life’s under-appreciated mysteries. I initially had responded to a request for possible submissions. I then contacted IJCCR with a tentative topic for a manuscript. They quickly got back with an approval for the submission, but with a particular requirement that it be medically relevant. I then put together a manuscript and submitted it. After the usual back-and-forth over forms and formality, the manuscript was sent off for reviews. Within 2 weeks I got back 4 reviews which were both helpful and also surprising. Surprising in that the topic was somewhat foreign to medical literature. My subsequent updates in response to the reviewer comments went smoothly and in short order I had a series of proofs to evaluate. All in all, the whole publication process seemed outstanding. It was both helpful in terms of the paper’s content and also in terms of its efficient and friendly communications. Thank you all very much. Sincerely, Ted Christopher, Rochester, NY.