AUCTORES
Globalize your Research
Research Article | DOI: https://doi.org/10.31579/2688-7517/071
School of Physical Education, Southwest University of Finance and Economics, Chengdu, China.
*Corresponding Author: Li Xingang, School of Physical Education, Southwest University of Finance and Economics, Chengdu, China.
Citation: Jian Gong, Li Xingang, (2025), Study on the Impact of Physical Exercise on College Students ‘Life Satisfaction: The Chain Mediating Role of Self Efficacy and Psychological Resilience, J. Addiction Research and Adolescent Behaviour, 8(3) DOI:10.31579/2688-7517/071.
Copyright: © 2025, Li Xingang. This is an open-access article distributed under the terms of The Creative Commons Attribution License, which permits unrestricted use, distribution, and reproduction in any medium, provided the original author and source are credited.
Received: 04 November 2025 | Accepted: 12 November 2025 | Published: 21 November 2025
Keywords: physical exercise; self-efficacy; psychological resilience; life satisfaction
Background: In recent years, college students have experienced an accelerated pace of life and increased academic pressure, leading to prominent physical and mental health issues. Physical exercise, as a positive way of physical and mental activity, is associated with positive psychological qualities and has varied impacts on the mental health of college students. Meanwhile, subjective well-being has garnered attention, and physical exercise is psychologically relevant. Against this backdrop, research has been conducted to explore the relationship between physical exercise and college students' life satisfaction, as well as the underlying influencing mechanisms.
Method: A sample of participants who engaged in regular physical exercise was recruited for data collection. Structural equation modeling was employed to analyze the hypothesized mediation model, including: Direct path: Physical exercise → Life satisfaction. Indirect paths: Physical exercise → Self-efficacy → Psychological resilience → Life satisfaction.
Results: Physical exercise demonstrated significant positive correlations with both self-efficacy (β=0.42, p<0.01) and psychological resilience (β=0.38, p<0.05) Self-efficacy fully mediated the relationship between exercise and psychological resilience Both indirect (β=0.16, p<0.01) and direct effects (β=0.27, p<0.001) of physical exercise on life satisfaction were statistically significant.
Conclusion: The findings reveal a dual-pathway mechanism where physical exercise enhances life satisfaction through: An indirect pathway mediated by improved self-efficacy and subsequent psychological resilience A direct pathway independent of mediator variables. These results underscore the importance of cultivating self-efficacy and psychological resilience in exercise interventions for optimizing well-being outcomes.
In recent years, with the acceleration of pace of life and the increase of study pressure, the physical and mental health issues of college students have become increasingly prominent. Physical exercise, as a positive way of physical and mental activity, can promote individual psychological health [1]. Researchers in the field of sports science have confirmed that physical exercise is was positively related to related to positive psychological qualities, and the unique autonomy, competitiveness, and entertainment of sports projects promote the development of positive psychological qualities in individuals. The choice of different types of physical exercise content, time, location, as well as the intensity and selection of sports projects have different effects on the psychological health of college students [2]. Subjective well-being is a key topic discussed in the field of positive psychology in recent years [3]. Proposed that individuals evaluate their overall life quality as a means of assessing their subjective well-being, both of which can be important indicators of individual psychological development and Li Jinzhen et al [4,5]. In the process of physical exercise, When the psychological needs of coordination and role positioning between individuals and team members
are met, their satisfaction will also show a positive relationship, thereby increasing personal happiness. level of life satisfaction to some extent reflects psychological health status. Studying the internal relationship between sports and college students' life satisfaction is of great significance for promoting mental health education for college students.
Physical exercise has attracted the attention of psychologists, and research has found that it not only directly affects life satisfaction was positively related to but also plays a protective role in life satisfaction through psychological resilience and mental health [6]. Study conducted by Gould and his colleagues reveals that athletic competition can predict perfectionism, which is identified as one of the personality traits among Olympic champions. Additionally, college athletes exhibit a higher tendency towards implicit perfectionism compared to their non-athlete counterparts, and they also significantly outperform the latter on the dimension of positive perfectionism [7]. You pointed out that college students' understanding of life and the world has not yet been fixed. Once they encounter setbacks in their studies, employment, love, and other aspects, they are prone to psychological crises. Strong self-regulation and recovery abilities are crucial for the psychological development of college students. Psychological resilience is a factor in overcoming adversity and adapting to development, providing protection and prevention for individual mental health issues. Appropriate intervention measures should be taken to improve the resilience of college students, especially their psychological resilience, such as strengthening mental health counseling and conducting regular psychological assessments related to sports [8]. Scholar Liu pointed out that self-efficacy is an intrinsic driving force of psychological resilience, and there is a certain correlation between the two [9]. Through a comprehensive analysis, this study selects four variables including physical exercise, life satisfaction, self-efficacy, and psychological resilience to discuss in depth the research on the relationship between physical exercise and life satisfaction, as well as its influencing mechanisms. Most studies have indicated that physical activity interventions can enhance individuals' subjective well-being [10]. Research by Netz [11] and Wicker et al. It has been shown that sports activities do not have a positive or even negative relationship with the subjective well-being of certain groups of people [12]. Additionally, Qu Hui's study revealed that college students with a tendency for exercise dependence may experience anxiety and depression when their exercise plans are hindered. Consequently, it can be seen that the relationship between physical exercise and well-being is somewhat complex, and its positive promoting effect may be diminished by other psychological variables [13]. Firstly, relationships among physical exercise, life satisfaction, psychological resilience, and self-efficacy among college students is investigated. Secondly, the study explores the impact possible mechanism of physical exercise on life satisfaction among college students, and verifies the mediating effects of self-efficacy and psychological resilience between physical exercise and life satisfaction among college students. By utilizing physical exercise to enhance self-efficacy and promote psychological resilience among college students, their level of life satisfaction can potentially can be elevated. The aim is to explore effective ways to improve college students' life satisfaction [14].
2.1 Theoretical Basis
2.1.1 Research on Physical Exercise and Life Satisfaction
Cronin et al.’s study highlighted the importance of student personal development as a key goal of modern education policies and curriculum documents. The promotion of mental health and the development of life skills through physical education have garnered attention in academic circles [15]. Malli research indicated that participation in sports can improve students' physical and emotional well-being, creating an inclusive sports culture that promotes healthy living and enhances life satisfaction [16]. Research by Blanco examined the relationship between health-promoting behaviors and life satisfaction in high school adolescents through a cross-sectional study [17]. The results revealed that physical activity was a unique predictor of life satisfaction, with a strong correlation between adolescent physical activity and life satisfaction – indicating that higher levels of physical activity are associated with greater happiness [18]. Numerous studies have suggested that increased participation in and intensity of sports lead to greater subjective well-being, with higher levels of life satisfaction observed among university students who regularly engage in physical activities [19]. Scholars like Zhong Huamei have pointed out that participating in sports not only improves self-rated health and physical well-being but also expands social networks, enhances social trust, and boosts social reputation, ultimately improving life satisfaction [20]. Xu Huanyu believes that physical exercise has a positive relationship with life satisfaction, as well as an indirect relationship through psychological resilience and mental health, playing an important role in influencing life satisfaction [21]. Dai Qun validated the correlation between physical exercise and life satisfaction in older adults, highlighting the mediating effects of self-efficacy, social support, and self-esteem in the relationship between physical exercise and life satisfaction [22]. In conclusion, many scholars agree that physical exercise plays a significant role in promoting mental health across different population groups, was positively related to life satisfaction and improving negative emotions. Current research often focuses on individual aspects such as specific exercise programs or levels of physical activity, lacking comprehensive studies on the combined and interactive effects of various factors on life satisfaction. There is also a scarcity of research exploring the underlying relationships and mechanisms between physical activity and life satisfaction, with most studies being theoretical rather than empirical. Furthermore, research primarily targets specific populations, Research on ordinary college students is limited. Future research should delve into the positive relationship between physical exercise and the mental health of college students, and explore feasible strategies to improve life satisfaction in the process of campus mental health education.
2.1.2 Research on Self-efficacy and Psychological Resilience
Self-concept is an individual’s self-awareness of various aspects of himself, including self-description and self-evaluation [23]. Self-efficacy refers to an individual's belief and confidence in their ability to successfully complete a task or activity, which is an important factor influencing behavior and motivation [24]. In sports, as college students improve their skills and progress in their performance, their self-efficacy will be positive related to. This positive psychological state will encourage them to participate more actively in exercise, creating a virtuous cycle [25]. Psychological resilience, on the other hand, refers to an individual's ability to maintain adaptability and resilience when facing stress, setbacks, and other adversities [26]. Individuals with high psychological resilience are better able to maintain an optimistic and resilient attitude when faced with challenges, thus better coping with various difficulties in life [27]. Bandura first proposed the concept of self-efficacy, suggesting that self-efficacy is the belief in one's ability to solve difficulties and challenges when faced with them. Research indicates that individuals vary in their confidence and ability requirements when encountering different environments and problems, leading to varying levels of self-efficacy in different industries and environments [28]. Bilge found that individuals respond differently to adverse or traumatic events based on their psychological resilience, with emotional self-efficacy explaining this relationship in the relational screening model [29]. Liu demonstrated through empirical analysis that physical exercise positively predicts both self-efficacy and psychological resilience, with physical exercise playing a significant positive regulatory role in the relationship between physical exercise and psychological resilience. Scholar Yang used the Physical Activity Level Scale, Comprehensive Mental Health Questionnaire, and Social Self Efficacy Scale among researchers studying physical exercise among college students, indicating a positive correlation between physical exercise and predicting mental health, as well as a significant positive moderating effect of physical exercise on the relationship between physical exercise and psychological resilience [30]. Scholar Liang highlighted the importance of individuals' self-confidence in their abilities in predicting subjective well-being and psychological resilience [31]. Scholar Wang's research in 2022 further emphasized the positive psychological effects of physical exercise in promoting physical health and enhancing adaptability by increasing psychological resilience levels [32]. In conclusion, the relationships between physical exercise and self-efficacy, as well as physical exercise and psychological resilience, have been validated. While the relationship between self-efficacy and psychological resilience is not entirely clear, it is believed that self-efficacy can predict individual psychological resilience to some extent. Quantitative analysis of specific indicators and a deeper exploration of the relationship between self-efficacy and psychological resilience can provide insight into enhancing college students' confidence and improving their adaptability.
2.1.3 Research on Physical Exercise, Self-efficacy, and Life Satisfaction
Recent studies have primarily focused on the impact of physical exercise on life satisfaction, with a particular emphasis on the effects of different sports activities on life satisfaction. There has been limited exploration of the underlying relationship between physical exercise and life satisfaction. Previous research has shown that self-efficacy and physical behaviors mutually predict and was positively related to life satisfaction and happiness, but the specific mechanisms are not yet clear. Understanding the internal mechanisms through which physical exercise affects life satisfaction is crucial for providing actionable pathways to enhance the levels of life satisfaction among different populations. Louth conducted a mixed methods study to investigate the Significant relationship of a physical activity intervention program on university students [33]. After a 6-month intervention involving sports games, students perceived self-efficacy in their physical abilities improved. The inclusivity and cooperation in sports activities were found to be crucial for student development. It is important for society to support the implementation of physical activities in schools to enhance self-efficacy and promote social-emotional well-being and happiness among young students. Clevinger highlighted the potential physical and psychological benefits for early adolescents participating in sports. Their study with sixth-grade students revealed a significant correlation between sports participation and cardiorespiratory fitness and self-efficacy [34]. High-quality sports experiences provided unique physical and psychological benefits for early adolescents. Knifed pointed out the common phenomenon of decreased happiness among students transitioning to college. Research results showed that high levels of campus activity intensity were significantly negatively correlated with feelings of loneliness and social anxiety, while positively correlated with a sense of belonging. This underscores the importance of students' participation in extracurricular sports activities [35]. Smith identified physical activity, emotional factors, and bedtime routines as unique predictive factors for life satisfaction among adolescents, significantly correlated with their happiness. There is a strong association between adolescents' physical activity and subjective well-being, with higher levels of physical activity leading to greater life satisfaction [36]. The Scholar Yan Shiji, based on the theory of self-efficacy, social exchange theory, and expectancy confirmation theory found that college students' exercise self-efficacy and life satisfaction play a chain-mediating role [37]. Scholars Li explored the mediating role of confidence and psychological resilience in high school students' extracurricular physical exercise and life satisfaction, proposing that extracurricular physical exercise directly affects life satisfaction, while confidence indirectly affects high school students' life satisfaction. In addition, through the chain mediation of self-confidence and psychological resilience, extracurricular physical exercise indirectly affects the life satisfaction of high school students [38]. In summary, recent research has mainly focused on the relationship between physical exercise behavior and life happiness, mainly exploring the research of various sports activities on life happiness. There has been limited exploration into the intrinsic relationship between physical exercise and life satisfaction. Previous studies have indicated that self-efficacy and physical activity can predict each other and was positive related to life satisfaction and happiness, yet the specific processes involved remain unclear. Only by elucidating the internal mechanisms through which physical exercise influences life satisfaction can we provide actionable pathways to enhance the life satisfaction levels of different populations.
2.1.4 Research on Physical Exercise, Psychological Resilience, and Life Satisfaction
Scholar Professor Deng conducted a study on the physical activity and psychological resilience of university students that males had higher levels of physical activity compared to females, Individuals with lower body mass index had higher levels of physical activity than those with, the study also revealed that physical activity level was a significant predictor of psychological resilience [39]. In a study by Lodewick, it was noted that there is a lack of research on the influence of school-based physical education on students' personality traits. The study focused on high school students and explored the relationship between personality factors and exercise motivation. It was found that personality traits, especially extraverted social self-esteem (In psychology, extroversion refers to an individual's ability to gain energy through social interaction and external stimuli, manifested as enthusiasm, eloquence, willingness to express oneself, and proficiency in building relationships within a group), could predict anxiety and self-efficacy, thus enhancing self-efficacy levels [40]. Scholar Li used scales such as the Physical Exercise Level Scale, Life Satisfaction Questionnaire, and Psychological Resilience Scale to examine the impact of physical exercise on the life satisfaction of the elderly and the mediating role of psychological resilience. The study found that physical exercise is positively correlated with life satisfaction, and psychological resilience is also positively correlated with life satisfying [41]. Scholar Yang found through a questionnaire survey that there is a significant positive correlation between physical exercise and self-control, as well as between physical exercise and psychological resilience, among lower grade college students. Self-control is also positively correlated with psychological resilience, and both self-control and psychological resilience mediate the relationship between physical exercise and aggressive behavior among lower grade college students [42]. In conclusion, the promotion of mental health through physical exercise has been extensively validated. Many researchers have started to focus on the impact of exercise interventions on individuals' mental well-being. Studies have also explored the relationship between physical exercise and life satisfaction, with individual personality traits acting as proximal factors influencing life satisfaction with a certain moderating effect. Physical exercise has a positive impact on individuals' mental health, fostering the development of personality traits, while psychological resilience is also influenced by the intensity of physical exercise. It is important to identify specific ways to improve the mental health of university students given the increasing psychological pressure they face. Further research is needed to explore the underlying relationships between these factors.
2.2 Research Hypotheses
2.2.1 Selection of Scales
Physical Exercise Scale: The Physical Activity Rating Scale (PARS-3) used in the study was introduced by Husain in researching human health processes, The scale consists of intensity, duration, and frequency dimensions, with a total of three item [43]. Self-Efficacy Scale: The General Self-Efficacy Scale (GSES) used in this study was developed by Schwarzer [44] and revised by Wang Caikang [45]. It is a single-factor scale with 10 items. Psychological Resilience Scale: mainly based on the "Psychological Resilience Scale for Chinese Adolescents" developed by scholar Hu in 2008, which includes five dimensions: goal focus, emotional control, positive cognition, family support, and interpersonal assistance, with a total of 27 items [46]. Life Satisfaction Scale: The Dimension Index Scale developed by Huebner [47]. was borrowed for this study. It includes 6 factors - friendship satisfaction, school satisfaction, family satisfaction, environmental satisfaction, freedom satisfaction, and academic satisfaction, with a total of 26 items.
2.2.2 Research Hypotheses
In the factors affecting life satisfaction, the unique fitness effects of physical exercise have drawn scholars' attention. Whether it can directly impact college students' life satisfaction and the underlying mechanisms deserve further exploration. Previous studies have shown a certain correlation between physical exercise and self-efficacy, as well as psychological resilience. Some research has also demonstrated the predictive effects of physical exercise on individual self-efficacy, psychological resilience, life satisfaction, and happiness. Related studies have shown that, pathway between self-efficacy and psychological resilience factors remains unclear48. Through reviewing relevant literature and combining with previous studies, this research primarily investigates the influence mechanism of physical exercise on college students' life satisfaction, examining the mediating effects of self-efficacy and psychological resilience (see theoretical model in Figure 1) And propose relevant hypotheses.
H1: Physical exercise has a significant impact on college students' life satisfaction.
H2: Self-efficacy mediates the relationship between physical exercise and life satisfaction.
H3: Psychological resilience mediates the relationship between physical exercise and life satisfaction.
H4: Self-efficacy and psychological resilience serve as serial mediators between physical exercise and life satisfaction.

Figure 1: Theoretical model
3.1 Research Object
The study was conducted using random sampling to survey 7 universities in Zhejiang, Guangdong, and Sichuan provinces in China as the research subjects.
3.2 Research Method
3.2.1 Questionnaire Design and Measurement Tools
The questionnaire consisted of 5 sections. The first section covered demographic characteristics using closed-ended questions; the second section included a physical exercise level scale; the third section comprised questions related to life satisfaction indicators; the fourth section consisted of self-efficacy indicators; and the fifth section included questions on psychological resilience indicators. The collected data was then organized and analyzed using SPSS 26.0 and SmartPLS 4.0 statistical software. The questionnaire survey was divided into two stages. The first stage took place from June 21 to June 27, 2024, conducting field research and observations to enhance understanding of the case study location. The second stage was from July 12 to July 18, 2024, distributing online questionnaires. A total of 820 questionnaires were completed during this period, with 815 valid questionnaires obtained after excluding invalid responses, resulting in a validity rate of 99.3%.
3.2.2 Data Analysis Methods
SPSS 26.0 and SmartPLS 4.0 software were utilized for data analysis and processing in this study. The collected data underwent reliability testing, discriminant validity testing, and model hypothesis testing.
4.1 Overview of the Sample
According to the descriptive statistical analysis using Spss26.0, there were slightly more male participants (59.8%) than female participants (40.2%) in the study. The proportion of second and third-year students was 30% higher compared to first and fourth-year students. In terms of majors, 68.3% were from the humanities while 31.7% were from the sciences. The majority of participants (57.8%) reported exercising in groups rather than individually (42.2%).
4.2 Tests of variance
An independent-samples t-test was conducted to examine differences in physical exercise, life satisfaction, self-efficacy, and psychological resilience among college students based on gender and major. The results indicated that male college students scored significantly higher than female college students in terms of physical exercise and life satisfaction. There were no significant gender differences in self-efficacy and psychological resilience. Significant differences in physical exercise were observed among college students of different majors (F = 2.36, p less than 0.05), while no significant differences were found in life satisfaction, self-efficacy, and psychological resilience (Table 1). A one-way ANOVA was utilized to test for differences in physical exercise, life satisfaction, self-efficacy, and psychological resilience among college students of different grades. As shown in Table 1, there were no significant differences in these aspects across different grades.
| Variant | Gender | Specialty | Grade |
| Physical exercise | 2.467* | 2.356* | 1.112 |
| life satisfaction | 2.951** | 0.672 | 0.983 |
| self-efficacy | 1.711 | 1.098 | 1.907 |
| psychological resilience | 1.628 | 0.235 | 0.895 |
| 注:* p less than 0.05,** p less than 0.01,*** p less than 0.001 | |||
Table 1: Tests for differences in the variables
4.3 Confirmatory Factor Analysis
A conceptual model of the influence of physical exercise on college students' life satisfaction was established using Smartpls4.0, and the related data results are presented in Table 1. The study first conducted validity tests using Spss26.0 and Smartpls4.0, which showed that the convergence validity values were all above 0.8. In terms of reliability, Cronbach's alpha and structural reliability values were considered. The minimum Cronbach's alpha coefficient was 0.81, and the maximum structural reliability coefficient was 0.91, indicating that the reliability standards for all constructs were met. Furthermore, the coefficients for all six dimensions in the study were above 0.7, indicating statistical significance. The composite reliability values were all above 0.75, meeting the 0.7 threshold commonly accepted in sociology. Additionally, the average extracted variance values were all greater than 0.6, which met the data analysis standards. Overall, the study results demonstrate that the model of the influence of physical exercise on college students' life satisfaction has been validated in terms of validity and reliability, and the results are statistically significant (See Table 2).
| Factors | Items | S C | C A | R | CR | AVE |
| Physical Exercise | Intensity | 0.77 | 0.81 | 0.87 | 0.83 | 0.73 |
| Duration | 0.82 | |||||
| Frequency | 0.87 | |||||
| Self-Efficacy | If I try hard enough, I can always solve the problem (A1) | 0.78 | ||||
| Even if others oppose me, I still have ways to get what I want (A2) | 0.63 | |||||
| It's easy for me to stick to my ideals and achieve my goals (A3) | 0.58 | 0.83 | 0.91 | 0.80 | 0.65 | |
| I am confident in my ability to effectively handle any unexpected situations (A4) | 0.61 | |||||
| With my intelligence, I am sure I can handle unexpected circumstances (A5) | 0.85 | |||||
| If I put in the necessary effort, I can definitely solve most difficult problems (A6) | 0.57 | 0.90 | 0.81 | 0.79 | 0.63 | |
| I can calmly face difficulties because I trust my ability to handle them (A7) | 0.64 | |||||
| When faced with a difficult problem, I usually can find several solutions (A8) | 0.56 | |||||
| When in trouble, I usually can come up with some ways to cope (A9) | 0.71 | |||||
| Whatever happens to me, I can handle it well (A10) | 0.75 | 0.89 | 0.89 | 0.91 | 0.64 | |
Psychological Resilience
| Family Support | 0.90 | ||||
| Interpersonal Assistance | 0.83 | |||||
| Goal Focus | 0.86 | 0.91 | 0.79 | 0.85 | 0.71 | |
| Emotion Control | 0.79 | |||||
| Positive Cognition | 0.72 | |||||
Life Satisfaction
| Satisfaction with Friendship | 0.69 | 0.86 | 0.85 | 0.87 | 0.73 |
| Satisfaction with School | 0.57 | |||||
| Satisfaction with Family | 0.59 | |||||
| Satisfaction with Environment | 0.81 | |||||
| Satisfaction with Freedom | 0.74 | |||||
| Satisfaction with Academics | 0.78 |
Table 2: The result of validation factor analysis
As shown in Table 3, the CMIN/DF value is 1.335, which is less than 3, indicating a relatively ideal fit. The RMSEA value is 0.027, which is below 0.05, suggesting a good fit. Additionally, the NFI, RFI, IFI, TLI, and CFI results all exceed 0.9, further indicating that the results exhibit a good fit.
| Fitting indicators | CMIN/DF | RMSEA | NFI | RFI | IFI | TLI | CFI |
| Fit index | 1.335 | 0.027 | 0.913 | 0.901 | 0.917 | 0.910 | 0.907 |
| Fitting standards | <3 | <0.05 | >0.9 | >0.9 | >0.9 | >0.9 | >0.9 |
Table 3: Overall fitting coefficient table
4.4 Model Verification Analysis
4.4.1 Path Analysis of Sports Exercise on Life Satisfaction of College Students
To effectively control measurement errors, the data of sports exercise, self-efficacy, psychological resilience, and life satisfaction were standardized. A structural equation model was constructed in Smartpls 4.0 software, the model was set, and tested. Using Smartpls 4.0 software, the intermediate effect of the model was tested, with sports exercise as the independent variable, self-efficacy and psychological resilience as mediating variables, and life satisfaction as the dependent variable. A model diagram was drawn, and the data was input to test the overall model fit. The fit results showed a total effect of 0.512, with a direct effect of 0.323 of sports exercise on life satisfaction. The mediating effect between sports exercise and subjective well-being was examined, where the total effect value is calculated by summing the direct and total mediator effects. The total mediating effect value from three paths was calculated, indicating that there are both direct and indirect effects of sports exercise on life satisfaction. The total mediating effect was 0.479, and the total effect was 0.512 (P less than 0.05). The direct effect value from sports exercise to subjective well-being was 0.323 (P less than 0.05). The total mediating effect value is composed of the effects generated by three paths: the mediating effect generated through sports exercise → self-efficacy → life satisfaction path (H2 validated), the mediating effect generated through sports exercise → psychological resilience → life satisfaction path (H3 validated), and the mediating effect generated through sports exercise → self-efficacy → psychological resilience → life satisfaction path (H4 validated). The total indirect effect was 0.479, with path coefficients of 0.112 (P less than 0.05), 0.213 (P less than 0.05), and 0.154 (P less than 0.05) for the three indirect effects respectively, indicating that all three indirect effects reached the significance level. In conclusion, in the factors influencing life satisfaction, the chained mediating effects of self-efficacy and psychological resilience in sports exercise are significant(See Table 4). By enhancing self-efficacy and strengthening psychological resilience, college students can better promote a sense of constructs measured in the study.
| Path | Standardized Coefficient | STDEV | P |
| Indirect effects | |||
| Physical exercise→Self efficacy→Life satisfaction | 0.112 | 0.029 | 0.012 |
| Physical exercise→Psychological resilience→Life satisfaction | 0.213 | 0.103 | 0.000 |
| Physical exercise→Self efficacy→Psychological resilience→Life satisfaction | 0.154 | 0.045 | 0.000 |
| Direct effect | 0.018 | ||
| Physical exercise→Life satisfaction | 0.323 | 0.032 | 0.000 |
| Total effect | |||
| Physical exercise→Life satisfaction | 0.512 | 0.026 | 0. 000 |
Table 4: Overall fitting coefficient table
4.4.2 The Mediating Role of Self-Efficacy in the Relationship between Physical Exercise and Life Satisfaction
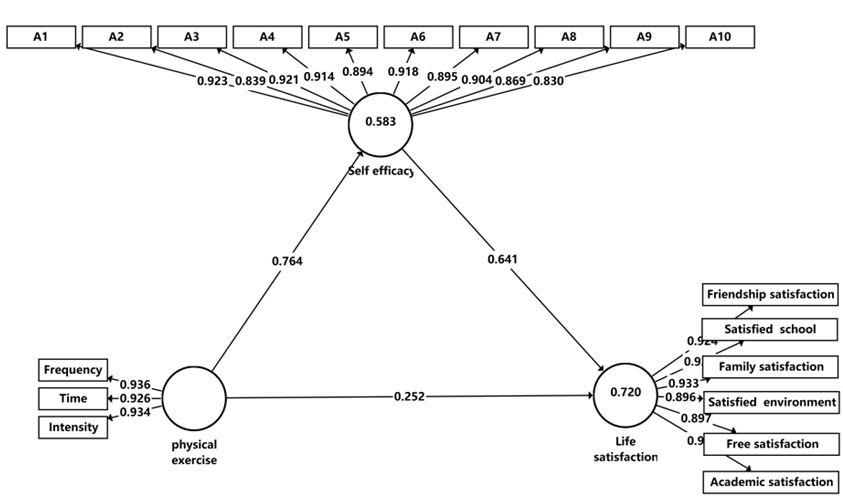
The structural equation model approach was utilized to test the mediating role of self-efficacy in the relationship between physical exercise and life satisfaction. The independent variable was defined as physical exercise, the dependent variable as life satisfaction, and the mediating variable as self-efficacy in the mediating effect model. The results showed that all path coefficients were significant (see table 5). The mediating effect of self-efficacy was found to be 0.641, indicating that self-efficacy played a mediating role between physical exercise and life satisfaction. Figure 2 illustrates the structural relationship among physical exercise, self-efficacy, and life satisfaction. Combining the data from table 5, it can be inferred that the standardized effect values of the paths "Self-efficacy → Life satisfaction," "physical exercise → Life satisfaction," and "physical exercise → Self efficacy" were 0.641, 0.252, and 0.764 respectively, with all P-values being less than 0.01. This suggests that the amount of physical exercise among college students can directly predict their level of life satisfaction, with self-efficacy playing a partial mediating role.These results indicate that the life satisfaction of college students can be improved through the mediating effect of self-efficacy through physical exercise, or through the unique mediating effect of self-efficacy. Self-efficacy plays a mediating role between physical exercise and personal life satisfaction, with physical exercise and self-efficacy positively predicting an individual's overall life satisfaction.
| Path | Standardized Coefficient | STDEV | P |
| Self-efficacy → Life satisfaction | 0.641 | 0.035 | 0.000 |
| physical exercise → Life satisfaction | 0.252 | 0.029 | 0.000 |
| physical exercise→ Self efficacy | 0.764 | 0.021 | 0.000 |
Table 5: Presents the mediating paths of self-efficacy

Figure 2: Self-efficacy independent mediating model
| Path | Standardized Coefficient | STDEV | P |
| Psychological resilience → Life satisfaction | 0.662 | 0.037 | 0.000 |
| physical exercise → Life satisfaction | 0.286 | 0.041 | 0.000 |
| physical exercise → Psychological resilience | 0.688 | 0.029 | 0.000 |
Table 6: Presents the mediating paths of self-efficacy

Figure 3: Depicts the independent mediating model of psychological resilience
| Path | Standardized Coefficient | STDEV | P |
| Psychological resilience → Life satisfaction | 0.168 | 0.058 | 0.004 |
| Self efficacy → Life satisfaction | 0.312 | 0.057 | 0.000 |
| Self efficacy → Psychological resilience | 0.663 | 0.037 | 0.000 |
| physical exercise → Life satisfaction | 0.451 | 0.052 | 0.000 |
| physical exercise → Psychological resilience | 0.271 | 0.039 | 0.000 |
| physical exercise → Self efficacy | 0.763 | 0.022 | 0.000 |
Table 7: Presents the coefficients of the chain mediating model on the relationship between physical exercise and subjective well-being in college students
4.4.4 Chain mediating effect of self-efficacy and psychological resilience on the relationship between physical exercise and life satisfaction in college students The structural equation model analysis in Table 7 and Figure 4 shows that the path coefficient from psychological resilience to life satisfaction has a significant positive related (β=0.168, P=0.000 less than 0.01); the path from self-efficacy to life satisfaction also has a significant positive related (β=0.321, P=0.000 less than 0.01); the path from self-efficacy to psychological resilience shows a significant positive related (β=0.663, P=0.000 less than 0.01); the path from physical exercise to life satisfaction demonstrates a significant positive related (β=0.451, P=0.000 less than 0.01); the path from physical exercise to psychological resilience has a significant positive related (β=0.271, P=0.000 less than 0.01); and the path from physical exercise to self-efficacy shows a significant positive related (β=0.763, P=0.000 less than 0.01).
The model path coefficients indicate that physical exercise has a direct predictive effect on life satisfaction, and an indirect predictive effect through the independent mediating roles of self-efficacy and psychological resilience. Additionally, physical exercise indirectly influences life satisfaction through the chain mediating effect of self-efficacy and psychological resilience, confirming the rationality of the model's prediction regarding the impact of physical exercise on life satisfaction.

Figure 4: Structural equation model of the impact of physical exercise on life satisfaction
5.1 Discussion on the Impact of Physical Exercise on College Students' Life Satisfaction.
The results of model testing show that physical exercise can directly predict overall life satisfaction among college students. As an important form of social interaction, individuals participating in physical exercise often engage in face-to-face interactions, reducing feelings of loneliness and enhancing their sense of belonging within the campus community. Scholar Dai has validated the correlation between physical exercise and life satisfaction among the elderly, as well as the mediating roles of self-efficacy, social support, and self-esteem in the relationship between physical exercise and life satisfaction among the elderly. Scholar Han has verified through modeling that physical exercise has a direct impact on the life satisfaction of college students, and can also indirectly affect life satisfaction through general self-efficacy and sense of life meaning [49]. Scholar Liu, by constructing a chain mediation model, examined the mechanisms by which perceived social support and cognitive reappraisal affect the relationship between physical exercise and life satisfaction among college students [50]. It was concluded that physical exercise not only directly influences the life satisfaction of college students but also indirectly affects it through the chain mediation of perceived social support and cognitive reappraisal. Scholar Guo utilized measures such as the Physical Activity Level Scale and the Life Satisfaction Scale to explore the relationship between physical exercise and life satisfaction among college students and its mechanisms [51]. It was found that physical exercise can directly was positively related to trait mindfulness, body self-esteem, and college students' life satisfaction, while trait mindfulness and body self-esteem serve as chain mediators in the relationship between physical exercise and college students' life satisfaction, with physical exercise further impacting life satisfaction through trait mindfulness and body self-esteem. Scholar Li concluded that there is a positive correlation between physical exercise and life satisfaction, indicating that the time and frequency of physical exercise have a positive impact and predictive effect on the life satisfaction of college students [52]. The study on how physical exercise improves the psychological health of college students from a psychological health perspective concludes that physical exercise has a direct impact on enhancing college students' life satisfaction. It can be considered as an important component of mental health education in universities, where exercise prescriptions can be formulated to enhance the mental health and life satisfaction levels of college students.
5.2 Discussion on the Mediating Role of Self-Efficacy in the Relationship between Physical Exercise and Life Satisfaction
The survey conducted in this study largely confirms the role of self-efficacy in the connection between physical exercise and life satisfaction. Firstly, self-efficacy is a variable closely related to physical exercise behavior. Physical activities serve as important channels for interpersonal interaction, breaking interpersonal distance and helping individuals avoid self-isolation. People gather on the sports field, breaking free from external constraints, engaging in free and equal interpersonal interactions, effectively communicating emotions, and developing good interpersonal relationships. Actively participating in physical exercise helps university students build confidence in forming and maintaining interpersonal relationships and handling interpersonal conflicts. Furthermore, university students with high self-efficacy tend to demonstrate more proactive and confident behaviors when faced with challenges. In the process of physical exercise, self-efficacy is demonstrated in the confidence to overcome a series of challenging physical exercises. Individuals with high self-efficacy often overcome more difficulties in participating in physical exercise. As they complete challenging and competitive physical activities, their sense of ability is enhanced. When individuals have high confidence in completing a task, they experience greater sense of achievement, view themselves more objectively, encourage themselves to adopt a positive outlook, cultivate a good self-image, and consequently increase positive emotions, leading to happiness and life satisfaction. Activity theory suggests that individuals feel happy when engaged in exercise activities that match their abilities. During physical exercise, individuals tend to choose exercises they can accept and continuously challenge themselves to boost their confidence. Scholar Yang conducted a survey of 382 university students in Guangdong Province using the Physical Activity Level Scale, Comprehensive Psychological Well-being Questionnaire, and Social Self-Efficacy Scale. The study found that physical exercise positively predicts psychological well-being, and social self-efficacy partially mediates psychological well-being in physical exercise [53]. Scholar Zhang analyzed the data using a structural equation model, focusing on the chain-mediated effects of exercise self-efficacy and physical exercise satisfaction. It was found that exercise self-efficacy, physical exercise satisfaction, and exercise persistence are all significantly was positively related to. The study also discovered that sports and fitness apps can indirectly influence users' exercise persistence through the individual or chain-mediated effects of exercise self-efficacy and physical exercise satisfaction, indicating that modern media technology has a positive impact on public participation in sports activities [54]. Regular and systematic physical exercise enhances an individual's confidence in sports and promotes self-efficacy. The studies by the scholars mentioned above all suggest that regular physical exercise can enhance an individual's self-efficacy. When the level of self-efficacy is high, participating in physical exercise leads to greater happiness and enjoyment. The results of this study also confirm this conclusion; Physical exercise plays a significant role in the personal life satisfaction of university students and indirectly improves their life satisfaction by increasing their confidence levels. The research demonstrates that self-efficacy significantly mediates the impact of physical exercise on life satisfaction. In the process of physical exercise influencing life satisfaction, the mediating effect of self-efficacy is significant. Strengthening physical exercise during the education of university students has a was positive related to on increasing life satisfaction levels. By enhancing physical exercise to improve the self-efficacy of university students, the pathway to helping young university students increase their life satisfaction is established. Appropriately enhancing physical exercise to boost university students' confidence and strengthen their self-efficacy can lead to an improvement in life satisfaction.
5.3 Discussion on the Mediating Effect of Psychological Resilience between Physical Exercise and Main Life Satisfaction
The study further examined the mediating role of psychological resilience in the process of how sports exercise affects life satisfaction. Zhou found that the mediating effect of psychological resilience accounted for 36.3%, which is consistent with the results of this study. Firstly, the functionality of sports is diverse, not only helping college students to stay physically fit, but also being an important way to enhance their willpower. During exercise, college students may experience negative emotions due to learning sports skills and facing challenges from competitors [55]. Facing repeated setbacks can improve their resilience, as they develop better emotional control and cognitive regulation through sports exercise, which is related to the formation of psychological resilience. Secondly, college students face various pressures from academics, life, and employment, which can lead to negative emotions and an increased risk of mental health issues. Xiao pointed out that psychological resilience has an impact on life satisfaction, and the relationship between psychological resilience and life satisfaction can be mediated by ethnic identity [56]. Zhang verified the important role of psychological resilience in the relationship between spiritual beliefs and life satisfaction and suggested that enhancing college students' social beliefs, reducing supernatural beliefs, and improving individual life satisfaction levels are essential [57].Ouyang conducted a study using questionnaires on life satisfaction and psychological resilience among adolescent students, and found a positive correlation between the dimensions of psychological resilience and life satisfaction among college students. The dynamic model theory of psychological resilience suggests that individuals can develop internal psychological resources, overcome adversity, and improve their psychological health through active participation in activities provided by schools, families, and society [58]. By improving cognitive function and emotional regulation through sports exercise, college students can enhance their psychological resilience, maintain optimism and positivity in face of adversity, and increase their sense of well-being. It is important to cultivate psychological resilience among college students in physical education and extracurricular sports activities [59]. The results above indicate that sports exercise can enhance psychological resilience, reduce negative emotions, and increase life satisfaction among college students. Improving life satisfaction can also be achieved by enhancing psychological resilience. Sports exercise can enhance individual life satisfaction through the mediating role of psychological resilience.
5.4 Discussion on the mediating role of self-efficacy and psychological resilience
In the relationship between physical exercise and life satisfaction was conducted in this study. The model established and the path analysis conducted revealed a chain-mediated effect of self-efficacy and psychological resilience between physical exercise and life satisfaction. It was found that physical exercise can indirectly influence life satisfaction through the chain-mediated effect of self-efficacy and psychological resilience. Both self-efficacy and psychological resilience are important factors in individual personality. Based on the relationship screening model, it was found that psychological resilience can be explained according to self-efficacy. Physical exercise significantly and positively predicted college students' life satisfaction. Physical exercise directly impacted life satisfaction of college students and could also indirectly influence life satisfaction through general self-efficacy and sense of life significance. During sports participation, individuals enhance their sense of ability and boost their self-confidence as they face challenges. This greatly increases the positive emotions and experiences of college students while reducing their negative emotions towards events. The pressure and feelings of failure during exercise are transformed into resilience, improving problem-solving skills and developing psychological resilience, thereby further enhancing subjective well-being. College students with high social self-efficacy demonstrate a more confident state in social interactions, problem-solving, and maintaining interpersonal relationships, showing more rational and mature thinking when solving problems. Anxiety and other negative emotions are alleviated, highlighting the role of promoting happiness. Research suggests that the pressure of social competition poses a risk to the mental health of college students, making the cultivation of individual psychological resources particularly important. Interventions through physical activities to improve mental health, boost self-confidence, enhance social adaptability, and increase levels of life satisfaction are beneficial. Enhancing self-efficacy through increased physical exercise leading to improved psychological resilience can have a was positive related to on life satisfaction. Interventions aimed at enhancing college students' life satisfaction should be implemented to improve their level of life satisfaction. Physical exercise positively predicts college students' life satisfaction levels. In researching the impact of physical exercise on life satisfaction, individual personality factors are linked, analyzing the relationship between physical exercise, self-efficacy, psychological resilience, and life satisfaction, providing a deep explanation of how physical exercise influences life satisfaction. Similarly, the internal mechanism of how physical exercise affects college students' life satisfaction includes the independent mediating role of self-efficacy, the independent mediating role of psychological resilience, and the chain-mediated role connecting the two, reflecting the relationship between physical exercise and personal well-being. Self-efficacy and psychological resilience can be recognized as effective intervention measures for improving college students' life satisfaction through physical exercise, providing a theoretical basis for further longitudinal studies and expanding intervention strategies for life satisfaction. This study explores the complex relationships between four variables through structural equation modeling, clarifying the pathways that affect life satisfaction and maximizing the chain-mediated role of self-efficacy and psychological resilience in the relationship between physical exercise and life satisfaction to enhance college students' life satisfaction.
The chain mediation model of the impact of physical exercise on college students' life satisfaction shows a good fit index, indicating that the model effectively measures the relationship between physical exercise and life satisfaction. Compared to physical exercise, self-efficacy and psychological resilience are more proximal factors affecting university students' life satisfaction. In the process of transforming physical exercise into actual psychological effects, the mediating roles of self-efficacy and psychological resilience are essential in bridging the gap to enhance life satisfaction among university students. Physical exercise has a significant direct and indirect relationship with the life satisfaction of college students. It is recommended that university students adequately schedule their leisure time, develop regular and autonomous exercise habits, engage in suitable exercise routines, communicate with peers to exchange sports techniques, and receive encouragement from schools and teachers to actively participate in various sports activities. The impact of physical exercise on life satisfaction among university students can be mediated through self-efficacy and psychological resilience, ultimately leading to an enhancement in life satisfaction. Universities can incorporate physical exercise interventions as a key component of psychological health counseling for university students. Tailored and precise exercise intervention plans should be developed based on individual needs. Leisure sports, combining elements of sports and arts, represent an important form of physical exercise for university students. Universities can utilize leisure sports in teaching practices to promote psychological health. Research recommends, Emphasizing the cultivation of self-enhancing positive personality traits among college students. By stimulating positive self-enhancing beliefs, engaging in self-interest-oriented construction, and engaging in self-affirmation and reflection, students can acquire superior internal psychological resources. Consequently, this process can enhance their self-efficacy, thereby improving life satisfaction through physical exercise.
Acknowledgements
Not applicable.
Author contributions
Jian Gong Made contributions to the theoretical background, data analysis, methodology, including discussion and analysis sections of the paper;Li Xinggang prepared the discussion and analysis sections. All authors read and approved the final manuscript.
Ethical statement
his review article does not involve human or animal experiments, and it is based exclusively on published literature. Therefore, a State- ment of ethics is not applicable.
Funding source
No sources of funding were used to assist in this article.
Conflict of interest statement
No conflicts and interests are relevant to the content of this review.
Appendix A. Supplementary data
Supplementary data to this article can be found online at https://doi. org/10.1016/j.jesf.2025.06.03.
Clearly Auctoresonline and particularly Psychology and Mental Health Care Journal is dedicated to improving health care services for individuals and populations. The editorial boards' ability to efficiently recognize and share the global importance of health literacy with a variety of stakeholders. Auctoresonline publishing platform can be used to facilitate of optimal client-based services and should be added to health care professionals' repertoire of evidence-based health care resources.
Journal of Clinical Cardiology and Cardiovascular Intervention The submission and review process was adequate. However I think that the publication total value should have been enlightened in early fases. Thank you for all.
Journal of Women Health Care and Issues By the present mail, I want to say thank to you and tour colleagues for facilitating my published article. Specially thank you for the peer review process, support from the editorial office. I appreciate positively the quality of your journal.
Journal of Clinical Research and Reports I would be very delighted to submit my testimonial regarding the reviewer board and the editorial office. The reviewer board were accurate and helpful regarding any modifications for my manuscript. And the editorial office were very helpful and supportive in contacting and monitoring with any update and offering help. It was my pleasure to contribute with your promising Journal and I am looking forward for more collaboration.
We would like to thank the Journal of Thoracic Disease and Cardiothoracic Surgery because of the services they provided us for our articles. The peer-review process was done in a very excellent time manner, and the opinions of the reviewers helped us to improve our manuscript further. The editorial office had an outstanding correspondence with us and guided us in many ways. During a hard time of the pandemic that is affecting every one of us tremendously, the editorial office helped us make everything easier for publishing scientific work. Hope for a more scientific relationship with your Journal.
The peer-review process which consisted high quality queries on the paper. I did answer six reviewers’ questions and comments before the paper was accepted. The support from the editorial office is excellent.
Journal of Neuroscience and Neurological Surgery. I had the experience of publishing a research article recently. The whole process was simple from submission to publication. The reviewers made specific and valuable recommendations and corrections that improved the quality of my publication. I strongly recommend this Journal.
Dr. Katarzyna Byczkowska My testimonial covering: "The peer review process is quick and effective. The support from the editorial office is very professional and friendly. Quality of the Clinical Cardiology and Cardiovascular Interventions is scientific and publishes ground-breaking research on cardiology that is useful for other professionals in the field.
Thank you most sincerely, with regard to the support you have given in relation to the reviewing process and the processing of my article entitled "Large Cell Neuroendocrine Carcinoma of The Prostate Gland: A Review and Update" for publication in your esteemed Journal, Journal of Cancer Research and Cellular Therapeutics". The editorial team has been very supportive.
Testimony of Journal of Clinical Otorhinolaryngology: work with your Reviews has been a educational and constructive experience. The editorial office were very helpful and supportive. It was a pleasure to contribute to your Journal.
Dr. Bernard Terkimbi Utoo, I am happy to publish my scientific work in Journal of Women Health Care and Issues (JWHCI). The manuscript submission was seamless and peer review process was top notch. I was amazed that 4 reviewers worked on the manuscript which made it a highly technical, standard and excellent quality paper. I appreciate the format and consideration for the APC as well as the speed of publication. It is my pleasure to continue with this scientific relationship with the esteem JWHCI.
This is an acknowledgment for peer reviewers, editorial board of Journal of Clinical Research and Reports. They show a lot of consideration for us as publishers for our research article “Evaluation of the different factors associated with side effects of COVID-19 vaccination on medical students, Mutah university, Al-Karak, Jordan”, in a very professional and easy way. This journal is one of outstanding medical journal.
Dear Hao Jiang, to Journal of Nutrition and Food Processing We greatly appreciate the efficient, professional and rapid processing of our paper by your team. If there is anything else we should do, please do not hesitate to let us know. On behalf of my co-authors, we would like to express our great appreciation to editor and reviewers.
As an author who has recently published in the journal "Brain and Neurological Disorders". I am delighted to provide a testimonial on the peer review process, editorial office support, and the overall quality of the journal. The peer review process at Brain and Neurological Disorders is rigorous and meticulous, ensuring that only high-quality, evidence-based research is published. The reviewers are experts in their fields, and their comments and suggestions were constructive and helped improve the quality of my manuscript. The review process was timely and efficient, with clear communication from the editorial office at each stage. The support from the editorial office was exceptional throughout the entire process. The editorial staff was responsive, professional, and always willing to help. They provided valuable guidance on formatting, structure, and ethical considerations, making the submission process seamless. Moreover, they kept me informed about the status of my manuscript and provided timely updates, which made the process less stressful. The journal Brain and Neurological Disorders is of the highest quality, with a strong focus on publishing cutting-edge research in the field of neurology. The articles published in this journal are well-researched, rigorously peer-reviewed, and written by experts in the field. The journal maintains high standards, ensuring that readers are provided with the most up-to-date and reliable information on brain and neurological disorders. In conclusion, I had a wonderful experience publishing in Brain and Neurological Disorders. The peer review process was thorough, the editorial office provided exceptional support, and the journal's quality is second to none. I would highly recommend this journal to any researcher working in the field of neurology and brain disorders.
Dear Agrippa Hilda, Journal of Neuroscience and Neurological Surgery, Editorial Coordinator, I trust this message finds you well. I want to extend my appreciation for considering my article for publication in your esteemed journal. I am pleased to provide a testimonial regarding the peer review process and the support received from your editorial office. The peer review process for my paper was carried out in a highly professional and thorough manner. The feedback and comments provided by the authors were constructive and very useful in improving the quality of the manuscript. This rigorous assessment process undoubtedly contributes to the high standards maintained by your journal.
International Journal of Clinical Case Reports and Reviews. I strongly recommend to consider submitting your work to this high-quality journal. The support and availability of the Editorial staff is outstanding and the review process was both efficient and rigorous.
Thank you very much for publishing my Research Article titled “Comparing Treatment Outcome Of Allergic Rhinitis Patients After Using Fluticasone Nasal Spray And Nasal Douching" in the Journal of Clinical Otorhinolaryngology. As Medical Professionals we are immensely benefited from study of various informative Articles and Papers published in this high quality Journal. I look forward to enriching my knowledge by regular study of the Journal and contribute my future work in the field of ENT through the Journal for use by the medical fraternity. The support from the Editorial office was excellent and very prompt. I also welcome the comments received from the readers of my Research Article.
Dear Erica Kelsey, Editorial Coordinator of Cancer Research and Cellular Therapeutics Our team is very satisfied with the processing of our paper by your journal. That was fast, efficient, rigorous, but without unnecessary complications. We appreciated the very short time between the submission of the paper and its publication on line on your site.
I am very glad to say that the peer review process is very successful and fast and support from the Editorial Office. Therefore, I would like to continue our scientific relationship for a long time. And I especially thank you for your kindly attention towards my article. Have a good day!
"We recently published an article entitled “Influence of beta-Cyclodextrins upon the Degradation of Carbofuran Derivatives under Alkaline Conditions" in the Journal of “Pesticides and Biofertilizers” to show that the cyclodextrins protect the carbamates increasing their half-life time in the presence of basic conditions This will be very helpful to understand carbofuran behaviour in the analytical, agro-environmental and food areas. We greatly appreciated the interaction with the editor and the editorial team; we were particularly well accompanied during the course of the revision process, since all various steps towards publication were short and without delay".
I would like to express my gratitude towards you process of article review and submission. I found this to be very fair and expedient. Your follow up has been excellent. I have many publications in national and international journal and your process has been one of the best so far. Keep up the great work.
We are grateful for this opportunity to provide a glowing recommendation to the Journal of Psychiatry and Psychotherapy. We found that the editorial team were very supportive, helpful, kept us abreast of timelines and over all very professional in nature. The peer review process was rigorous, efficient and constructive that really enhanced our article submission. The experience with this journal remains one of our best ever and we look forward to providing future submissions in the near future.
I am very pleased to serve as EBM of the journal, I hope many years of my experience in stem cells can help the journal from one way or another. As we know, stem cells hold great potential for regenerative medicine, which are mostly used to promote the repair response of diseased, dysfunctional or injured tissue using stem cells or their derivatives. I think Stem Cell Research and Therapeutics International is a great platform to publish and share the understanding towards the biology and translational or clinical application of stem cells.
I would like to give my testimony in the support I have got by the peer review process and to support the editorial office where they were of asset to support young author like me to be encouraged to publish their work in your respected journal and globalize and share knowledge across the globe. I really give my great gratitude to your journal and the peer review including the editorial office.
I am delighted to publish our manuscript entitled "A Perspective on Cocaine Induced Stroke - Its Mechanisms and Management" in the Journal of Neuroscience and Neurological Surgery. The peer review process, support from the editorial office, and quality of the journal are excellent. The manuscripts published are of high quality and of excellent scientific value. I recommend this journal very much to colleagues.
Dr.Tania Muñoz, My experience as researcher and author of a review article in The Journal Clinical Cardiology and Interventions has been very enriching and stimulating. The editorial team is excellent, performs its work with absolute responsibility and delivery. They are proactive, dynamic and receptive to all proposals. Supporting at all times the vast universe of authors who choose them as an option for publication. The team of review specialists, members of the editorial board, are brilliant professionals, with remarkable performance in medical research and scientific methodology. Together they form a frontline team that consolidates the JCCI as a magnificent option for the publication and review of high-level medical articles and broad collective interest. I am honored to be able to share my review article and open to receive all your comments.
“The peer review process of JPMHC is quick and effective. Authors are benefited by good and professional reviewers with huge experience in the field of psychology and mental health. The support from the editorial office is very professional. People to contact to are friendly and happy to help and assist any query authors might have. Quality of the Journal is scientific and publishes ground-breaking research on mental health that is useful for other professionals in the field”.
Dear editorial department: On behalf of our team, I hereby certify the reliability and superiority of the International Journal of Clinical Case Reports and Reviews in the peer review process, editorial support, and journal quality. Firstly, the peer review process of the International Journal of Clinical Case Reports and Reviews is rigorous, fair, transparent, fast, and of high quality. The editorial department invites experts from relevant fields as anonymous reviewers to review all submitted manuscripts. These experts have rich academic backgrounds and experience, and can accurately evaluate the academic quality, originality, and suitability of manuscripts. The editorial department is committed to ensuring the rigor of the peer review process, while also making every effort to ensure a fast review cycle to meet the needs of authors and the academic community. Secondly, the editorial team of the International Journal of Clinical Case Reports and Reviews is composed of a group of senior scholars and professionals with rich experience and professional knowledge in related fields. The editorial department is committed to assisting authors in improving their manuscripts, ensuring their academic accuracy, clarity, and completeness. Editors actively collaborate with authors, providing useful suggestions and feedback to promote the improvement and development of the manuscript. We believe that the support of the editorial department is one of the key factors in ensuring the quality of the journal. Finally, the International Journal of Clinical Case Reports and Reviews is renowned for its high- quality articles and strict academic standards. The editorial department is committed to publishing innovative and academically valuable research results to promote the development and progress of related fields. The International Journal of Clinical Case Reports and Reviews is reasonably priced and ensures excellent service and quality ratio, allowing authors to obtain high-level academic publishing opportunities in an affordable manner. I hereby solemnly declare that the International Journal of Clinical Case Reports and Reviews has a high level of credibility and superiority in terms of peer review process, editorial support, reasonable fees, and journal quality. Sincerely, Rui Tao.
Clinical Cardiology and Cardiovascular Interventions I testity the covering of the peer review process, support from the editorial office, and quality of the journal.
Clinical Cardiology and Cardiovascular Interventions, we deeply appreciate the interest shown in our work and its publication. It has been a true pleasure to collaborate with you. The peer review process, as well as the support provided by the editorial office, have been exceptional, and the quality of the journal is very high, which was a determining factor in our decision to publish with you.
The peer reviewers process is quick and effective, the supports from editorial office is excellent, the quality of journal is high. I would like to collabroate with Internatioanl journal of Clinical Case Reports and Reviews journal clinically in the future time.
Clinical Cardiology and Cardiovascular Interventions, I would like to express my sincerest gratitude for the trust placed in our team for the publication in your journal. It has been a true pleasure to collaborate with you on this project. I am pleased to inform you that both the peer review process and the attention from the editorial coordination have been excellent. Your team has worked with dedication and professionalism to ensure that your publication meets the highest standards of quality. We are confident that this collaboration will result in mutual success, and we are eager to see the fruits of this shared effort.
Dear Dr. Jessica Magne, Editorial Coordinator 0f Clinical Cardiology and Cardiovascular Interventions, I hope this message finds you well. I want to express my utmost gratitude for your excellent work and for the dedication and speed in the publication process of my article titled "Navigating Innovation: Qualitative Insights on Using Technology for Health Education in Acute Coronary Syndrome Patients." I am very satisfied with the peer review process, the support from the editorial office, and the quality of the journal. I hope we can maintain our scientific relationship in the long term.
Dear Monica Gissare, - Editorial Coordinator of Nutrition and Food Processing. ¨My testimony with you is truly professional, with a positive response regarding the follow-up of the article and its review, you took into account my qualities and the importance of the topic¨.
Dear Dr. Jessica Magne, Editorial Coordinator 0f Clinical Cardiology and Cardiovascular Interventions, The review process for the article “The Handling of Anti-aggregants and Anticoagulants in the Oncologic Heart Patient Submitted to Surgery” was extremely rigorous and detailed. From the initial submission to the final acceptance, the editorial team at the “Journal of Clinical Cardiology and Cardiovascular Interventions” demonstrated a high level of professionalism and dedication. The reviewers provided constructive and detailed feedback, which was essential for improving the quality of our work. Communication was always clear and efficient, ensuring that all our questions were promptly addressed. The quality of the “Journal of Clinical Cardiology and Cardiovascular Interventions” is undeniable. It is a peer-reviewed, open-access publication dedicated exclusively to disseminating high-quality research in the field of clinical cardiology and cardiovascular interventions. The journal's impact factor is currently under evaluation, and it is indexed in reputable databases, which further reinforces its credibility and relevance in the scientific field. I highly recommend this journal to researchers looking for a reputable platform to publish their studies.
Dear Editorial Coordinator of the Journal of Nutrition and Food Processing! "I would like to thank the Journal of Nutrition and Food Processing for including and publishing my article. The peer review process was very quick, movement and precise. The Editorial Board has done an extremely conscientious job with much help, valuable comments and advices. I find the journal very valuable from a professional point of view, thank you very much for allowing me to be part of it and I would like to participate in the future!”
Dealing with The Journal of Neurology and Neurological Surgery was very smooth and comprehensive. The office staff took time to address my needs and the response from editors and the office was prompt and fair. I certainly hope to publish with this journal again.Their professionalism is apparent and more than satisfactory. Susan Weiner
My Testimonial Covering as fellowing: Lin-Show Chin. The peer reviewers process is quick and effective, the supports from editorial office is excellent, the quality of journal is high. I would like to collabroate with Internatioanl journal of Clinical Case Reports and Reviews.
My experience publishing in Psychology and Mental Health Care was exceptional. The peer review process was rigorous and constructive, with reviewers providing valuable insights that helped enhance the quality of our work. The editorial team was highly supportive and responsive, making the submission process smooth and efficient. The journal's commitment to high standards and academic rigor makes it a respected platform for quality research. I am grateful for the opportunity to publish in such a reputable journal.
My experience publishing in International Journal of Clinical Case Reports and Reviews was exceptional. I Come forth to Provide a Testimonial Covering the Peer Review Process and the editorial office for the Professional and Impartial Evaluation of the Manuscript.
I would like to offer my testimony in the support. I have received through the peer review process and support the editorial office where they are to support young authors like me, encourage them to publish their work in your esteemed journals, and globalize and share knowledge globally. I really appreciate your journal, peer review, and editorial office.
Dear Agrippa Hilda- Editorial Coordinator of Journal of Neuroscience and Neurological Surgery, "The peer review process was very quick and of high quality, which can also be seen in the articles in the journal. The collaboration with the editorial office was very good."
I would like to express my sincere gratitude for the support and efficiency provided by the editorial office throughout the publication process of my article, “Delayed Vulvar Metastases from Rectal Carcinoma: A Case Report.” I greatly appreciate the assistance and guidance I received from your team, which made the entire process smooth and efficient. The peer review process was thorough and constructive, contributing to the overall quality of the final article. I am very grateful for the high level of professionalism and commitment shown by the editorial staff, and I look forward to maintaining a long-term collaboration with the International Journal of Clinical Case Reports and Reviews.
To Dear Erin Aust, I would like to express my heartfelt appreciation for the opportunity to have my work published in this esteemed journal. The entire publication process was smooth and well-organized, and I am extremely satisfied with the final result. The Editorial Team demonstrated the utmost professionalism, providing prompt and insightful feedback throughout the review process. Their clear communication and constructive suggestions were invaluable in enhancing my manuscript, and their meticulous attention to detail and dedication to quality are truly commendable. Additionally, the support from the Editorial Office was exceptional. From the initial submission to the final publication, I was guided through every step of the process with great care and professionalism. The team's responsiveness and assistance made the entire experience both easy and stress-free. I am also deeply impressed by the quality and reputation of the journal. It is an honor to have my research featured in such a respected publication, and I am confident that it will make a meaningful contribution to the field.
"I am grateful for the opportunity of contributing to [International Journal of Clinical Case Reports and Reviews] and for the rigorous review process that enhances the quality of research published in your esteemed journal. I sincerely appreciate the time and effort of your team who have dedicatedly helped me in improvising changes and modifying my manuscript. The insightful comments and constructive feedback provided have been invaluable in refining and strengthening my work".
I thank the ‘Journal of Clinical Research and Reports’ for accepting this article for publication. This is a rigorously peer reviewed journal which is on all major global scientific data bases. I note the review process was prompt, thorough and professionally critical. It gave us an insight into a number of important scientific/statistical issues. The review prompted us to review the relevant literature again and look at the limitations of the study. The peer reviewers were open, clear in the instructions and the editorial team was very prompt in their communication. This journal certainly publishes quality research articles. I would recommend the journal for any future publications.
Dear Jessica Magne, with gratitude for the joint work. Fast process of receiving and processing the submitted scientific materials in “Clinical Cardiology and Cardiovascular Interventions”. High level of competence of the editors with clear and correct recommendations and ideas for enriching the article.
We found the peer review process quick and positive in its input. The support from the editorial officer has been very agile, always with the intention of improving the article and taking into account our subsequent corrections.
My article, titled 'No Way Out of the Smartphone Epidemic Without Considering the Insights of Brain Research,' has been republished in the International Journal of Clinical Case Reports and Reviews. The review process was seamless and professional, with the editors being both friendly and supportive. I am deeply grateful for their efforts.
To Dear Erin Aust – Editorial Coordinator of Journal of General Medicine and Clinical Practice! I declare that I am absolutely satisfied with your work carried out with great competence in following the manuscript during the various stages from its receipt, during the revision process to the final acceptance for publication. Thank Prof. Elvira Farina
Dear Jessica, and the super professional team of the ‘Clinical Cardiology and Cardiovascular Interventions’ I am sincerely grateful to the coordinated work of the journal team for the no problem with the submission of my manuscript: “Cardiometabolic Disorders in A Pregnant Woman with Severe Preeclampsia on the Background of Morbid Obesity (Case Report).” The review process by 5 experts was fast, and the comments were professional, which made it more specific and academic, and the process of publication and presentation of the article was excellent. I recommend that my colleagues publish articles in this journal, and I am interested in further scientific cooperation. Sincerely and best wishes, Dr. Oleg Golyanovskiy.
Dear Ashley Rosa, Editorial Coordinator of the journal - Psychology and Mental Health Care. " The process of obtaining publication of my article in the Psychology and Mental Health Journal was positive in all areas. The peer review process resulted in a number of valuable comments, the editorial process was collaborative and timely, and the quality of this journal has been quickly noticed, resulting in alternative journals contacting me to publish with them." Warm regards, Susan Anne Smith, PhD. Australian Breastfeeding Association.
Dear Jessica Magne, Editorial Coordinator, Clinical Cardiology and Cardiovascular Interventions, Auctores Publishing LLC. I appreciate the journal (JCCI) editorial office support, the entire team leads were always ready to help, not only on technical front but also on thorough process. Also, I should thank dear reviewers’ attention to detail and creative approach to teach me and bring new insights by their comments. Surely, more discussions and introduction of other hemodynamic devices would provide better prevention and management of shock states. Your efforts and dedication in presenting educational materials in this journal are commendable. Best wishes from, Farahnaz Fallahian.
Dear Maria Emerson, Editorial Coordinator, International Journal of Clinical Case Reports and Reviews, Auctores Publishing LLC. I am delighted to have published our manuscript, "Acute Colonic Pseudo-Obstruction (ACPO): A rare but serious complication following caesarean section." I want to thank the editorial team, especially Maria Emerson, for their prompt review of the manuscript, quick responses to queries, and overall support. Yours sincerely Dr. Victor Olagundoye.
Dear Ashley Rosa, Editorial Coordinator, International Journal of Clinical Case Reports and Reviews. Many thanks for publishing this manuscript after I lost confidence the editors were most helpful, more than other journals Best wishes from, Susan Anne Smith, PhD. Australian Breastfeeding Association.
Dear Agrippa Hilda, Editorial Coordinator, Journal of Neuroscience and Neurological Surgery. The entire process including article submission, review, revision, and publication was extremely easy. The journal editor was prompt and helpful, and the reviewers contributed to the quality of the paper. Thank you so much! Eric Nussbaum, MD
Dr Hala Al Shaikh This is to acknowledge that the peer review process for the article ’ A Novel Gnrh1 Gene Mutation in Four Omani Male Siblings, Presentation and Management ’ sent to the International Journal of Clinical Case Reports and Reviews was quick and smooth. The editorial office was prompt with easy communication.
Dear Erin Aust, Editorial Coordinator, Journal of General Medicine and Clinical Practice. We are pleased to share our experience with the “Journal of General Medicine and Clinical Practice”, following the successful publication of our article. The peer review process was thorough and constructive, helping to improve the clarity and quality of the manuscript. We are especially thankful to Ms. Erin Aust, the Editorial Coordinator, for her prompt communication and continuous support throughout the process. Her professionalism ensured a smooth and efficient publication experience. The journal upholds high editorial standards, and we highly recommend it to fellow researchers seeking a credible platform for their work. Best wishes By, Dr. Rakhi Mishra.
Dear Jessica Magne, Editorial Coordinator, Clinical Cardiology and Cardiovascular Interventions, Auctores Publishing LLC. The peer review process of the journal of Clinical Cardiology and Cardiovascular Interventions was excellent and fast, as was the support of the editorial office and the quality of the journal. Kind regards Walter F. Riesen Prof. Dr. Dr. h.c. Walter F. Riesen.
Dear Ashley Rosa, Editorial Coordinator, International Journal of Clinical Case Reports and Reviews, Auctores Publishing LLC. Thank you for publishing our article, Exploring Clozapine's Efficacy in Managing Aggression: A Multiple Single-Case Study in Forensic Psychiatry in the international journal of clinical case reports and reviews. We found the peer review process very professional and efficient. The comments were constructive, and the whole process was efficient. On behalf of the co-authors, I would like to thank you for publishing this article. With regards, Dr. Jelle R. Lettinga.
Dear Clarissa Eric, Editorial Coordinator, Journal of Clinical Case Reports and Studies, I would like to express my deep admiration for the exceptional professionalism demonstrated by your journal. I am thoroughly impressed by the speed of the editorial process, the substantive and insightful reviews, and the meticulous preparation of the manuscript for publication. Additionally, I greatly appreciate the courteous and immediate responses from your editorial office to all my inquiries. Best Regards, Dariusz Ziora
Dear Chrystine Mejia, Editorial Coordinator, Journal of Neurodegeneration and Neurorehabilitation, Auctores Publishing LLC, We would like to thank the editorial team for the smooth and high-quality communication leading up to the publication of our article in the Journal of Neurodegeneration and Neurorehabilitation. The reviewers have extensive knowledge in the field, and their relevant questions helped to add value to our publication. Kind regards, Dr. Ravi Shrivastava.
Dear Clarissa Eric, Editorial Coordinator, Journal of Clinical Case Reports and Studies, Auctores Publishing LLC, USA Office: +1-(302)-520-2644. I would like to express my sincere appreciation for the efficient and professional handling of my case report by the ‘Journal of Clinical Case Reports and Studies’. The peer review process was not only fast but also highly constructive—the reviewers’ comments were clear, relevant, and greatly helped me improve the quality and clarity of my manuscript. I also received excellent support from the editorial office throughout the process. Communication was smooth and timely, and I felt well guided at every stage, from submission to publication. The overall quality and rigor of the journal are truly commendable. I am pleased to have published my work with Journal of Clinical Case Reports and Studies, and I look forward to future opportunities for collaboration. Sincerely, Aline Tollet, UCLouvain.
Dear Ms. Mayra Duenas, Editorial Coordinator, International Journal of Clinical Case Reports and Reviews. “The International Journal of Clinical Case Reports and Reviews represented the “ideal house” to share with the research community a first experience with the use of the Simeox device for speech rehabilitation. High scientific reputation and attractive website communication were first determinants for the selection of this Journal, and the following submission process exceeded expectations: fast but highly professional peer review, great support by the editorial office, elegant graphic layout. Exactly what a dynamic research team - also composed by allied professionals - needs!" From, Chiara Beccaluva, PT - Italy.
Dear Maria Emerson, Editorial Coordinator, we have deeply appreciated the professionalism demonstrated by the International Journal of Clinical Case Reports and Reviews. The reviewers have extensive knowledge of our field and have been very efficient and fast in supporting the process. I am really looking forward to further collaboration. Thanks. Best regards, Dr. Claudio Ligresti
Dear Chrystine Mejia, Editorial Coordinator, Journal of Neurodegeneration and Neurorehabilitation. “The peer review process was efficient and constructive, and the editorial office provided excellent communication and support throughout. The journal ensures scientific rigor and high editorial standards, while also offering a smooth and timely publication process. We sincerely appreciate the work of the editorial team in facilitating the dissemination of innovative approaches such as the Bonori Method.” Best regards, Dr. Matteo Bonori.
I recommend without hesitation submitting relevant papers on medical decision making to the International Journal of Clinical Case Reports and Reviews. I am very grateful to the editorial staff. Maria Emerson was a pleasure to communicate with. The time from submission to publication was an extremely short 3 weeks. The editorial staff submitted the paper to three reviewers. Two of the reviewers commented positively on the value of publishing the paper. The editorial staff quickly recognized the third reviewer’s comments as an unjust attempt to reject the paper. I revised the paper as recommended by the first two reviewers.
Dear Maria Emerson, Editorial Coordinator, Journal of Clinical Research and Reports. Thank you for publishing our case report: "Clinical Case of Effective Fetal Stem Cells Treatment in a Patient with Autism Spectrum Disorder" within the "Journal of Clinical Research and Reports" being submitted by the team of EmCell doctors from Kyiv, Ukraine. We much appreciate a professional and transparent peer-review process from Auctores. All research Doctors are so grateful to your Editorial Office and Auctores Publishing support! I amiably wish our article publication maintained a top quality of your International Scientific Journal. My best wishes for a prosperity of the Journal of Clinical Research and Reports. Hope our scientific relationship and cooperation will remain long lasting. Thank you very much indeed. Kind regards, Dr. Andriy Sinelnyk Cell Therapy Center EmCell
Dear Editorial Team, Clinical Cardiology and Cardiovascular Interventions. It was truly a rewarding experience to work with the journal “Clinical Cardiology and Cardiovascular Interventions”. The peer review process was insightful and encouraging, helping us refine our work to a higher standard. The editorial office offered exceptional support with prompt and thoughtful communication. I highly value the journal’s role in promoting scientific advancement and am honored to be part of it. Best regards, Meng-Jou Lee, MD, Department of Anesthesiology, National Taiwan University Hospital.
Dear Editorial Team, Journal-Clinical Cardiology and Cardiovascular Interventions, “Publishing my article with Clinical Cardiology and Cardiovascular Interventions has been a highly positive experience. The peer-review process was rigorous yet supportive, offering valuable feedback that strengthened my work. The editorial team demonstrated exceptional professionalism, prompt communication, and a genuine commitment to maintaining the highest scientific standards. I am very pleased with the publication quality and proud to be associated with such a reputable journal.” Warm regards, Dr. Mahmoud Kamal Moustafa Ahmed
Dear Maria Emerson, Editorial Coordinator of ‘International Journal of Clinical Case Reports and Reviews’, I appreciate the opportunity to publish my article with your journal. The editorial office provided clear communication during the submission and review process, and I found the overall experience professional and constructive. Best regards, Elena Salvatore.
Dear Mayra Duenas, Editorial Coordinator of ‘International Journal of Clinical Case Reports and Reviews Herewith I confirm an optimal peer review process and a great support of the editorial office of the present journal
Dear Editorial Team, Clinical Cardiology and Cardiovascular Interventions. I am really grateful for the peers review; their feedback gave me the opportunity to reflect on the message and impact of my work and to ameliorate the article. The editors did a great job in addition by encouraging me to continue with the process of publishing.
Dear Cecilia Lilly, Editorial Coordinator, Endocrinology and Disorders, Thank you so much for your quick response regarding reviewing and all process till publishing our manuscript entitled: Prevalence of Pre-Diabetes and its Associated Risk Factors Among Nile College Students, Sudan. Best regards, Dr Mamoun Magzoub.
International Journal of Clinical Case Reports and Reviews is a high quality journal that has a clear and concise submission process. The peer review process was comprehensive and constructive. Support from the editorial office was excellent, since the administrative staff were responsive. The journal provides a fast and timely publication timeline.
Dear Maria Emerson, Editorial Coordinator of International Journal of Clinical Case Reports and Reviews, What distinguishes International Journal of Clinical Case Report and Review is not only the scientific rigor of its publications, but the intellectual climate in which research is evaluated. The submission process is refreshingly free of unnecessary formal barriers and bureaucratic rituals that often complicate academic publishing without adding real value. The peer-review system is demanding yet constructive, guided by genuine scientific dialogue rather than hierarchical or authoritarian attitudes. Reviewers act as collaborators in improving the manuscript, not as gatekeepers imposing arbitrary standards. This journal offers a rare balance: high methodological standards combined with a respectful, transparent, and supportive editorial approach. In an era where publishing can feel more burdensome than research itself, this platform restores the original purpose of peer review — to refine ideas, not to obstruct them Prof. Perlat Kapisyzi, FCCP PULMONOLOGIST AND THORACIC IMAGING.
Dear Grace Pierce, International Journal of Clinical Case Reports and Reviews I appreciate the opportunity to review for Auctore Journal, as the overall editorial process was smooth, transparent and professionally managed. This journal maintains high scientific standards and ensures timely communications with authors, which is truly commendable. I would like to express my special thanks to editor Grace Pierce for his constant guidance, promt responses, and supportive coordination throughout the review process. I am also greatful to Eleanor Bailey from the finance department for her clear communication and efficient handling of all administrative matters. Overall, my experience with Auctore Journal has been highly positive and rewarding. Best regards, Sabita sinha
Dear Mayra Duenas, Editorial Coordinator of the journal IJCCR, I write here a little on my experience as an author submitting to the International Journal of Clinical Case Reports and Reviews (IJCCR). This was my first submission to IJCCR and my manuscript was inherently an outsider’s effort. It attempted to broadly identify and then make some sense of life’s under-appreciated mysteries. I initially had responded to a request for possible submissions. I then contacted IJCCR with a tentative topic for a manuscript. They quickly got back with an approval for the submission, but with a particular requirement that it be medically relevant. I then put together a manuscript and submitted it. After the usual back-and-forth over forms and formality, the manuscript was sent off for reviews. Within 2 weeks I got back 4 reviews which were both helpful and also surprising. Surprising in that the topic was somewhat foreign to medical literature. My subsequent updates in response to the reviewer comments went smoothly and in short order I had a series of proofs to evaluate. All in all, the whole publication process seemed outstanding. It was both helpful in terms of the paper’s content and also in terms of its efficient and friendly communications. Thank you all very much. Sincerely, Ted Christopher, Rochester, NY.